陆丰农商行被罚背后的"连环"骗贷:17人被禁业2年至终身不等
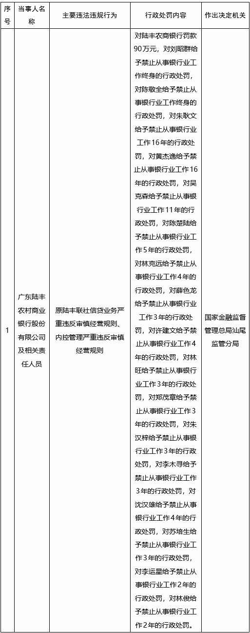
近日,据国家金融监督管理总局汕尾监管分局披露,由于原陆丰联社信贷业务严重违反审慎经营规则、内控管理严重违反审慎经营规则,陆丰农商行被罚90万元,17名相关责任人受到禁业处罚,其中刘昭群、陈敬全2人被禁业终身。
作为一家员工人数仅三百余人(注:2024年报数据)的县级市农商行,庞大的禁业名单令该罚单触目惊心。新浪金融研究院调查发现,本次罚单为陆丰农商行改制前,即农信社时期违法违规问题的集中清算,涉及多起骗贷与违法放贷案件,其中最严重的是“坟爷”林耀昌骗贷案。
经审查,林耀昌以虚假合同、虚假财报等手段,两年间向原陆丰市农信社贷款共计6030万元,均发生在原陆丰市农信社理事长刘昭群在任期间。此外,陆丰农商行原董事长徐思宏牵涉进2000万元的股权违法转卖抵债中。该行上述两任“掌门人”均被立案调查。
值得注意的是,陆丰农商行在农信社时期还存在多则骗贷与非法放贷案。在被禁业的17名相关责任人中,超半数可见于法院公开披露的裁判文书中,其中多人已被判刑。
17名责任人受到禁业处罚
原农信社理事长被禁业终身
12月20日,国家金融监督管理总局汕尾监管分局披露的一则罚单剑指陆丰农商行及相关责任人员,多项处罚触目惊心。
罚单显示,因原陆丰联社信贷业务严重违反审慎经营规则、内控管理严重违反审慎经营规则,陆丰农商行被罚90万元,17名相关责任人被禁业2年至终身不等。其中,原陆丰联社理事长刘昭群被禁业终身。
来源:国家金融监督管理总局网站
值得注意的是,今年10月,因采取直接送达、邮寄送达等方式无法送达,汕尾监管分局已对上述罚单中的4名责任人发出行政处罚事先告知书送达公告。
其中,刘昭群担任原陆丰市农村信用合作联社副主任、主任和理事长期间,对该社信贷业务严重违反审慎经营规则及内控管理严重违反审慎经营规则的行为应承担主要领导责任;林克远担任原陆丰市农村信用合作联社城东信用社主任期间,对该社信贷业务严重违反审慎经营规则的行为负有直接责任;陈楚陆担任原陆丰市农村信用合作联社南塘信用社信贷员期间,对该社信贷业务严重违反审慎经营规则的行为负有直接责任;苏培生担任原陆丰市农村信用合作联社铜锣湖分社办事员、记账员、柜员期间,对该社信贷业务严重违反审慎经营规则的行为负有直接责任。
此外,陆丰农商行近期还因其他问题被罚。11月13日,据国家金融监督管理总局汕尾监管分局披露,因贷款“三查”不尽职,陆丰农商行被罚35万元,时任副行长黄辉宏被予以警告。
“坟爷”林耀昌骗贷始末
陆丰农商行两任“掌门人”被立案侦查
据了解,本次罚单涉及的问题可追溯至陆丰农商行改制之前,也就是原陆丰市农村信用合作联社(简称“陆丰市农信社”)时期的多起骗贷与违法放贷案件,其中最广为人知的是“坟爷”林耀昌案。
林耀昌原为汕尾市、陆丰市两级人大代表,曾系陆丰市潭西镇安福公墓负责人。自2009年起,当地村民林键国开始实名举报林耀昌,称其在未取得用地许可的情况下,大量改变土地用途,非法占用88.13亩林地伐林开山,毁坏农用地,先后违建5164个墓穴。2013年,林键国公开发帖举报“林耀昌违规经营公益性墓园敛财数亿元”。此事被曝光后引发舆论关注,林耀昌则被称为“坟爷”。
由于涉嫌多项犯罪,林耀昌在十余年间受到多次立案调查和审查起诉。2016年11月,林耀昌因犯非法占用农用地罪、行贿罪,被东莞市中级人民法院判处有期徒刑四年,并处罚金5万元。
林耀昌服刑期间,林键国再次举报其涉嫌骗贷。2016年12月,林耀昌因涉嫌骗取巨额贷款被立案侦查。2017年9月,林耀昌刑满释放,出狱当日被汕尾市公安局经侦支队以涉嫌骗取贷款罪依法刑事拘留。
新浪金融研究院发现,早在2014年,原陆丰市农信社便与林耀昌作为法人的陆丰市卡绿达农业科技发展有限公司(简称“卡绿达公司”)对簿公堂。
裁判文书显示,2011年11月4日,陆丰市陆城华诚酒店(简称“华诚酒店”)向陆丰市信用联社贷款800万元,卡绿达公司以14400㎡土地作为贷款抵押。林耀昌作为华诚酒店的原业主,在2012年将酒店转让。2013年10月18日,华诚酒店的贷款到期未能按期归还,银行催讨后仅归还贷款本金11302.84元。原陆丰市农村信用合作联社因此将贷款方华诚酒店和抵押方卡绿达公司诉至法院。
2019年10月16日,广东省汕尾市中级人民法院判决林耀昌犯贷款诈骗罪,判处无期徒刑,剥夺政治权利终身,并处没收个人全部财产;追缴林耀昌贷款诈骗的违法所得5973万元,返还原陆丰市农信社。
宣判后,林耀昌不服,提出上诉。广东省高级人民法院认为,原审判决认定事实不清,证据不足,撤销上述判决并发回汕尾市中级人民法院重新审判。
据法院审理查明,2011年11月至2013年6月期间,林耀昌以卡绿达公司、华诚酒店的名义,单独或伙同他人,使用虚假的经济合同、编造虚假的财务报表,虚高抵押物的价值进行抵押等方法,先后向原陆丰市农信社贷款共计6030万元。直至案发尚有贷款本金5973万元未归还。
值得注意的是,上述骗贷发生在原陆丰市农信社理事长刘昭群在任期间。2021年4月,刘昭群因涉嫌违法发放贷款罪被立案侦查,并于同年10月被网上追逃。
此外,2011年12月28日,林耀昌伙同他人分别使用长城公司、华诚酒店诈骗的贷款资金转入卡绿达公司,并向陆丰市农信社购买1000万股股金,每股2元,合计2000万元。
2018年11月林耀昌被关押期间,就伙同原陆丰市农信社上述2000万元股权转卖,并将转卖的款项用于抵偿其诈骗的贷款。后经上级有关部门调查,原陆丰市农信社才于2019年1月依法撤销了该笔还款纪录。然而,2019年12月,时任陆丰市农信社理事长徐思宏在明知上述还款记录已被依法撤销的情况下,再次将该笔股金转卖款项用于偿还林耀昌的欠款。
2020年12月,陆丰市人民检察院将陆丰农商行原董事长徐思宏涉嫌掩饰、隐瞒犯罪所得收益、犯罪所得收益罪的线索和举报材料移送陆丰市公安局依法处理,陆丰市公安局调查后于2022年4月立案侦查。
2022年8月,林耀昌贷款诈骗一案在汕尾中院开庭重审。次年,汕尾市中级人民法院作出重审判决,林耀昌从贷款诈骗罪被改判为骗取贷款罪,刑期也从无期徒刑改判为有期徒刑6年。2023年9月19日,林耀昌刑满释放。
2023年10月,林耀昌刑满释放23天后,又因涉嫌故意伤害罪被汕尾市公安局带走调查。2025年1月27日,陆丰市人民检察院以林耀昌涉嫌聚众斗殴罪、寻衅滋事罪、非法倒卖土地使用权罪,移送至陆丰市人民法院起诉。今年5月,林耀昌案由广东省高级人民法院指定惠州市惠城区人民法院审判。
值得注意的是,“坟爷”系列案件余波仍在。据媒体报道,近日林键国反映,林耀昌此前经营的公墓仍疑似存在违规销售。对此,陆丰市潭西镇人民政府发布公告称,自2025年10月3日起安福公墓的所有权限均归其管理。
假借十余人名义骗贷
村民口中的“李主任”如何以权谋私?
除林耀昌案外,该罚单中还有多名责任人牵涉及其他骗贷案件。
据裁判文书披露,原陆丰市农村信用联社工会办公室办事员李木寻犯骗取贷款罪、违法发放贷款罪,于2018年5月25日被抓获,同日被刑事拘留,同年6月3日被逮捕。
2004年7月至2008年12月,李木寻任原陆丰市南塘农村信用合作社主任。他于2005年11月至2015年间,采用虚构借款用途、假冒他人名义等手段,取得陆丰市南塘农村信用合作社贷款共计225.5万元,所获贷款归其个人使用,至开庭仍有34.8万元本息未偿还;于2005年12月至2007年间,违法放贷共计90.3万元,贷款归各贷款人使用,至开庭仍有44万元未偿还。
广东省陆丰市人民法院判决:李木寻犯骗取贷款罪,判处有期徒刑一年,并处罚金5000元,犯违法发放贷款罪,判处有期徒刑一年三个月,并处罚金10000元。决定执行有期徒刑一年八个月,并处罚金15000元。
法院审理查明,除本人名义外,李木寻还以其他16人的名义骗贷,包括其妻子、儿女、儿媳、朋友、朋友的亲戚、同村人及邻村人等。
“他和我同一个村,我知道大家都叫他‘李主任’。”有证人这样说道:“因为当时我欠他的钱,加上他和我是一个村又是南塘信用社的领导,所以就同意李木寻将他自己要贷的2万元寄在我的贷款当中。”
还有多名“被贷款”的证人表示“从没有在南塘信用社贷过款”,对于被贷款一事并不知情。
“我认识李木寻,我自小就认识他,我们是朋友关系。农村信用合作联社的工作人员向我催款,我向他们讲明我从来没向信用社贷过款,叫我如何还钱。”一名被冒名贷款的证人诉称:“我前往南塘信用社询问后才知道是李木寻用我的户口簿复印件向南塘农村信用社贷了一笔4.9万元的贷款。”
值得注意的是,此案中还可看到罚单中其他责任人的身影。其中,案发后作为同事的郑茂章与李木寻同时被传唤。李木寻曾向郑茂章发放三笔贷款共计26.7万元,至开庭仍有4.5万元本息未偿还。
此外,在李木寻女儿的证言中,她表示父亲以她的名义贷款16万元用于大哥经商,这笔贷款是父亲拿她的身份证去办理的,没有担保人,批准人则是当时南塘农村信用社主任许建文。李木寻的妻子、以及两名儿媳在证言中也言明贷款事项,都是由许建文批准的。
据国家金融监督管理总局汕尾监管分局罚单,李木寻、许建文、郑茂章分别受到禁业3年、4年、3年的行政处罚。
值得注意的是,李木寻曾任职的原陆丰市南塘农村信用合作社还有多人犯贷款诈骗罪,其中包括接替李木寻任该联社主任的黄杰逸。根据罚单,黄杰逸被禁业16年。
广东省汕尾中级人民法院判决:黄杰逸犯贷款诈骗罪,判处有期徒刑十二年,并处罚金25万元;犯违法发放贷款罪,判处有期徒刑七年,并处罚金5万元,决定执行有期徒刑十八年,并处罚金30万元。陈楚陆犯贷款诈骗罪,判处有期徒刑五年,并处罚金5万元。
宣判后,黄杰逸、陈楚陆等原审被告人不服,提出上诉。广东省高级人民法院撤销该判决并发回广东省汕尾市中级人民法院重新审判。
多处分社屡现违法放贷
内控管理严重失职
罚单中的林旺、沈汉雄、薛色龙、苏培生等人也出现在法院裁判文书中。罚单显示,上述四人分别被禁业3年、4年、3年、3年。
据裁判文书,原陆丰市西南镇信用社信贷员林旺因涉嫌违法发放贷款罪,于2018年6月13日被抓获,同日被刑事拘留,同年7月14日被逮捕。
法院审理认定,林旺于2008年至2009年12月31日间,向4人分别发放贷款78万元、34万元、56万元、26万元,共计194万元,4名贷款人至开庭未偿还贷款。值得注意的是,这四笔贷款均由一人持自己及家人的身份证办理,该人员在本案开庭时已在逃。
法院认为,林旺没有依法履行信贷员职责,未依法进行贷前审核调查,明知借款人没有还款能力且以新贷还旧贷的方式贷款仍然予以办理。广东省汕尾市中级人民法院判决林旺犯违法发放贷款罪,判处有期徒刑二年,并处罚金2万元。
原陆丰市农村信用合作联社博美信用社主任沈汉雄,以及时任信贷员薛色龙则出现在另一桩案件中。
广东省汕尾市中级人民法院经审理查明,2015年12月23日,洪乙冒用洪甲的名义,通过同案人林某,以及沈汉雄的私人关系,以购买钢材为用途使用虚假的《房地产权证》等作为抵押向陆丰市农村信用合作联社博美信用社办理贷款200万元。
据洪甲供述:“2015年12月23日,我提供相关的材料向博美信用社办理了两百万元的贷款,在这之前博美信用社的工作人员没有向我核实和了解我所提供的材料的真实情况,只是叫我在贷款书上签名。我向博美信用社申请贷款作为抵押所提供的房地产不是真实的,我没有该房地产,也不是我所提供的。”当时对该处房产进行勘察的正是沈汉雄和薛色龙。
此外,陆丰市人民法院判决苏培生犯骗取贷款罪,免于刑事处罚。2020年5月8日,陆丰农商行决定给予苏培生开除纪律处分、开除党籍党纪处分,同时解除劳动合同。由于劳动纠纷,苏培生将陆丰农商行告上法院。
不良大幅压降完成改制
不良贷款率维持在合理区间
2017年,广东省委、省政府启动以全面组建农村商业银行化解风险为目标的农信改制攻坚改革。2020年,广东省(不含深圳)完成64家农信社改制,实现全省农信社全部改制组建农商行的任务。
据媒体报道,当地相关负责人曾表示,汕尾的海丰、陆丰、陆河3家机构信贷资产质量差,不良贷款高企。为推进不良贷款清收工作,该地整合多部门组成农信社改制工作领导小组,并成立联合专案组开展清收,完成不良贷款大幅压降。
在此背景下,原陆丰市农信社改制为陆丰农商行,于2019年10月12日正式挂牌开业。截至2024年12月,该行注册资本6.28亿元,在岗从业人员386人,内设14个部门、7个准事业部中心,下设25个营业网点(含总行营业部)。该行目前最大的股东为惠州农商行,持股比例55.5%。
据陆丰农商行2024年报披露,截至2024年12月末,该行总资产90亿元,各项存款余额74.47亿元,各项贷款余额40.44亿元;各项财务收入2.91亿元,同比增加0.03亿元,增幅1%;各项财务支出2.67亿元,同比增加0.32亿元,增幅13.47%;实现经营利润0.99亿元,同比增加0.06亿元,增幅5.96%;不良贷款余额0.44亿元,不良贷款率为1.09%,拨备覆盖率为237.36%。
对于信用风险管控,陆丰农商行表示:“一是通过合理调整贷款投向,改善信贷资产结构,不断提高信贷资产质量,降低风险系数,进一步防范、分散和缓冲信用风险;二是通过加强风险监测,摸清风险底数,指导辖内贷款机构做好风险贷款化解工作,有序开展风险化解,确保风险贷款只减不增。”












