3万注册资本横扫24省701案 易视康传媒"碰瓷式维权"疑云重重
河北衡水的耿先生从未想过,自己注销近五个月的微信公众号会引来一场离奇诉讼。2025年12月26日,他突然收到法院传票,案由为侵害作品信息网络传播权,原告是潍坊市易视康传媒有限责任公司。
然而随着调查深入,这家注册资本仅3万元的公司,在全国24省发起超700起同类诉讼的反常行为浮出水面,其“先取证后登记”的操作以及核心文书签名不一的疑点,让“碰瓷式维权”、“放水养鱼式维权”的嫌疑愈发清晰。

小公司大动作:3万注册资本撬动全国701起诉讼
天眼查信息显示,潍坊市易视康传媒成立于2024年3月22日,注册资本仅3万元,法定代表人为孟繁硕,股东为孟繁硕与尹永霞,监事为尹博文。

令人费解的是,孟繁硕名下其他经营主体均聚焦近视防控与眼镜销售,与知识产权维权毫无关联。

其关联企业插图网(潍坊)设计有限责任公司成立于2025年8月8日,已涉及13起同类侵权纠纷。

就是这样一家“小体量”公司,却展现出惊人的诉讼“战斗力”。截至目前,该公司累计涉及701条司法案件,遍布山东、广东、浙江、辽宁等全国24个省份。案由高度集中,其中侵害作品信息网络传播权纠纷582起、著作权权属及侵权纠纷73起,其余十余类均与知识产权相关,批量诉讼特征极为突出,维权范围与企业规模严重失衡。

时间线藏猫腻:先取证后登记7个月不提醒待注销再起诉
耿先生的遭遇是该公司维权模式的典型缩影。法院出具的数字内容存证显示,潍坊易视康传媒于2025年1月6日对耿先生公众号的元旦活动记录文章进行取证,涉事图片仅为非盈利性配图。

但这份标注创作时间为2024年12月20日的“喜迎元旦”图片,版权登记日期却迟至2025年5月30日,登记机构为辽宁省版权局,明显存在“先取证、后登记”的反常操作。

更蹊跷的是完整维权时间线:2024年11月孟繁硕与尹永霞签订委托协议,2025年5月30日孟繁硕与公司签订协议并同步完成版权登记,7月1日便签署民事起诉状。从2025年1月取证到8月9日耿先生公众号注销,长达7个月的时间里,易视康传媒未发出任何侵权通知或整改提醒,直至账号注销4个多月后才提起诉讼。“若不是牟利,为何不提前告知?非要等账号注销才起诉?”耿先生的质疑直指其“放水养鱼”的收割套路。

27份诉讼全撤诉:恶意维权证据链浮出水面
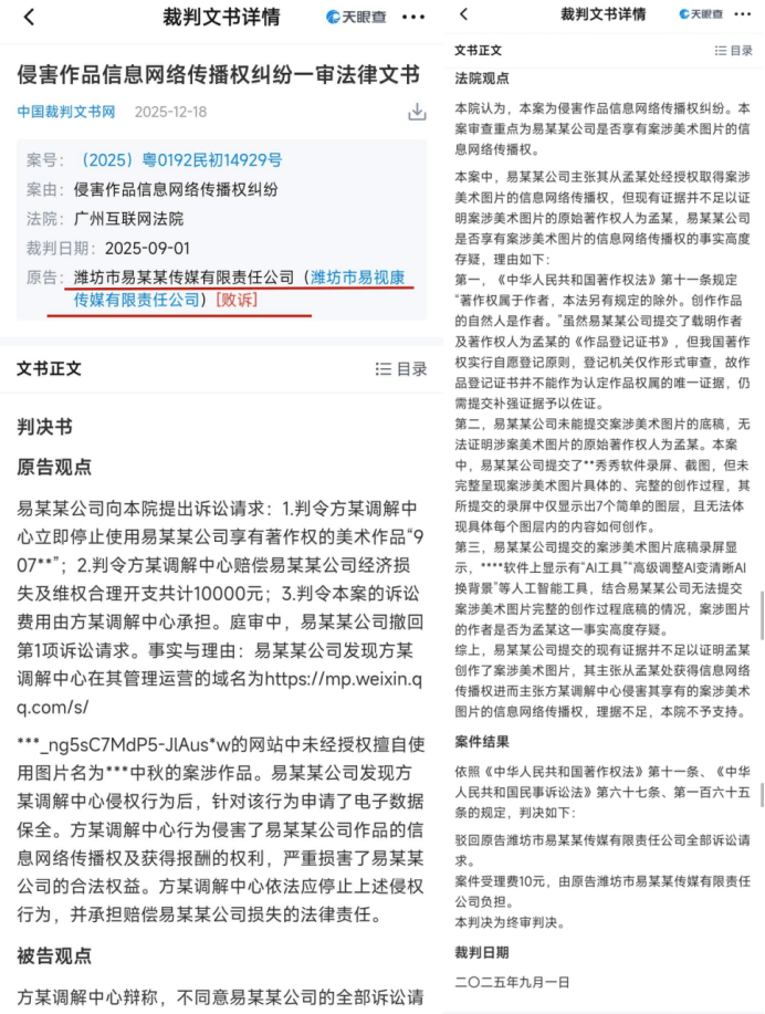
司法实践已给出明确回应。案号为(2025)粤0192民初14929号的一审判决载明,我国著作权实行自愿登记原则,登记机关仅作形式审查,作品登记证书不能单独作为权属依据,最终法院驳回潍坊易视康传媒全部诉讼请求。

裁判文书网显示,该公司已公开的27起维权诉讼均以撤诉告终,无一起胜诉——3起因未交诉讼费被按撤诉处理,17起因原告无故不到庭撤诉,7起为主动撤诉,完全契合“碰瓷式维权”低应诉成本、靠批量起诉倒逼和解牟利的典型特征。
多地法院严打:碰瓷维权违背知产保护初心
此类以维权之名行牟利之实的行为,早已成为多地法院重点规制对象。2024年5月媒体官方报道的文章《江苏省法院提醒:警惕知识产权“碰瓷式维权”》明确指出,部分市场主体批量购买图片版权后不用于经营,而是通过批量诉讼牟利,这种商业化维权模式已偏离知识产权保护初衷。

江苏省法院民三庭庭长汤茂仁强调,将知产诉讼作为牟利途径的行为,不仅扰乱市场交易秩序,更严重浪费司法资源。为遏制乱象,法院将加强对著作权来源、流转的审查力度,准确认定权属,合理确定赔偿数额,推动知识产权诉讼回归维权初心。
新华社刊发的《最高人民法院近期发布的治理知识产权恶意诉讼典型案例》也明确导向,恶意诉讼需满足“明显缺乏权利基础或事实根据”“起诉人明知”“造成他人损害”等要件,一旦认定将承担赔偿责任,甚至需公开消除影响。
耿先生表示,自己有理由怀疑潍坊易视康传媒专门通过“发布免费图片后追踪取证”、“批量取证起诉”、“消极应诉撤诉”等方式牟利,希望监管部门从严核查。目前,相关案件还未开庭,但其暴露的“碰瓷式维权”乱象,已引发社会对知识产权保护边界的广泛讨论。

评论:别让“维权”沦为“碰瓷”的遮羞布
知识产权保护的初衷,是激励创新创造、维护市场公平秩序,绝非少数人谋取私利的工具。潍坊易视康传媒以3万注册资本在全国掀起数百起诉讼,“先取证后登记”的反常操作、全案撤诉的诉讼结果,勾勒出一幅清晰的“碰瓷式维权”画像——这类行为看似披着合法维权的外衣,实则通过批量诉讼制造司法压力,倒逼被诉方妥协和解,本质是对司法资源的滥用和市场秩序的扰乱。
最高人民法院明确界定恶意诉讼的构成要件,多地法院加强对著作权权属的实质性审查,正是对这类乱象的精准规制。知识产权登记的形式审查不等于权利认定的“免死金牌”,正如司法判例所明确的,作品权属需要完整证据链佐证,仅凭登记证书无法支撑维权主张。对于那些意图通过“放水养鱼”、“批量碰瓷”牟利的市场主体,法律终将亮出红牌。
遏制“碰瓷式维权”,既需要司法机关持续强化审查力度,完善恶意诉讼认定标准和惩戒机制,让恶意起诉者付出应有代价;也需要监管部门加强对知识产权维权类企业的日常监管,防范“维权黑产”滋生蔓延;更需要提升市场主体的知识产权保护意识,规范使用各类作品的行为。唯有多方发力、精准施策,才能划清合法维权与恶意碰瓷的界限,让知识产权保护真正成为创新发展的护航者,而非阻碍市场活力的绊脚石。












