从"稳赚不赔"到“被执行人”:家家优羊项目的风险早有预警
发布时间:2026-01-12 文章来源:今日财经锐评
近日,企查查监控数据显示,曾卷入“歌丝特牧”羊奶消费返利集资事件的涉事企业再添高风险动态。中奶臻羊(西安)控股集团有限公司旗下子公司陕西家家优羊科技有限公司,于2026年1月9日被陕西省渭南市临渭区人民法院列入被执行人名单,执行标的31230元,案号为(2026)陕0502执126号。这一事件,连同2025年11月曝光的合同纠纷,共同成为该集资骗局持续发酵的“后遗症”。

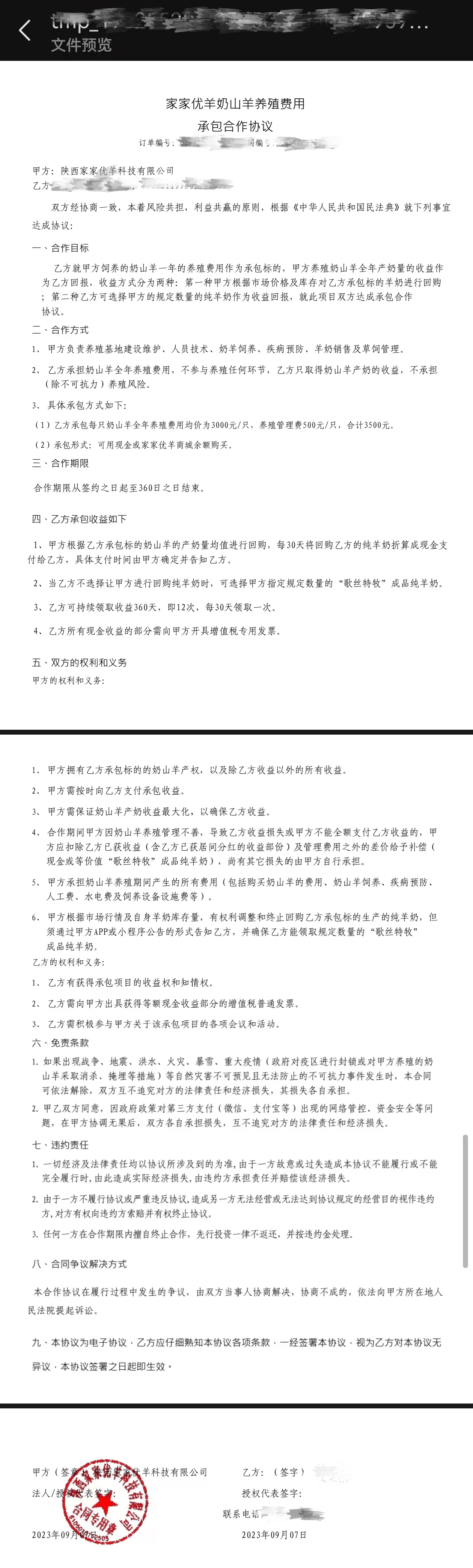
据投资者描述,该项目前期以3000元奶卡吸引用户,每月返还的羊奶可变现。在尝到甜头后,投入30000元购买10只“承包羊”,但仅提现约3000元后便无法再取出资金。

从企查查信息来看,该公司风险信号密集:
被列为被执行人:2026年1月6日,因执行标的31,230元被陕西省渭南市临渭区人民法院列为被执行人。
涉合同纠纷:2025年7月,因合同纠纷被起诉,涉案金额50,576.10元。
涉嫌非法集资:2025年6月,该公司及关联品牌“歌丝特牧”被曝光涉嫌以消费返利模型进行非法集资,并被列入经营异常名录。


值得注意的是,投资者提供的《奶山羊养殖费用承包合作协议》显示,该模式为投资者支付费用后“不参与养殖、坐等返利”,且协议中存在多处不对等条款,例如甲方拥有单方调整或终止回购的权利,投资者即使发现风险也难以撤回资金。

法律人士指出,这类“代养返利”模式本质上是非法集资或诈骗的变种。面对此类项目,公众需提高警惕,切勿轻信“低风险、稳收益”的宣传。若遭遇类似情况,应及时收集协议、转账记录等证据,向公安机关报案。
【声明:登载此文出于传递更多信息之目的,文章内容仅供参考,不构成投资建议。】












