招标公告犹在耳、项目资金已失踪?聊城政府项目拖欠企业百万
一份约定明确的合同,本该是企业履约、政府履约的双向保障,却在山东聊城陷入“履约易、回款难”的困局。2022年,河北方舟农业科技股份有限公司(下文简称河北方舟农业)中标聊城经济技术开发区中央预算内投资高标准农田建设项目第八标段,至今项目完工逾三年,企业仅收到不足总金额30%的款项。从诉讼维权、法院判决,到留言求助、部门回应,当地农业农村局辩称“国库临时没钱”,那么,近百万欠款到底何时能结清?
合同≠履约?判决≠款清?
2022年6月,聊城市农业农村局开发区和高新区分局发布了《2022年聊城经济技术开发区1.6万亩中央预算内投资高标准农田建设项目》招标公告。该项目共分17个标段,覆盖蒋官屯片区和北城片区的土壤改良、机井工程、道路桥涵等建设内容。同年7月,河北方舟农业中标第八标段项目。
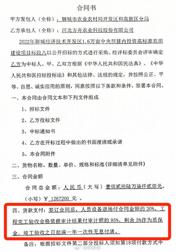
“合同总金额为126.72万元,因后期增加了26吨货物,实际项目金额变更为131.04万。”河北方舟农业负责人李先生向记者提供了公司与聊城市农业农村局开发区和高新区分局签订的项目合同,其中货款支付方式明确约定:“签订合同后,人员设备进场付合同金额的30%,工程完工验收合格依据审计结果付审计额的95%,剩余5%作为质保金,竣工验收之日起满一年一次性无息付清。”

项目合同书
“这份约定清晰的合同,却在后续履行中沦为‘废纸’。”李先生告诉记者,农业农村局曾承诺会尽快办理30%的预付款手续,让公司先供货,公司方面严格按约履行,负责将有机肥配送到村,由农户签收后工作即告完成,并于2022年10月完成了全部配送,然而项目直到2024年5月24日才完成验收。“验收完成都超过一年了,如今已是2026年,按合同所有款项早该结清。”


项目执行中留存的照片
然而现实却截然相反。项目完工已逾三年,河北方舟农业仅收到30余万元项目款,不足项目总金额的30%。

项目验收审核报告
李先生提供的公司收款回单显示,聊城经济技术开发区农村工作办公室分别于2024年2月19日、2024年7月19日、2024年9月24日、2025年1月24日,分4次向该公司汇款,合计321454.22元。

李先生提供的公司收款回单
因多次沟通无果、欠款问题迟迟未解决,无奈之下,河北方舟农业将聊城市农业农村局开发区和高新区分局告上法庭。
“立案过程并不顺利,我们从2024年底提起诉讼,经过调解、信访,拖到2025年4月才正式立案。”李先生回忆道。
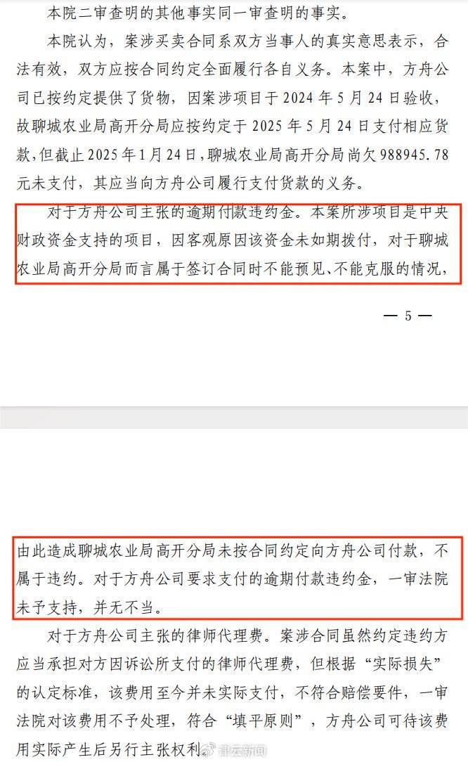
2025年5月30日一审判决,法院支持了河北方舟农业追讨欠款的诉求,判决聊城市农业农村局开发区和高新区分局于判决生效后十日内支付欠付货款988945.78元,却驳回了公司主张的逾期付款违约金及被告承担原告律师费的诉求。


一审判决书
对此判决,河北方舟农业向聊城市中院提起上诉,二审最终维持原判。李先生对利息诉求被驳回尤为不满:“法院说农业农村局没有钱是不可抗力,不能预见的,可我们咨询过律师,不可抗力通常指重大自然灾害、战争等无法预见、不能避免的情况,财政紧张怎能算是不可抗力?”
他进一步强调:“按合同,30%的预付款自进场就该计息。我们已经让步,只主张验收后的利息,这样都得不到支持?”

二审判决书
2025年10月14日,法院二审期间,聊城经济技术开发区农村工作办公室再次向该公司支付货款50784.2元,这对于近百万的欠款而言无疑是杯水车薪。至此,企业仍有938161.58元合同款被拖欠。
“此后,对方再未支付任何款项。我们垫资完成项目,苦等三年,就换来这个结果?”李先生语气中满是无奈。
李先生提供的公司收款回单
李先生表示,2025年12月10日,河北方舟农业曾就被拖欠款项一事在领导留言板发起求助。12月16日,聊城经济技术开发区督查工作办公室回复表示,“开发区农业农村分局在接到反馈后,迅速组织专人对相关项目展开全面调查,经核查,您反馈的该案件已按照合同约定履行司法诉讼程序,2025年5月30日,山东省聊城市东昌府区人民法院(2025鲁1502民初7022号)、2025年10月23日,山东省聊城市中级人民法院(2025鲁15民终3694号)均已判决。农业农村分局将积极对接财政金融部门,申请资金尽快支付剩余工程款。”
“我们咨询过律师,项目招标前资金应已落实,否则不能发布招标公告,但这笔钱却‘消失’了三年。”李先生提出质疑。
记者查询到的当年招标公告,其中明确注明,资金来源为“中央财政资金+省级资金+市级资金+地方配套资金”。
招标公告
“长期拖欠且无合理解释,我们希望能彻底调查,给我们一个明确的交代。”李先生说。
为了解情况,1月23日,记者多次致电聊城市农业农村局开发区和高新区分局此前负责该项目的负责人,但均显示正在通话中,记者又致电了其所在部门的公示电话,始终无人接听。
随后,记者致电了开发区农业农村局办公室,工作人员表示,需记录情况后上报领导再做回复。但此后,记者多次致电,电话均无人接听。截至发稿,记者未收到相关回复。
律师:财政资金困难、国库短缺不属于法定免责事由
针对此事,记者采访了北京中同律师事务所郝喜红律师。郝律师表示,财政资金调度困难、国库暂时性资金短缺,均不属于法定免责事由,不能对抗外部合同义务。本案中,聊城市农业农村局开发区和高新区分局作为案涉合同签约主体、行政机关预算单位,是法定付款义务主体,不得以“国库没钱”“未收到上级拨款”为由拒付货款,亦不得将“收到上级拨款”设定为向民营企业付款的前提条件,财政资金统筹问题属于其内部管理范畴,不得转嫁至民营企业。
根据《政府投资条例》第二十二条规定,政府投资项目所需资金应当按照国家有关规定确保落实到位,政府投资项目不得由施工单位垫资建设。根据《中华人民共和国招标投标法》第九条第二款规定,招标人应当有进行招标项目的相应资金或者资金来源已经落实,并应当在招标文件中如实载明。
郝律师认为,案涉项目为中央预算内投资高标准农田建设项目,中央预算内投资并非由中央直接拨付至民营企业,而是按规定切块下达、由地方政府统筹配套后,纳入地方财政预算,通过国库集中支付程序执行。政府投资项目招标前,资金或资金来源必须先行落实,严禁要求施工单位、供货企业垫资,未落实资金即启动招标引发的合同履行障碍,全部责任由招标人(聊城市农业农村局开发区和高新区分局)承担。
郝律师进一步指出,若案涉项目招标时未落实资金或资金来源,聊城市农业农村局开发区和高新区分局的行为违反《招标投标法》第九条、《政府投资条例》第二十二条规定,属于违法招标,相关责任人员可能面临行政处分;若造成国家财产损失或企业重大损失,情节严重的,可能涉嫌刑事犯罪。逾期未向民营企业支付货款,违反《保障中小企业款项支付条例》第九条付款期限规定,行政监管部门可责令其限期改正,逾期不改的可对单位及相关责任人予以通报批评,同时限制其年度预算安排。
郝律师表示,聊城市农业农村局开发区和高新区分局未按合同约定支付货款,已构成根本违约,应当依据案涉合同约定及法律规定,向河北方舟公司支付全部欠付货款,并按合同约定支付违约金,合同约定违约金不足以弥补损失的,还需赔偿逾期付款造成的额外损失。若合同未约定逾期利息或违约金计算方式,需按《保障中小企业款项支付条例》第十七条规定支付逾期利息。(记者 杨琳琳)












