美克家居预亏最高18亿:股权冻结债务缠身 一半以上账户被冻
作为国内中高端家居领域的老牌企业,美克国际家居用品股份有限公司(600337.SH,下称“美克家居”)正陷入成立以来最严峻的经营困境。
近期公司密集发布多份公告,披露2025年度业绩预亏最高18亿元、控股股东100%股权被轮候冻结、公司及子公司债务逾期近3.88亿元且百余个银行账户被冻结等多重利空,叠加生产基地停工以及门店持续关停的市场消息,这家昔日的家居巨头企业迎来至暗时刻。

去年一年亏损约是前三年总和
事实上,业绩亏损的态势在美克家居身上已持续多年,且呈现出亏损规模不断扩大的态势。公司1月30日发布的2025年年度业绩预告显示,预计当期归属于母公司所有者的净利润亏损12亿元至18亿元,扣非后净利润亏损14.5亿元至20.5亿元,而2024年公司归母净利润亏损额为8.64亿元 。需要说明的是,这是该公司自2022年起连续第四年亏损,只不过前三年累计亏损16.16亿元,三年亏损量正好在去年一年的亏损区间内,可见2025年业绩已经失速。
对于业绩大幅亏损,美克家居归结于外部环境与内部业务调整的双重影响。公告指出,2025年房地产行业持续调整、国内消费需求疲软导致家居行业景气度下行,公司国内零售业务销售收入同比显著下滑,同时国际贸易环境变化推高供应链成本 。
美克家居还称,为应对经营压力,公司主动关闭低效直营门店、对天津子公司实施停工停产,由此产生的商品折价清仓、资产处置、装修资产报废、人员安置补偿等支出,叠加存货跌价和固定资产减值准备的计提,对当期利润形成大幅冲击 。值得注意的是,审计机构已对公司是否具备持续经营能力提出了重大不确定性,公司当前营运资本为负、现金流紧张的现状已成为突出问题 。
业绩颓势之下,美克家居的渠道网络也在持续收缩。数据显示,公司2023年尚有141家直营门店,2024年缩减至111家,2025年上半年又关闭12家,直营门店总数降至99家,2024年至2025年三季度累计关闭低效门店达40家 。门店关停的背后,是公司零售业务的持续低迷,2025年一季度其国内直营业务营收同比下滑16.61%、加盟业务营收同比大跌44.21%,核心渠道的经营效率显著走低 。生产端同样承压,因产能利用率长期不足20%,公司旗下天津两大核心子公司自2026年1月1日起正式停工停产,主业运营规模进一步收缩 。

债务逾期致半数以上账户被冻结
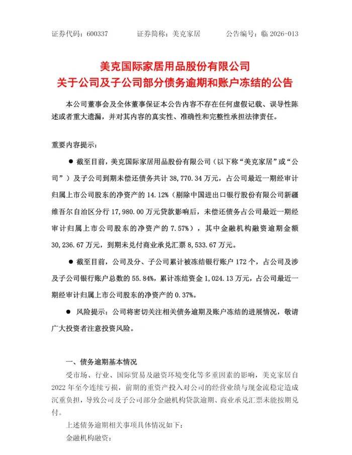
经营层面的困境正逐步传导至财务端,美克家居的债务压力已全面爆发。1月30日公司公告披露,截至目前公司及子公司到期未偿还债务累计达3.88亿元,其中金融机构融资逾期本金3.02亿元,商业承兑汇票未兑付金额8533.67万元,逾期债务占公司最近一期经审计净资产的14.12% 。债务逾期同时引发了账户冻结问题,公司及分子公司已有172个银行账户被冻结,占账户总数的55.84%,冻结资金约1024.13万元,对公司正常资金周转和生产经营构成显著影响 。
从财务数据来看,公司的资金链早已处于紧绷状态。2025年三季度末,美克家居货币资金仅余1.16亿元,却面临9.46亿元短期借款和9.42亿元一年内到期非流动负债,短期偿债资金缺口超17亿元。同期公司资产负债率攀升至63.25%,16.33亿元存货与4.61亿元应收账款进一步占用流动资金,周转效率低下,财务风险持续高企。而公司原计划通过1.75亿元续贷缓解资金压力,也因控股股东债务诉讼被迫终止,偿债渠道进一步收窄 。
雪上加霜的是,公司控股股东的债务问题也引发股权冻结风险,为公司治理增添不确定性。1月23日美克家居公告称,控股股东美克投资集团有限公司(下称“美克集团”)所持公司4.88亿股股份被广东省深圳市宝安区人民法院轮候冻结,占美克集团持股的100%、占公司总股本的33.99% 。此次股权冻结源于美克集团与深圳市木林供应链管理有限公司的借贷纠纷,涉及债务本金4400万元 。公告同时披露,截至2025年12月31日,美克集团贷款逾期金额已达3.36亿元 。
针对上述风险,美克家居均表示,控股股东股权冻结纠纷未涉及公司抵押或担保,控股股东与公司相互独立,且不存在非经营性资金占用、违规担保等侵害上市公司利益的情形,目前公司生产经营正常 。但多重利空叠加之下,市场对公司的信心已受到明显冲击,1月30日公司股价开盘大跌,报2.50元/股,相较其历史高点已缩水超六成。
面对重重危机,美克家居也在尝试采取应对措施,目前正与金融机构协商债务化解方案,包括债务和解、展期、重组及司法重整等,同时加大应收账款回收和资产处置力度 。但从目前情况看,其自救之路仍充满坎坷。












