河北中冶京深发售2亿债权产品 8%收益背后风险链条如何破解
日前,有销售中介在朋友圈、微信群发布融资信息,询问后该产品为“河北中冶京深新能源科技集团有限公司债权资产1期-4期”。
据销售介绍,该产品介绍融资规模为2亿元,分期发行,每期不超过5000万,发行期限为12-24个月,起息日为打款T+1计算利息,打款当天算起至投资届满当日到期。10万起投,12月期年化收益率为8%,24月期年化收益率为8.5%。项目按自然月度支付溢价回购收益(即每月10日)完成所有溢价回购收益分配,项目到期日后一次性支付本金及剩余溢价回购收益。

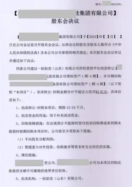
河北中冶京深新能源科技集团有限公司(以下简称“河北中冶京深”)股东会决议文件中显示,同意公司通过一拍拍卖(山东)有限公司所经营的平台拍卖转让“河北中冶京深新能源科技集团有限公司债权资产1期-4期”产品,并分期回购,拍卖资金用于补充流动资金。在出现预计不能按时偿付拍卖回购费或者到期未能按时按期回购本项目时,公司将至少采取不向股东分配利润、暂缓重大对外投资、收购兼并等资本性支出项目的实施等措施。
销售人员介绍,虽然《认购协议》上有对投资人的《风险承受能力评估问卷》,但都是走个形式,资金只要达到认购门槛,都可以买。另外,销售人员还称,海报上虽然写的是8%的收益,实际年化收益可达12.5%。
值得注意的是,融资主体提供的各类文件都经过脱敏处理,宣传海报也把公司名称隐去,明显有所顾虑。

从农业公司到国资控股新能源平台 河北中冶京深密集投资超10家公司
工商信息显示,本次融资主体河北中冶京深 (曾用名:河北万森农业科技集团有限公司) ,成立于2014年,位于河北省石家庄市,是一家以从事科技推广和应用服务业为主的企业,注册资本5亿人民币,实缴资本1亿人民币,法人为姜涛。
据工商信息显示,2024年1月10日,河北硕航进出口贸易有限公司(原持股100%)退出,邯郸市地方煤矿工贸公司成为河北中冶京深100%持股股东,实控人为邯郸市人民政府国有资产监督管理委员会。自此,河北中冶京深从民营控股转为地方国资全资控股。

2024年3月至2025年5月,河北中冶京深密集投资了贸易、供应链管理、新材料、实业集团等多个领域的10家企业,其中9家为100%持股,另外1家为60%持股。投资覆盖邯郸、石家庄、天津、深圳等地,既服务于地方产业集群,同时通过跨区域投资对接外部资源,形成全国性业务网络。
2024年3月15日,河北中冶京深新增对外投资邯郸市勤谨贸易有限公司,投资金额200万元,投资比例100%。2024年3月27日新增投资石家庄菘永商贸有限公司,投资金额5000万元,投资比例100%。2024年5月11日新增投资天津正信供应链管理有限公司,投资金额1800万元,投资比例60%。2024年6月28日新增投资深圳市仟佰里新材料科技有限公司,投资金额500万元,投资比例100%。2024年9月8日,新增投资深圳市亿农供应链有限公司,投资金额5000万元,投资比例100%,但仅四个月后,又退出投资。2024年9月15日新增投资河北中冶京深贸易有限公司,投资金额2000万元,投资比例100%。
2025年3月5日,河北中冶京深公司注册资本由1亿元增加到5亿元。
2025年5月31日,河北中冶京深新增投资中汇(河北)实业集团有限公司,投资金额5亿元,投资比例100%,原股东邯郸市地方煤矿工贸公司退出。据查,此前河北中冶京深与中汇(河北)实业集团有限公司,均为邯郸市地方煤矿工贸公司全资子公司,即兄弟公司。本次变更后,中汇(河北)实业集团有限公司成为河北中冶京深注册资本最大子公司。
据工商信息显示,河北中冶京深2015-2023年员工参保人数为0,2024年参保人数为13人。中汇(河北)实业集团有限公司2021-2024年员工参保人数为0。

据工商信息显示,河北中冶京深法人姜涛同时担任河北意洽实业有限公司、河北艺煌影视制作股份有限公司(已注销)、武乡县姜浩废旧物品收购站(经营异常)等公司法定代表人,魏县三禾农牧产业开发有限公司(已注销)、魏县晟力特贸易有限公司(已注销)等公司股东。
河北中冶京深债权资产“自担保”模式担保方实为子公司
据了解,“河北中冶京深新能源科技集团有限公司债权资产1期-4期”产品由邯郸市勤谨贸易有限公司、邯郸市地方煤矿工贸公司(事业单位),两公司为该项目回购还贸公司款提供全额不可撤销的连带责任担保。其中担保方之一的邯郸市勤谨贸易有限公司,注册资本5000万元,该公司为河北中冶京深的全资子公司,这种子公司为母公司做担保,如果遇到无法兑付问题,如何防范风险值得关注。

主体信用评级披露三大风险
2025年6月25日,远东资信评估有限公司发布河北中冶京深公司主体信用评级报告。报告中指出公司或存在三大风险。第一,2024年河北中冶京深公司贸易业务采购金额远高于销售金额,存在存货跌价风险。第二,公司资产主要由股东划拨房产和土地使用权构成,资产流动性较弱。第三,公司尚未开展对外融资活动,无银行授信,筹资活动现金流入为股东货币注资,融资渠道待拓宽。
远东资信报告中指出,河北中冶京深2024年营业收入为1.06亿元,净利润为170万元,营业利润率2.14%。

河北中冶京深非流动资产以投资性房地产为主。投资性房地产为股东注入的房产和土地使用权,评估价值合计35.05亿元,2024年计提折旧0.63亿元。整体来看,河北中冶京深资产主要由股东划拨房产和土地使用权构成,存量货币资金较少,资产流动性较弱。

远东资信关注到,2024年河北中冶京深前五大供应商采购额合计7686.24万元,占当期采购额的79.35%,前五大客户销售额合计4069.79万元,占当期销售额的89.42%,供应商和客户集中度均很高,需关注高客户集中度可能导致的业务变动风险。此外,贸易业务采购金额远高于销售金额,存在存货跌价风险。

2024年河北中冶京深负债合计1.62亿元,同比大幅增长,全部为流动负债,以应付类款项和其他流动负债为主。应付账款主要为应付贸易供应商采购款,2024年末同比大幅增加,账龄均在1年以内(含1年),前五名应付账款占比60.98%。合同负债为预收商品销售款。其他应付款和其他流动负债余额较少,其他应付款主要为应付往来款和押金,其他流动负债是待确认进项税。

政信类定融产品监管已叫停
2022年8月,河北省地方金融监管局发布公告称,根据全国清理整顿各类交易场所部际联席会议统一部署及该省清理整顿各类交易场所攻坚战工作安排,河北金融资产交易所有限责任公司不再从事金融资产类交易场所相关业务。
随着金交所的“消失”,市场上又出现了“伪金交所”的新变种。新变种主要有两类:一类统称为产登公司,它们的公司名称中多包含“产登信息”或“产权交易”等字眼;另一类则是各式各样的拍卖公司。拍卖公司进行所谓的债权拍卖,是将此前的备案机构换成了拍卖机构,投资人变成了竞买人,实质仍是向投资人募资以补充融资方的流动资金,缓解资金压力。
为有效防范金融风险,坚决守住不发生系统性风险的底线,近年来,国家持续深入开展地方金融资产交易所整顿工作,严厉打击“伪金交所”、第三方财富管理公司为地方城投公司融资提供非法登记备案服务的行为。
在当前整体化债工作稳步推进的大背景下,河北中冶京深新能源科技集团有限公司债权转让项目是否获得监管部门的审批,有待进一步观察。












