杭州星耀天使再遇退款风波:成立仅过三个月因无证执业被处罚
2月2日,1818黄金眼在其小红书账号发布了一则报道:一女子花7万做5项整形后感觉“脸毁了”杭州星耀天使同意退4.5万元。
报道中提到,浙江杭州的应女士近日向1818黄金眼记者反映,自己在杭州星耀天使综合门诊部一次性做了5个整形项目,花费7万元。然而术后她感觉不像其之前的脸了,甚至觉得好像毁了一样。

图源:高德地图
据应女士描述,当时到店后,工作人员以做得多有优惠,下次来了还可以做等话术进行推销,让她感觉好像被催眠,像洗脑一样。在她表示没钱后,对方又提出可以贷款分期,最终应女士通过纷呗分期贷款3.5万元,加上直接支付的2.5万元,共花费7万元完成了下巴塑形、面部提升、泪沟填充、苹果肌注射和鼻基底填充5个项目。

图源:1818黄金眼
报道中,应女士向记者展示了自己术前术后的对比照片,表示现在脸部出现多种不适症状:太阳穴部位注射时闭着眼不让应女士看,期间感觉十分疼痛;下巴有硬包和硬疙瘩且鼻子两边全是硬的,不能碰,都是痛的;眼睛和嘴巴一直抽动。她还补充道:“整个脸都痛,牙齿也不能咬硬的东西。”

图源:1818黄金眼
报道中还提到,术后应女士通过微信与该机构沟通,对方则表示还在恢复期,多冰敷一下慢慢会消下去,并解释称用的胶原可能吸收是会比较快的,一般2-3次吸收就会比较稳定了。但应女士认为,术后已过去11-12天,已经过了恢复期,且对比术前照片一点效果没有。应女士的诉求是全额退款,她表示不敢再去该机构这里做项目了。

图源:1818黄金眼
后续,1818黄金眼记者陪同应女士来到杭州星耀天使综合门诊部,工作人员并未让应女士一行人上楼。随即应女士便报了警,等待近一个小时后,才见到该机构一位负责人。记者与负责人沟通时表示,应女士说的有些情况,我们也想跟您了解一下,但该负责人随后以“不好意思,我不接受采访”为由拒绝了记者的采访请求。负责人随后表示,可以跟应女士私下协商解决。
据应女士后续反馈,经过协商,杭州星耀天使综合门诊部仅同意退还应女士贷款的4.5万元费用,双方达成和解。应女士表示将用这笔退款去其他正规医疗机构进行修复治疗。

图源:1818黄金眼
成立初期无证执业遭监管重罚
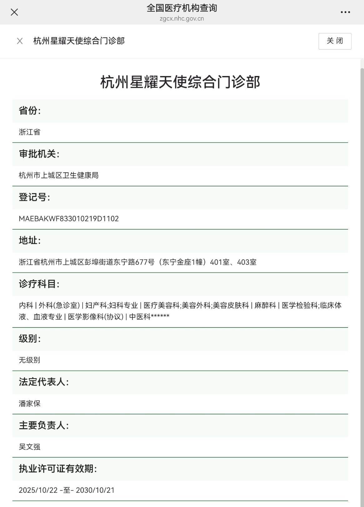
天眼查显示,杭州星耀天使医疗美容门诊部有限公司成立于2024年,注册资本20万人民币,是一家微型机构,注册地址位于浙江省杭州市上城区彭埠街道东宁路677号(东宁金座1幢)401室。
此外,深度美业发现,去年1月还成立了一家杭州星耀天使综合门诊部,两家机构名称相同,注册地址相同,但并非同一法人代表。

图源:天眼查
深度美业查询健康中国后得知,如今在全国医疗机构查询平台登记备案的只有杭州星耀天使综合门诊部一家机构。

图源:健康中国
值得注意的是,据金融界消息,2024年8月,杭州星耀天使医疗美容门诊部有限公司因未取得《医疗机构执业许可证》擅自执业,被杭州市上城区卫生健康局予以处罚。
杭州星耀天使医疗美容门诊部有限公司违反了《中华人民共和国基本医疗卫生与健康促进法》第九十九条第一款,构成了未取得《医疗机构执业许可证》擅自执业违规行为。罚款人民币 83840.52 元。

图源:金融界
从这段行政处罚记录来看,杭州星耀天使医疗美容门诊部曾经存在违规经营问题,作为一家医疗美容机构,却在未取得《医疗机构执业许可证》这一最基本准入资质的情况下擅自开展诊疗活动,这也直接触碰了医疗安全底线,将消费者的生命健康置于不可控风险之中。
据《中华人民共和国基本医疗卫生与健康促进法》第38条、第99条明确规定:举办医疗机构需办理审批手续,未取得许可证擅自执业的,责令停止执业,没收违法所得及药品器械,并处违法所得5-20倍罚款。
《医疗机构管理条例》第23条、第43条规定:任何单位或个人未取得《医疗机构执业许可证》不得开展诊疗活动。
《医疗美容服务管理办法》第23条规定:未取得许可证并经核准开展医疗美容诊疗科目,不得开展医疗美容服务。
如今在信用中国中,该处罚记录已不可见,但该机构受到的处罚是实打实存在的。2024年5月成立的杭州星耀天使医疗美容门诊部,仅仅过了3个月就遭行政处罚,是否可以说明该机构在成立之初就并未获得相关许可资质呢?可以看到,该机构法律意识以及内部管理秩序都存在改进空间。
“拼房杀”套路,消费者维权叫苦不迭
1月14日,有消费者于黑猫投诉平台发起投诉,称其于1月11日在杭州星耀天使综合门诊部购买了注射套餐,出现毁容问题,自身权益受到侵害,诉求为退全款。截至深度美业发稿前,该投诉已由消费者申请完结。

图源:黑猫投诉
1月4日,在黑猫投诉平台,另一消费者同样针对杭州星耀天使综合门诊部有限公司发起了退款投诉。
据其描述,她被美容院老板联合美容导师诱导购买了2980元的内部体验卡。之后美容院老板带领该消费者前往该机构并被带到一个房间,房间里的医托便向该消费者宣传整容的好处,随后还有其他人诱导该消费者消费。
该消费者表示,被带去面诊后得知脸上要改善的地方算下来共需要11万多元,该消费者遂直接表示没钱不做。之后美容院老板称与该消费者拼单两个人一起做可以优惠,但该消费者并无消费打算。她询问2980元的体验卡事宜时,对方称那个体验卡只是基础项目,没有多大作用,于是被美容院老板和机构联合演戏诱导消费50000元。
该消费者指出,明确告知没钱的情况下,该机构又让该消费者分期付款。该消费者支付2万元后,剩余3万用花呗支付。
该消费者强调,该机构在其脸上打的针剂都是国产货,她甚至怀疑是假货。因为打完后非常痛,痛感持续了好几天。注射后过去十几天脸上依然无变化,脸色泛黄,并且还出现头疼、头晕的问题,整个人都不舒服。该消费者要求该机构退款赔偿,希望平台严格处理,防止更多受害者被骗。

图源:黑猫投诉
此类投诉远非孤例,去年12月,还有消费者投诉称其于2025年10月26日在小区美容院体验时,一位仪器销售员称有2000元的内部优惠券可做三次项目,美容院老板娘表示自己会买并一起去做。因一直在这家美容院做身体,该消费者认为没问题,遂付款。随后卖仪器的人与她们约好于11月2日前往该机构做项目。
该消费者表示,到该机构后,工作人员安排了四位消费者坐在一间房里等待专家面诊。期间,大家开始聊天,一女子称她做了很多次并把以前的照片展示给其他人看,这让该消费者更觉得美容效果神奇。面诊过程中,专家称该消费者多部位存在不足,并将一些术前术后的对比图展示给消费者看。
该消费者指出,项目一共89600元,包含此前的内部优惠券2000元。工作人员称优惠券2000元已抵折扣一万多,且承诺维护期三年。该消费者称自己预算有限,工作人员便叫来了负责贷款的人员为其办理贷款59600元并且无任何收据或者发票。随后,该消费者付款30000元后就进行了手术。
该消费者提到,术中感觉脸上出血很多,术后脸上出现多处淤青。回家后,该消费者担心效果不能维持三年,便去网上搜索了该机构的营业执照。她发现该机构是新开的,注册资金20万,并且不含医疗服务,属于非法医疗,因此开始后悔。此外,该消费者在后续还款时发现每个月要多还1000多元,甚至连贷款公司名称都不知道。
该消费者还提到,协商退费时经过了多次讨价还价,工作人员称该消费者脸部项目已经做了,要扣20000元。该消费者当时只想着拿到一点是一点,觉得脸部项目做了应该有点效果,便同意了。但过去一个多月后,她感觉并没有达到该机构宣传的效果,法令纹等依然存在,按压耳朵下方还有声响,下颌骨有多处疙瘩,打电话给该机构反馈问题后,遭到对方的拒绝,不予处理。

图源:黑猫投诉
以上案例均由消费者单方面描述,杭州星耀天使综合门诊部并未在该平台对此作出书面公开回应,事实仍待证实。截至深度美业发稿前,上述投诉均处于待分配状态。
据《中华人民共和国消费者权益保护法》第20条、第45条、第55条规定:经营者不得作虚假或引人误解的宣传,消费者因虚假宣传受损可要求赔偿,欺诈行为可主张退一赔三。
《中华人民共和国广告法》第16条、第28条规定:医疗广告不得含有表示功效、安全性的断言或保证,不得虚构使用效果。《反不正当竞争法》第8条规定:经营者不得对其商品的性能、功能、质量等作虚假或引人误解的商业宣传。
关于消费者提到的贷款问题,《医疗美容行业突出问题专项治理工作方案》(国家多部门联合发布):严禁诱导消费者通过贷款方式支付医美费用。并且根据《消费者权益保护法》第8条、第9条规定:消费者享有知情权和自主选择权,经营者不得强制或变相强制交易。
监管部门早有行动
人民日报—北京晚报2025年12月23日发布文章中提到,2023年5月,市场监督管理总局等11部门联合印发《关于进一步加强医疗美容行业监管工作的指导意见》,明确提出依法加大对“医托”“药托”的处置力度,查处商业贿赂,严厉打击违法开展诊疗咨询、就医引导的行为。在监管逐步趋严的今天,任何试图伤害消费者利益的行为,最终都只能是作茧自缚。












