网友称在上海沪中医疗维权被打:机构曾陷十年前假药案风波
2026年2月4日,有网友在小红书发布图文,称去年7月19日在上海沪中美容机构接受大拉皮手术后出现感染。

图源:小红书
该网友回忆到,医托让该网友六个月后再到医院,等该网友依约前往时,医托已将其微信拉黑,医院方面给出的补偿方案是让该网友再介绍十名新客,每拉一人给该网友三千元红包,该网友当场拒绝,结果次日就在医院门口被多名工作人员暴力围堵,衣服被撕破,对方甚至当着执勤民警的面泼水、辱骂并举扫把欲殴打该网友,两天后该网友和另一名维权者再次前往交涉,又遭暴力抢夺手机并遭受人身攻击。

大众点评消费者上传,版权归该消费者所有
该网友指出,院方态度嚣张跋扈,整个手术过程既未当场开具发票也未提供病历,直到该网友向有关部门投诉才后补,截至2月4日,该网友已持续维权十五天,同时呼吁监管部门严查该机构。

图源:小红书
截至深度美业发稿前,尚未查询到该机构对于该事件的公开回应,以上为消费者单方面陈述,真实性有待进一步查证。
与多名网红合作支付“好处费”被罚
深度美业查询大众点评,发现只有一家名叫“沪中·悠医草疤痕修复中心”的美容机构,而消费者对该机构的评价也是两极分化,在2024年10月之前几乎全是好评,但之后就开始增加一系列差评,截至深度美业发稿前,该机构在大众点评是休息中的状态。
有意思的是,2025年11月19日,有消费者发表评价称,自己经某网红推荐,通过名为“L&R”的微信渠道被引导至线下门店。到店后发现实际机构名为“沪中”,且该机构店面装修风格简陋、环境昏暗,前台服务态度较为平淡,并存在直接取走其手机查看信息且未及时归还的情况。

图源:大众点评
该消费者指出,面诊过程中,一位体型偏胖的皮肤科医生态度较为友好。但是,当该消费者转而咨询双眼皮手术时,接待的光头医生在多次尝试后仍未能设计出令其满意的眼形。随后机构负责人介入,指出该消费者眼距较宽,必须进行开内眼角手术。因消费者表示不愿接受该项目,负责人便转而建议其放弃手术,并在此期间评价其面相、询问家庭经济状况,以及提出减肥建议。
该消费者对此感到不解,认为负责人自身同为中年偏胖体型,却对他人外形提出指责,整体经历令人感到不适与困惑。

图源:大众点评
另有一位匿名消费者在2025年11月7日的评价中表示,该消费者是通过某网络平台被拉至该机构。该消费者表示,面诊医生乱收费且无价目单,注射医生自夸给网红打针,与宣传视频完全不符,感叹“没人评论是有道理的”。

图源:大众点评
从差评中来看,多名消费者是被线上网络平台引致线下消费,更有消费者表示自己是通过网红介绍来到该机构消费的。
有消费者于2025年8月26日发布评价称,该机构是渠道医院,医生来自莆田系,与网红“b∗∗∗姐”合作拉客,价格随意乱开,医生技术极差。
该消费者表示,自己今年2月在该院做苹果肌复位手术毫无效果,反而留下满脸疤痕、增生和凹陷,几乎毁容,院方拒绝退款赔偿,后续两次修复越修越糟,院内没有一个医生技术靠谱,因此公开曝光提醒他人避雷。

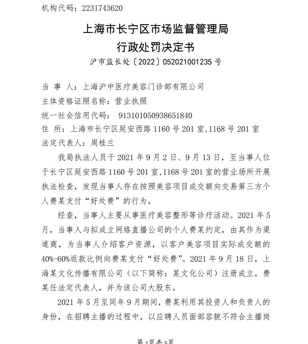
无独有偶,深度美业查询到2022年关于该机构的一则行政处罚。
2022年1月26日行政处罚决定书沪市监长处〔2022〕052021001235号显示,上海市长宁区市场监督管理局于2021年9月2日与13日对上海沪中医疗美容门诊部有限公司位于延安西路1160号201室及1168号201室的营业场所进行现场检查,发现该公司存在按美容项目成交额向直播公司投资人费某支付好处费的商业贿赂行为。

图源:上海市市场监督管理局
经查,2021年5月沪中与尚未注册成立的某文化公司大股东费某口头约定,由费某以招聘主播为由,在面试应聘人员贾某杜某张某时以面部容貌不符合主播岗位要求为由要求三人到沪中接受指定医疗美容项目,并承诺术后签订入职意向书录用为正式主播,沪中则按客户实际成交金额的百分之四十至六十向费某返还好处费。
2021年5月30日贾某在沪中接受自体脂肪注射移植面部术支付1.44万元,6月2日杜某接受假体隆鼻修复术支付1.37万元,6月30日张某接受重睑成形术加下眼袋矫正术支付1.5万元,三人合计支付4.31万元。沪中扣除体检费麻醉药费耗材费等成本后获利3.97万元,并于2021年9月9日与20日通过公司账户分两笔向费某个人账户汇入6000元与15000元,共计支付好处费2.1万元。

图源:上海市场监督管理局
监管部门认定,沪中向具有影响力的第三方输送利益以锁定交易机会,排挤竞争对手,同时费某利用招聘方优势将就业机会与指定医疗美容服务捆绑,剥夺消费者对医疗美容机构及项目的自主选择权,损害消费者利益,违反中华人民共和国反不正当竞争法第七条第一款第三项,构成商业贿赂。
依据该法第十九条,并综合考虑涉案交易额不足10万元违法持续不足6个月案发后积极配合调查如实提供证据等情节,决定对沪中从轻处罚,没收违法所得人民币3.97万元并处罚款人民币30万元,罚没款合计33.97万元。

图源:上海市市场监督管理局
裁判文书牵扯十年前假药案
上海沪中医疗美容门诊部有限公司 (曾用名:上海心妍医疗美容门诊部有限公司) ,成立于2014年,实缴资本300万。
天眼查显示,该机构法律诉讼与经营风险共计16项全部飘红。其中涉及司法案件169起、深度风险690起、裁判文书39份+历史裁判文书34份、立案信息27起、行政处罚3起+历史行政处罚10起……

图源:天眼查
从裁判文书来看,该机构涉及破产清算、借款合同纠纷、劳务纠纷、合伙协议纠纷、装饰装修纠纷以及医疗损害纠纷等。

图源:天眼查
值得一提的是,其中一份判决文书指向该机构曾因售卖假药案受到牵连。
(2019)沪01民终7623号裁判文书显示:
消费者姚某为改善面部轮廓,在2014年8月12日通过信用卡与向案外人郑某账户转账的方式,向当时仍称“上海XX有限公司”的心妍公司(上海沪中医疗美容公司曾用名)支付102800元,购买所谓“韩国进口”的咬肌与苹果肌注射项目,公司出具项目确认表并随后为其进行多次面部注射。次年10月12日,姚某再次刷卡支付30000元,交易摘要显示为“上海镇宁路XX”。
2016年9月,徐汇区人民检察院对该公司及多名员工提起公诉,指控其自2013年起以“内部调配”名义从香港采购无批文肉毒毒素、利多卡因麻醉膏、玻璃酸酶等药品,经深圳水客带入境内,在上海仓库重新贴标后配送至门诊部,用于“瘦脸”“提升”“祛皱”等热门项目,注射给顾客牟利。法院调取的销售明细、扣押清单及员工供述显示,姚某接受的“babyface”项目所用肉毒毒素正是该批次被扣押的“Neuronox 100U”冻干粉,其外包装虽为韩文,却无任何进口药品注册证号,亦未在中国药监部门备案,经上海市食品药品监督管理局认定为假药。

图源:天眼查
该案历经一审、二审、发回重审,于2018年11月27日由上海市第三中级人民法院终审裁定维持“上海XX有限公司犯销售假药罪,判处罚金500万元”的判决,并确认公司通过“医美项目套餐”形式向包括姚某在内的数百名顾客销售并注射上述假药的事实。
刑事判决生效后,姚某持公安机关询问笔录、项目确认表、信用卡账单及刑事裁定书,向长宁区法院起诉,主张心妍公司在提供服务过程中故意使用假药,构成欺诈,要求退还已付款135600元并三倍赔偿406800元。一审法院认定双方成立服务合同关系,心妍公司不能证明其使用药品合法来源且已被刑事判决确认为销售假药,故支持退一赔三,但对未使用部分及向案外人转账的62800元因证据不足未予支持,判决心妍公司返还135600元并赔偿406800元,案件受理费10024元由姚某负担1288元,心妍公司负担8736元。

图源:天眼查
心妍公司上诉称其行为属医疗行为而非消费行为,不应适用消费者权益保护法,且已告知药品为韩国进口,不存在欺诈。二审期间,双方确认姚某实际付款132800元,法院结合刑事判决认定的心妍公司长期使用无批文假药、在门店以“进口正品”名义对外宣传、拒不提供真实药品来源等事实,认为其行为已构成欺诈,姚某符合消费者身份,案件应受消费者权益保护法调整,遂将返还金额调整为132800元,赔偿金额调整为398400元,维持驳回其余诉讼请求的判项。二审案件受理费10024元由心妍公司负担,本判决为终审判决。
需要澄清的是,假药案判决之后,该机构于2017年完成股东更换,实际控制人周某某正式入股该机构,截至深度美业发稿前,周某某直接持股57%。

图源:天眼查
行政处罚涉及“使用劣药”
遗憾的是,由周某某实际控制的沪中医疗,似乎并没有记住十年前的教训。
2023年7月6日,上海市长宁区市场监督管理局对上海沪中医疗美容门诊部有限公司作出处罚,认定其存在使用劣药的违法行为,依据药品管理法规对该机构处以罚款16万元并责令改正。

图源:天眼查
除此之外,该机构的历史行政处罚还涉及“使用非卫生技术人员从事医疗卫生技术工作”、利用虚假的或者使人误解的价格手段,诱骗消费者或者其他经营者与其进行交易、虚假或引人误解的商业宣传等问题,甚至于2021年11月被吊销美容外科执照。历史行政处罚累计38.40万元,其余行政处罚累计16.29万元,合计54.69万元。

图源:天眼查












