300元ETC押金被套路?丹阳一消费者称遭遇割韭菜、踢皮球
因父亲消化道出血紧急跨市就医,意外发现ETC半年前被拉黑,后又发现300元押金无法退还……这一系列问题,令江苏丹阳消费者黄先生的春节过得心力交瘁。日前,他向扬子晚报/紫牛新闻投诉,称西藏招商交建电子信息有限公司(以下简称“西藏招商交建”)、四川泽道科技有限公司(以下简称“四川泽道”)存在无故拉黑ETC、拒不退还费用、伪造协议、消费欺诈等侵害消费者合法权益的行为。
办理时付300元
业务员称是“押金”可退
“我这个ETC设备没有卡。手机的微信绑定在四川泽道的小程序‘优达车生活’上。高速通行代扣是西藏招商交建。”黄先生理解,ETC设备的发行方应该是西藏招商交建,而该公司的合作方是四川泽道。
事情要从2023年说起。黄先生在某网站看到,四川泽道的业务员开直播宣传ETC。“业务员跟我是一个市的,并且说免费办理ETC,我想着本地人不会骗我,就办了一个。”5月7日,业务员给黄先生上门安装ETC设备,并让他付了300元。支付记录显示,商品为“ETC办理服务费”,商户全称为“四川泽道科技有限公司”,商家小程序为“优达车生活”。黄先生介绍,“但业务员说这300元是押金。并且口头承诺后面不用ETC时,可以退。还说高速通行扣款95折。”

300元支付记录截图 黄先生供图

安装ETC时与业务员的聊天截图 黄先生供图

黄先生的ETC设备 黄先生供图
后来黄先生上过几次高速,当时ETC使用正常,商家小程序为“招商畅行卡”,商品为“高速通行代扣”,商户全称为“西藏招商交建电子信息有限公司”。

高速通行代扣截图 黄先生供图
1月紧急送父就医
意外发现被拉黑
2026年1月29日,黄先生的父亲因溃疡性结肠炎导致消化道出血,紧急从丹阳到南京就医。车辆经过南京高速收费站时,ETC无法正常通行,被迫倒车改走人工通道。“耽误了十分钟左右。”他表示,这给本就危急的病情带来不必要的延误。后来父亲辗转多家医院治疗,至今才病情稳定即将出院。

黄先生父亲的急诊病历 黄先生供图
黄先生致电ETC服务监督热线95022,查到该卡已于2025年8月被拉黑。黄先生称自己并未欠费,也无违规记录,拉黑也未收到任何通知。后经他多方沟通,95022将其解除黑名单。
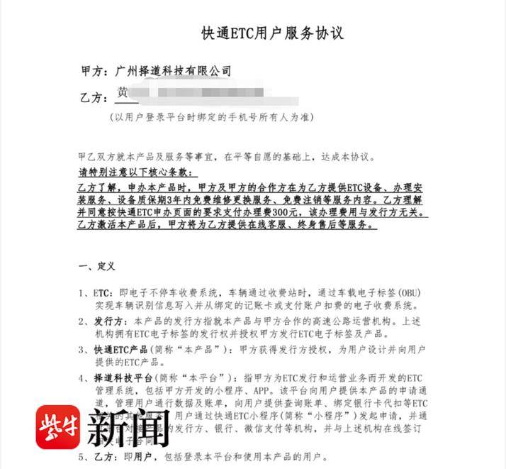
收到没签过字的协议
想退“押金”退不了
多方辗转后,黄先生添加上一个西藏招商交建的客服微信。他跟客服强烈要求出具ETC被拉黑的书面原因。“对方仅提供一张截图,上面只显示车牌被移除的时间与日期,就单方面认定是我本人造成的解约。”黄先生要求注销并退还300元押金。对方发给黄先生一份甲方为四川泽道的曾用名广州泽道科技有限公司、乙方为黄先生的合作协议,并说300元不是他们收的,是黄先生的办理机构收取。

协议的甲方为广州泽道科技有限公司 黄先生供图

西藏招商交建客服聊天记录 黄先生供图
黄先生发现协议的多处疑点:300元的名目是“办理费”,而非业务员跟他说的“押金”;协议上写的“该办理费用与发行方无关”,黄先生认为这是发行方“提前规避好风险”;协议上写的“甲方为乙方提供终身售后服务”,可实际上黄先生被列入黑名单半年,售后服务从何说起?最关键的,黄先生表示协议他是第一次看到,自己没签过字。
黄先生还多次拨打西藏ETC发行方热线4000108886,提出退押金等诉求,但问题依然没得到解决。
此外,黄先生发现已登录不上“优达车生活”小程序,页面显示“该小程序近期产生较多交易投诉,请注意甄别”。

“优达车生活”小程序无法登录,显示近期投诉较多 黄先生供图
他微信联系2023年办理的业务员询问“押金”,对方说“是之前公司当时是这么说的,我早就不在ETC那干了。”

黄先生与当时办理设备的业务员的聊天记录 黄先生供图
已向两地市监局投诉与举报
一地“初步判定涉嫌违法”
黄先生向四川和西藏的市场监督管理局投诉与举报。他出具的截图显示,2月9日,处理单位为四川省成都市高新区市场监督管理局的立案情况显示“初步判定涉嫌违法”。黄先生告诉记者,“处理结果已将其列入异常经营企业,然后是终止调查。年初三,四川12345给我打电话,问处理结果是否满意,我说希望执法部门对企业违法行为继续进行查处,然后四川那边又开始查了。”

四川相关市监局“初步判定涉嫌违法” 黄先生供图
黄先生认为,西藏招商交建授权四川泽道收取300元费用,事后拒不退还,还出具他从未签字的协议,涉嫌虚假合同与消费欺诈。黄先生的投诉已被西藏当地市场监督管理局受理,但至今仍无处理结果,举报状态显示“待立案”。此外,他也向西藏12345等多处实名投诉,截至发稿,尚未收到处理意见。
黄先生表示将继续采用法律手段维权。“即便我父亲病情一度加重与ETC拉黑无直接责任关系,但对方连一句最起码的道歉都没有,全程敷衍、踢皮球。”
他将此事投诉至媒体,希望提醒更多消费者。“不少在直播间推广的ETC,都是这样的‘套路’,说是押金,钱收了给你用一两年,然后小程序登不上,继续换一个公司名称‘割韭菜’。”
记者联系两家公司采访未果
有网友提醒规避类似“坑”
2月25日-2月28日,扬子晚报/紫牛新闻记者设法联系两家公司采访未果。通过同花顺iFinD企业库查到,四川泽道的电话为181********,但拨打未获接听。该公司曾用名为广州择道科技有限公司,广州诗灿商贸有限公司。通过天眼查发现,四川泽道的注册资本,2024年7月从1000万元减少到100万元,2024年9月又减少到10万元。搜索微信小程序“优达车生活”,其介绍为“全国ETC发行与推广、ETC售后服务平台”,但页面空白。记者以消费者身份关注并发私信没有回音。
通过同花顺iFinD企业库查到,西藏招商交建的电话号码022-5870****,但拨打后未获接听。
记者拨打黄先生提供的西藏ETC发行方热线4000108886,客服表示需要提供投诉人的车牌号。后记者再次拨打并提供车牌号,另一名客服表示,涉及隐私需其本人查询。记者提出采访并希望得到回电,客服表示抱歉没有回电功能。
记者查询发现,近年来有数名网友发帖提醒办ETC时避免踩坑,经历与黄先生类似,但有的网友“押金”退回。一名网友2024年12月发帖,称在地库遇到销售员,对方说可免费办ETC,需预存300元,后又说是押金,5年后才能退。但网友看小程序界面上300元被标注为办理手续费,合同写着办理手续费,就立刻想退。该网友多次拨打95022,后收到退款通知。此帖下一名四川网友称“也交了300元,要用三年才退,而且还有手续费”;一名山东网友称“我在山东省办的ETC,给我办到西藏去了,押金也是三百,也说是到五年之后才会退给我。”一名江苏网友留言“我也是受骗者,同样的方式,只是我押金是200”。

网友自述经历提醒避坑
现在办理ETC有没有费用?收不收押金,能不能退?2月25日,记者以消费者的身份拨打ETC服务监督热线95022,客服介绍,个人小轿车办理江苏省的ETC,可以去苏通卡客服网点,或在微信小程序搜索ETC通行宝线上申请办理。如果办绑定银行信用卡插卡片的,免费。如果没有卡片,绑定银行信用卡,要收费98元、128元和368元的几种。如果没有卡片,绑定微信支付,有298元的和368元的。名目是办理费,具体情况及多少钱以网点解释为准,这些“不是押金,不退的。”
律师分析案例涉及公共服务
若证实“割韭菜”很有意义
江苏致邦(自贸区南京片区)律师事务所律师夏磊接受扬子晚报/紫牛新闻记者采访时分析,从现有素材看,300元看似不多,但ETC是涉及到众多消费者的公共服务。如果有足够证据证实相关主体以收取押金免费办ETC方式招揽业务,事后否认承诺拒绝退款,且涉及众多消费者,即涉嫌网友吐槽的“割韭菜”,那么就涉嫌诈骗罪。此案例很有意义,有必要给消费者提醒“避坑”。
他就黄先生个案分析,如果业务员是以四川泽道名义收了300元钱,口头承诺押金可退,那从法律上讲,该公司就应该负责退还押金。该公司拒绝退还当初收取的押金涉嫌消费欺诈。公开信息显示该公司有减资行为,而减资前没有通知到押金债权人,相关债权人有权要求股东在减资范围内承担责任。此外,如果协议确实不是黄先生签名,那么协议内容就对黄先生没有约束力。
西藏招商交建是否承担违约责任,要看具体情况。比如业务员是否代表该公司,该公司其是否收取了300元中的一部分,该公司与四川泽道是否委托关系等。另外西藏招商交建公司如果作为实际服务方,应当依法承担经营者责任,不得无故对消费者中断服务,出现异常后也应当及时恢复服务并作出合理补偿。












