315调查:客户投诉股掌柜证券虚假宣传 导致股票损失数万元
“目前只退还了服务费,可我在股市上的损失总共有6万多元。”近日,提起自己购买股票的经历,上海市民彭先生仍气愤不已。
彭先生介绍,2014年底,他在网络上看到股掌柜证券投资咨询有限公司(下称股掌柜公司)的宣传后,购买了“股掌柜”推荐股票近3000元“基础版”的投资顾问服务。略有盈利后,他加大了投资,花了2.2万余元购买了一个“首席陪伴服务”,在对方的建议下,全仓买入了一只股票,没想到被套后又让其“割肉”卖出。

彭先生和对方的聊天记录
“当时看到宣传上是用AI算力来推荐股票,并列举出很多的成功案例,所以就相信了。”彭先生说,自己炒股有10多年了,2024年11月,他在网络上看到股掌柜公司的宣传后,抱着试一试的心态,购买了一个基础版投资顾问服务,初期是他本人操作,一个月下来略有盈利。
“对方承诺由知名首席专家一对一指导,所以我就有些动心了。”彭先生告诉极目新闻记者,在股市上小赚了些钱后,股掌柜公司销售人员便向他推荐,购买“首席陪伴服务”款,由该公司知名的首席专家卢某一对一指导,这样可以赚得更多。彭先生介绍,当时他在网络上看过卢某的一些讲座,对其介绍的一些成功案例十分崇拜。
听说由卢某亲自指导,2024年12月,彭先生加大了投入,又花了22800元升级成了VIP客户。“刚开始,他们提供了‘免费试推股票’,买卖点提示精准,加之销售人员展示的多个成功案例,让人对其专业能力深信不疑。”彭先生说,2024年12月11日,卢某让其清空原有的股票,全仓买入一支对方推荐的股票。没想到刚买入后,彭先生就被套牢了。

股掌柜公司提供的退款申请
“股价触及止损位时,就询问是否卖出,但他们却让继续持有。”彭先生说,看到刚买入的股票每天下跌,他询问卢某是否“割肉离场”,对方却告诉他继续持有。直到当年12月19日,卢某以“该股被错杀”为由,让其全部抛售。这只股票让彭先生亏损62500元。
“当时没有丝毫的怀疑,还是很相信他们。”彭先生说,当天清仓后,卢某又让其购买一支电器的股票,结果购买当天再次被套,在持续下跌并触及止损位后,对方仍坚持“没有问题,继续持有”。导致该股被套长达近一年,直至2025年8月服务期满仍未能解套。
“买卖点选择严重失误,两次都买在股价高位。”彭先生介绍,服务期满后,对方提出“免费延期”,但未提供实质性解套策略,直至2025年10月底清仓方才勉强解套。2025年底,彭先生在网络上发现很多像他这样的案例,他怀疑股掌柜公司拉拢散户高价买入,低价抛售,公司趁机从中牟利。发现对方存在虚假宣传后,彭先生遂向有关部门进行了投诉。

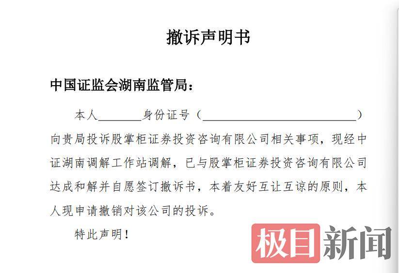
股掌柜公司提供的撤诉声明书
“虽然退了服务费,但要求我与公司签署撤诉声明。”彭先生介绍,他连续向多个部门投诉后,今年2月初,股掌柜公司退还了其两次的服务费共25788元,但要求其签署《和解协议》与《撤诉声明书》。
极目新闻记者在股掌柜公司网站上看到,该公司成立于2002年1月31日,注册地位于湖南省长沙市芙蓉区,经营范围包括证券投资咨询等业务,卢某是该公司资深投资顾问。
“涉及客户有隐私,我们不能透露客户的信息。”3月4日下午,当记者表明身份后,股掌柜公司一名负责接待投诉的刘姓工作人员表示,因不是客户本人,无法核实身份,不接受记者采访。对在网络平台上大量的投诉内容,对方解释称,任何一家公司,不可能没有一点负面信息。












