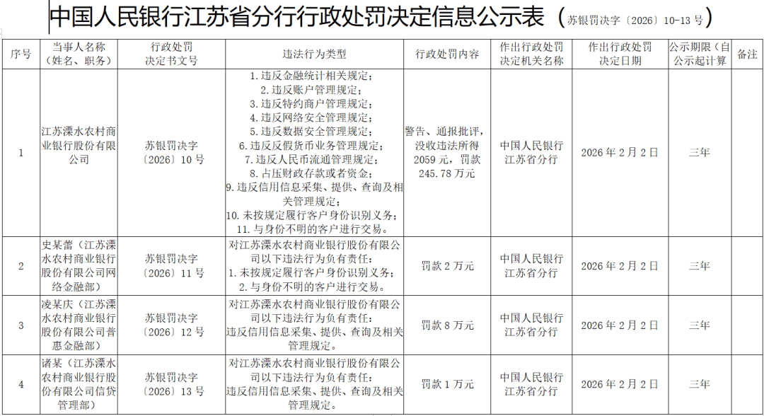
江苏溧水农商行因11项违规被罚245万 触及重大违法记录红线
近日,中国人民银行江苏省分行发布行政处罚公示(苏银罚决字〔2026〕10–13号),对江苏溧水农村商业银行股份有限公司(简称溧水农商行)及三名相关责任人开出重磅罚单。该行因 11 项违法违规行为被重罚,罚没金额触及政府采购 “重大违法记录” 标准,或将面临三年政府采购参与限制。

图片来源:中国人民银行江苏省分行官网
与此同时,其股东江苏紫金农村商业银行股份有限公司(简称紫金银行)在此前接受大额处罚后涉嫌违规投标中标相关采购项目的情形,再度引发市场对金融机构合规管理与招标采购资格审查的双重关注。
罚单显示,2026 年 2 月 2 日,中国人民银行江苏省分行对溧水农商行作出处罚。该行存在违反金融统计、账户管理、特约商户管理、网络安全管理、数据安全管理、反假货币业务管理、人民币流通管理、财政存款管理、信用信息管理规定,未按规定履行客户身份识别义务、与身份不明客户进行交易共 11 项违法违规行为。监管依法对其给予警告、通报批评,没收违法所得 2059 元,并处罚款 245.78 万元。
三名责任人同时被追责:网络金融部史某蕾因未按规定履行客户身份识别义务、与身份不明客户交易,被罚款 2 万元(苏银罚决字〔2026〕11 号);普惠金融部凌某庆、信贷管理部诸某因违反信用信息采集、提供、查询及相关管理规定,分别被罚款 8 万元、1 万元,处罚文号(苏银罚决字〔2026〕12-13 号)。
依据财政部 2022 年 1 月 5 日发布的财库〔2022〕3 号文件,《政府采购法实施条例》中 “较大数额罚款” 认定标准为 200 万元以上,溧水农商行 245.78 万元罚款已达标准。《政府采购法实施条例》第十九条明确,重大违法记录指供应商因违法经营受到刑事处罚、责令停产停业、吊销许可证执照、较大数额罚款等行政处罚,供应商参与政府采购活动前 3 年内存在此类记录将受限。此次溧水农商行处罚公示期三年,意味着该行自 2026 年 2 月 2 日起三年内,或将被限制参与政府采购及相关招标项目交易。

图片来源:中国人民银行江苏省分行官网
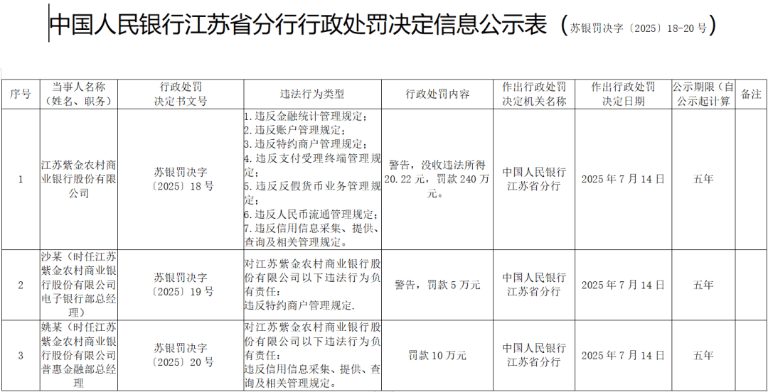
公开信息显示,溧水农商行由原溧水县农村信用合作联社与紫金银行发起设立,紫金银行认缴出资 6000 万元。值得注意的是,紫金银行此前已因违规行为同样收到中国人民银行江苏省分行大额罚单,且在处罚后中标相关采购项目,其投标人资格合规性引发质疑。
2025年7月14日,中国人民银行江苏省分行对紫金银行作出行政处罚(苏银罚决字〔2025〕18–20号),该行因违反金融统计、账户管理、特约商户管理、支付受理终端管理、反假货币业务管理、人民币流通管理、信用信息采集提供查询七项规定,被给予警告,没收违法所得 20.22 元,罚款 240 万元,该罚额同样触及“较大数额罚款”红线。
时任该行电子银行部总经理沙某因特约商户管理违规,被警告并罚款 5 万元;时任普惠金融部总经理姚某因信用信息管理违规,被罚款 10 万元,相关处罚公示期分别为三年、五年。

图片来源:南京市住房保障和房产局
然而,紫金银行在 2025 年 7 月被罚后,仍于同年 11 月接连两次中标相关采购项目:
一是 11 月 26 日中标 “(2025 年 —2028 年)南京市住房保障和房产局存量房交易资金监管银行服务项目”,项目编号 JSGC25G6485,服务期 2025 年 12 月 1 日至 2028 年 11 月 30 日,招标代理机构为江苏国采工程咨询有限公司。该项目招标公告明确投标人资格要求,参照《中华人民共和国政府采购法》第二十二条规定:参加政府采购活动前三年内,在经营活动中没有重大违法记录;并提供声明函。

图片来源:中国人民银行江苏省分行
二是 11 月 24 日中标由江苏省财政厅、中国人民银行江苏省分行组织的“(2025 年第 5 期,总第 48 期)江苏省本级国库现金管理商业银行定期存款项目”,紫金银行中标金额 8 亿元。该项目招标公告同样要求投标人近 3 年无重大违法违规记录。

图片来源:中国人民银行江苏省分行
值得注意的是,紫金银行被罚 240 万元的苏银罚决字〔2025〕18-20 号行政处罚决定书,系中国人民银行江苏省分行于 2025 年 7 月 14 日作出。而紫金银行在身负重大违法记录情况下参与投标并中标的 “(2025 年第 5 期,总第 48 期)江苏省本级国库现金管理商业银行定期存款项目”,组织单位同样涉及中国人民银行江苏省分行。
由此可见,紫金银行在明知自身存在重大违法记录的情况下参与投标并中标,涉嫌提供虚假声明函。同时,相关采购人及采购代理机构在资格审查环节是否存在履职不严、核查不充分等问题,也引发外界对招标采购程序合规性的关注。
溧水农商行此次再度领罚,不仅暴露了江苏地区部分农商行在内控合规管理方面的薄弱环节,也反映出当前金融监管处罚与政府采购资格审核之间的衔接机制仍有待完善。
公开信息显示,江苏紫金农村商业银行股份有限公司(证券代码:601860,股票简称:紫金银行,公告编号:2020-038)系上市股份有限公司,注册资本为366,088.8889万元人民币,成立于2011年3月25日,住所位于南京市建邺区江东中路381号。该行经营范围包括:吸收公众存款;发放短期、中期和长期贷款;办理国内外结算;办理票据承兑与贴现;从事债券业务;同业拆借;银行卡业务;代理收付款项及代理保险业务;提供保管箱服务;外汇存款、外汇贷款、外汇汇款、国际结算、结售汇;资信调查;基金销售;以及经银行业监督管理机构批准的其他金融业务。












