问题频发 105款儿童消字号面霜检出激素、兽药等违禁添加物
儿童面霜检出违禁添加物
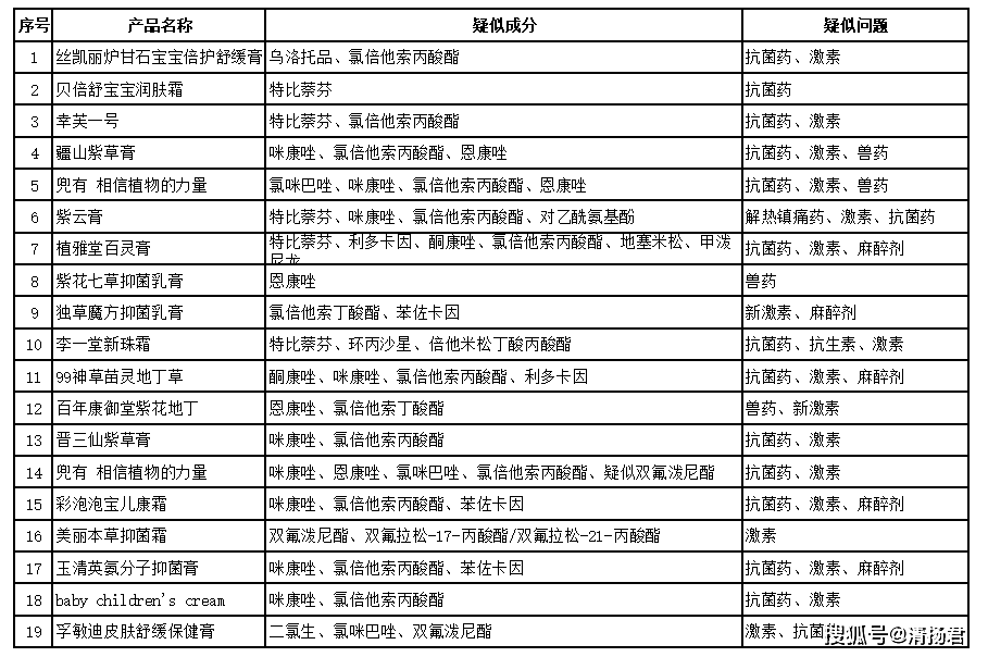
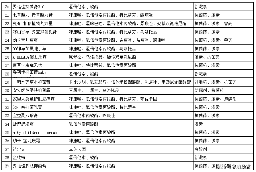
3月13日,“老爸评测”联合媒体送检的105款“消字号”儿童面霜中,73款被高分辨质谱仪检出违禁添加物,问题率超过70%。其中,65款疑似含有激素,12款检出新型强效激素“氯倍他索丁酸酯”,另有55款违规添加了麻醉剂、抗生素、抗真菌药甚至兽药成分。
这些问题面霜涵盖了多个知名品牌及网红产品,部分产品甚至宣称“纯天然”“无添加”“婴幼儿专用”,却暗藏健康风险。




比如,销量数万的丝凯丽炉甘石宝宝倍护舒缓膏,检测发现其氯倍他索丁酸酯含量远超安全标准。氯倍他索丁酸酯是一种强效糖皮质激素,可能导致儿童皮肤萎缩、毛细血管扩张,长期使用可能影响生长发育,出现生长迟缓。

李一堂新玞霜添加的抗生素成分,则可能破坏孩子皮肤的正常菌群平衡,增加耐药性风险,为未来的疾病治疗埋下隐患。
更令人担忧的是,部分产品还违规添加了兽药成分,这类成分在人体上的安全性未经充分验证,其潜在危害难以预估。
儿童“消字号”面霜乱象
近年来,儿童“消字号”面霜安全问题频发,“消字号”与“妆字号”界限模糊是重要原因。大量“消字号”儿童面霜在宣传中刻意强调“护肤”“修复”等化妆品功效,甚至宣称“可替代药膏”,以此混淆消费者对产品类别的认知,从而逃避更为严格的化妆品监管标准。线上销售则成为问题产品的重灾区。
“消”字号,是指经省级卫生健康行政部门审核批准的卫生许可证号,格式为:(省、自治区、直辖市简称)卫消证字(发证年份)第XXXX号。“消”字号产品不具备任何治疗效果,主要作用是杀菌,属于卫生消毒产品,包括消毒剂类、消毒器械类、卫生用品和一次性使用医疗用品等。
“妆”字号,是指国务院药品监督管理部门对化妆品的批准字号。化妆品是指以涂擦、喷洒或者其他类似方法,施用于皮肤、毛发、指甲、口唇等人体表面,以清洁、保护、美化、修饰为目的的日用化学工业产品。化妆品分为特殊化妆品和普通化妆品。用于染发、烫发、祛斑美白、防晒、防脱发以及宣称新功效的化妆品为特殊化妆品,其他的化妆品为普通化妆品。国家对特殊化妆品实行注册管理,对普通化妆品实行备案管理。
“消字号”产品属于卫生消毒用品,其监管标准显著低于药品和化妆品,企业往往只需备案即可上市,缺乏严格的事前审批和全流程质量监控,这使得一些企业有机可乘,钻政策空子规避检测。
部分企业为在激烈的市场竞争中快速吸引消费者、抢占份额,不惜在配方中违规添加激素、抗生素等成分,以低成本实现“立竿见影”的效果,如快速缓解湿疹、泛红等皮肤问题,却忽视了产品的潜在风险。
再者,消费者认知偏差与信息不对称也加剧了问题的严重性。许多家长对“消字号”产品的安全性认知不足,常将其误认为“医用级”或“无刺激”,而产品包装上“儿童专用”“温和无添加”等宣传语则进一步误导了消费者,使其忽视了对成分的仔细核查。
此外,供应链管理混乱也是不可忽视的一环,部分企业为降低成本,选择资质不全的原料供应商,或在生产环节缺乏有效的质量控制,导致违禁成分通过原料或生产过程混入产品。
2021年的“大头娃娃”事件中,家长发现婴儿使用“嗳婴树”品牌的“益芙灵多效特护抑菌霜”消字号面霜后出现头部肿大、发育迟缓等症状,经检测,该产品含有超标激素“氯倍他索丙酸酯”30.6mg/kg,激素的含量是其他产品的30多倍。
2023年,英和婴宝医用冷敷凝胶被检出含有抗生素“莫匹罗星”,莫匹罗星属于抗生素类药物,可能造成过敏性皮炎、耐药性,肝功能损伤等不良影响。
而在2018年,香港澳美制药宣传卤米松乳膏是“唯一明确指出儿童可放心使用的激素”,中华医学会皮肤性病分会2011年发布的“糖皮质激素皮肤科规范应用手册”及中国中西医结合学会皮肤性病专业委员会发布的“规范外用糖皮质激素类药物专家共识”(《中华皮肤科杂志》2015,48(2):73-75.)中明确将卤米松归类为超强效激素。书中“儿童外用糖皮质激素药物的使用建议”一节中指出,儿童不宜使用超强效糖皮质激素制剂,并避免长期外用糖皮质激素制剂。
禁用激素清单扩至129种
为规范市场秩序,一系列行业规范相继出台。中国食品药品检定研究院制定《化妆品中129种原料检验方法(征求意见稿)》将禁用激素清单从原63种扩充至129种,其中包含氯倍他索丁酸酯及其检测方法。国务院颁布的《化妆品监督管理条例》明确禁止“妆字号”产品添加激素等禁用物质。国家卫生健康主管部门制定的《消毒产品生产企业卫生规范》中明确规定,消毒产品禁止使用抗生素、抗真菌类药物、激素等物料。
虽明确禁止添加糖皮质激素,但违法企业的罚款上限与动辄数千万元的市场收益相比惩戒力度不足。
值得警惕的是,部分网红品牌通过“代工生产+线上销售”模式规避监管,某涉案企业甚至通过更换包装、变换品牌名称等方式多次违法。
一些商家为了迎合家长对“精细化育儿”的焦虑,将成人护肤的概念和产品线简单复制到儿童领域,制造出看似“科学”的消费需求。他们通过包装“天然植萃”“医学背书”等概念,利用家长对专业知识的缺乏,将原本简单的儿童护肤复杂化、高端化,本质上是将商业利益置于儿童皮肤健康之上。这种以“科学”为名的营销,不仅增加了家庭的育儿成本,更可能让儿童皮肤暴露在不必要的风险之中。真正的儿童护肤科学,应当是基于儿童皮肤的生理特点,倡导简约、安全、必要的护理原则,而非被商业利益所裹挟的过度开发。
为何本应是安全港湾的儿童面霜市场,会出现如此严重的安全失守?为何那些明确的禁用成分,能堂而皇之地出现在针对婴幼儿的产品中?
每一个问题面霜的出现,都是对“呵护”二字的亵渎,都在将无数家庭推向焦虑与恐慌的边缘。我们绝不能让这种“呵护”变“伤害”的悲剧继续上演,守护孩子们的肌肤健康,就是守护我们民族的未来。
儿童化妆品安全不仅关乎千万家庭的幸福,更是衡量社会治理水平的试金石。期待未来能看到更严格的准入标准、更严厉的惩戒措施和更完善的追溯体系,让每一瓶儿童面霜都承载起“呵护未来”的承诺。












