河南邮政采购项目中标候选人存在重大违法记录 资格审查缺位
近日,中国邮政电子采购与供应平台发布“河南邮政部分智慧场景行业服务商采购项目”中标候选人公示。福建星驿支付科技有限公司(以下简称“福建星驿支付”)成为该项目第一标段第一中标候选人。由于该公司存在重大违法记录,与项目招标公告明确的资格要求不符,引发关注。

图片来源: 中国邮政电子采购与供应平台
根据招标公告,该项目由河南兴达工程咨询有限公司受中国邮政集团有限公司河南省分公司委托,采用电子化招投标方式,对投标人在“中国邮政电子采购与供应平台”上传的电子版投标文件进行审查。项目名称为“河南邮政部分智慧场景行业服务商采购项目”,项目编号为XDECA20240108133,拟采购供应商为河南邮政提供商户智慧场景软硬件服务,覆盖商超类、校园企业类、餐饮类、综合类服务场景。线上电子版投标文件递交截止时间原定为2026年3月2日上午9:30,后更正为2026年3月10日上午9:30。

图片来源:中国邮政电子采购与供应平台
招标公告对投标人资格明确要求:投标人须具备良好社会信誉,未处于被责令停产、停业或投标资格被暂停、取消状态,近三年在经营活动中没有重大违法记录,并提供加盖单位公章的承诺书。

图片来源:中国人民银行福建省分行
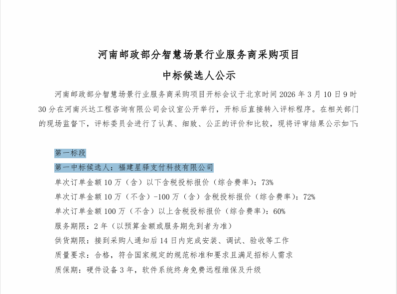
据中国邮政电子采购与供应平台2026 年 3 月 11 日发布的该项目中标候选人公示,福建星驿支付为第一标段第一中标候选人。经查,福建星驿支付曾因违反收单业务管理规定、与身份不明客户进行交易,被中国人民银行福建省分行作出行政处罚:警告、没收违法所得342.187839 万元,并处罚款 505 万元;该公司相关责任人林某对上述违法违规行为负有责任,被警告并处罚款 19 万元。处罚决定书文号为闽银罚决字〔2026〕6号、8号,处罚日期为2026年2月11日。
依据财政部2022 年 1 月 5 日发布的财库〔2022〕3 号文件,《政府采购法实施条例》中 “较大数额罚款” 认定标准为200 万元以上。福建星驿支付被罚 505 万元,已远超该标准。《政府采购法实施条例》第十九条明确:重大违法记录,指供应商因违法经营受到刑事处罚、责令停产停业、吊销许可证或执照、较大数额罚款等行政处罚。据此,福建星驿支付已构成重大违法记录,不符合本项目招标公告中 “近三年在经营活动中没有重大违法记录” 的资格条件,且涉嫌提供虚假承诺书。
福建星驿支付在存在重大违法记录的情况下,仍被确定为该采购项目第一标段第一中标候选人,反映出中国邮政集团有限公司河南省分公司(采购人)及河南兴达工程咨询有限公司(招标代理机构),在项目投标受理、资格审查及中标候选公示环节,存在投标资格审查缺位的问题。
公开信息显示,福建星驿支付科技有限公司(统一社会信用代码:913501055575560497)为有限责任公司(自然人投资或控股),法定代表人为林坚,于 2010 年 6 月 8 日成立,注册资本 3 亿元人民币,公司住所位于福建省福州市马尾区镇冰路 6 号弘卓通信生产中心 10-13 层(自贸试验区内)。经营范围涵盖软件开发、居民日常生活服务、通信设备与电子产品销售等一般项目,同时包含非银行支付业务、第二类增值电信业务等许可项目。












