1.9万高价换来三眼皮 成都百龄医美双眼皮翻车被消费者投诉
3月15日,《2025年度中国城市医美产业发展指数》显示,在全国50座重点城市的综合评估里,成都排名全国第二,在副省级城市排名中,成都位居榜首。并且,消费、资本、人才、科技等多项核心分指数,成都在新一线城市中处于领先水平, 这份排名也与成都“美丽经济”的发展高度契合。

图源:红星新闻
行业数据跑得快,线下问题也跟着来。在数据报告之外的盲区,医美行业那种层层嵌套、法人与实际控制人长期分离的公司注册方式,正在悄悄消解医疗服务的责任归属。
在成都,不少医美品牌将管理公司、门诊部、健康咨询机构分别注册为彼此独立的法人主体,法定代表人之间的关联微乎其微,但财务、医疗和客诉环节却由同一批人掌控。
这样做的“好处”很多,比如监管部门查处其中一家,其余主体还能照常运转,消费者上门维权时,仅确定被告身份都是一件困难重重的事。这种模式到底是出于复杂的商业经营需要,还是一套有意设计的责任隔离机制呢?深度美业不得而知。
但深度美业确定的是,医疗纠纷本身已经让消费者处于弱势,这种法人套娃的架构只会一再增加消费维权壁垒。
双眼皮效果不满意还比别家贵1万?
3月28日,有消费者在消费保平台投诉称,其于2026年1月7日在成都青羊百龄盛汇医疗美容花费1.9万元接受了双眼皮手术。
该消费者指出,术后七天拆线时就感觉手术失败——拆完线后眼睛直接呈现三眼皮,没有弧形,双眼皮做得特别宽。截至投诉时已过去三个月,该消费者眼睛仍然很宽且没有弧形,始终未能消肿,双眼皮特别宽且非常丑陋,眼睛比手术前更没有神采。
该消费者表示,做双眼皮的诉求是让眼睛变得有神、改善眼皮塌陷,但术后效果相反。

图源:百度地图
面对这种情况,该消费者随后咨询了多家美容院,均有人告知双眼皮手术已经失败,两边不对称,眼皮很宽,没有弧形。
该消费者曾向涉事机构反映三次,但从拆线至今,该机构一直没有正面解决这个问题,目前仍在声称处于恢复期,或者要求该消费者去医院复查。该消费者明确表示,第一次在该机构手术已经失败,不可能第二次再相信该机构进行修复。

图源:消费保
该消费者提到,多家美容院反馈医院收费严重偏高,该机构把该消费者当猪整了,至少多赚了一万多元。在其他医院做同样的项目只需约6000元,而该机构收费19000元,并且把双眼皮做毁了。术后眼睛比之前更难看,导致该消费者一直不敢出门,因为实在太丑。
该消费者还咨询了所有做过双眼皮的朋友,没有一人恢复这么久还呈现如此差的效果。
该消费者认为,该机构以1.9万元的高价为其做双眼皮且手术失败,没有达到预期效果,请求相关部门调查该医院,核查医生的医师资格证。该消费者指出手术存在明显的技术问题,怀疑该机构的医生并非专业出身。
据该消费者回忆,进入手术室后,医生让其坐着划线,画好之后直接进行手术,没有告知需要几厘米,没有提供效果图,也没有提前设计适合的宽度,更未征求该消费者本人的意见。

图源:消费保
该消费者还表示,手术中医生态度极其恶劣,因其眼睛自控能力较差、眼睛敏感且容易眨眼,医生一直辱骂,使其当时感到非常委屈。
该消费者称,正常手术过程中医生持续斥责,导致其极度紧张和恐惧。
该消费者认为,双眼皮效果太差,三个月来不敢化一次妆,术后因所有人说难看,感觉精神几乎崩溃,强烈要求严查该机构。截至深度美业发稿前,平台显示该投诉为“处理中”状态。

图源:消费保
成都青羊百龄盛汇医疗美容门诊部有限公司,成立于2024年,位于成都市青羊区通惠门路3号1栋1单元14层、15层,注册资本50万,是成都升博医院管理有限公司全资子公司。
成都升博医院管理有限公司,位于成都市青羊区通惠门路3号1幢1单元19楼1919号。巧合的是,成都百龄博雅医院管理有限公司也位于通惠门路3号1幢1单元19楼。
而成都百龄博雅医院管理有限公司的历史股东谢某某,正是“百龄”44类医疗商标的持有人。

图源:天眼查
深度美业注意到,就在通惠门路3号1幢1单元,就注册了多家“百龄”公司。包括13层的成都百龄医院管理有限公司、四川百龄美丽健康管理有限公司、15层的成都青羊百龄医疗美容门诊部有限公司和14-15层的成都青羊百龄盛汇医疗美容门诊部有限公司、19层的成都百龄博雅医院管理有限公司以及成都升博医院管理有限公司。
为什么同一单元同一个品牌分别注册了这么多公司?消费者出现问题应该找哪些公司?为什么这些公司法人实际控制人又都选择了不一致和关联性不大的人?同一个班底这么多法人,责任到底应该由谁来承担呢?

图源:天眼查
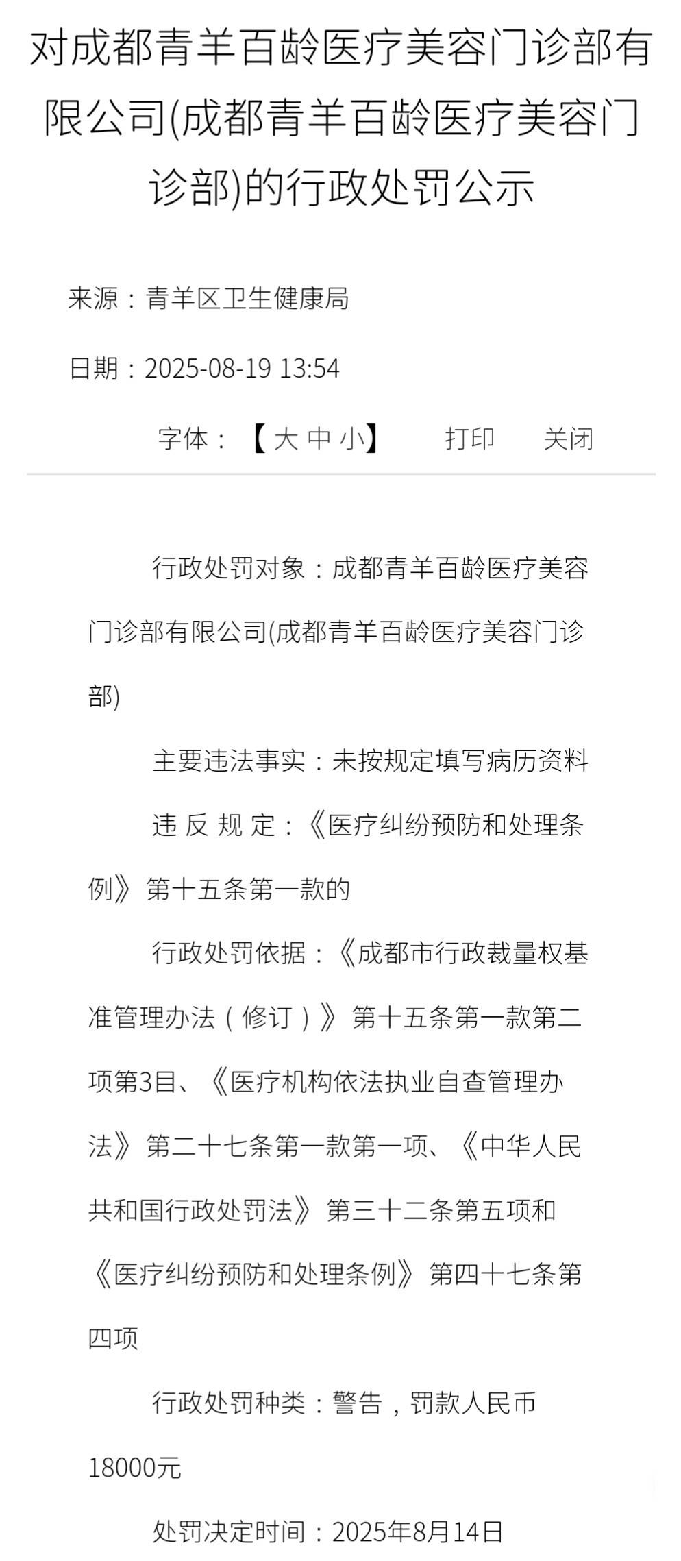
从合规角度来看,去年8月14日,成都青羊百龄医疗美容门诊部有限公司因未按规定填写病历资料,违反了《医疗纠纷预防和处理条例》第十五条第一款的规定,被青羊区卫生健康局依据《成都市行政裁量权基准管理办法(修订)》第十五条第一款第二项第3目、《医疗机构依法执业自查管理办法》第二十七条第一款第一项、《中华人民共和国行政处罚法》第三十二条第五项和《医疗纠纷预防和处理条例》第四十七条第四项处以警告并罚款人民币18000元的行政处罚。

图源:青羊区人民政府官网
此外,成都百年驻颜医院管理有限公司的监事舒某某,也是四川百龄美丽健康管理有限公司的监事。而杨某某作为四川百龄美丽健康管理有限公司的法人,同样也是成都百龄博雅医院管理有限公司的法人,历史股东就是“百龄”商标持有人谢某某。


图源:天眼查
去年7月,成都百年驻颜医院管理有限公司旗下的“百龄新颜医疗”被一位消费者在消费保平台投诉。
该消费者称,百龄新颜医美存在退款纠纷及乱收费问题,该消费者称商家不退款,向其索要身份证、银行卡号和开户银行等无理要求。
该消费者表示在购买时未曾使用过身份证以及银行卡登记,但退款时商家却故意索要身份证等窃取身份信息。
该消费者指出,在购买之前商家没有以任何形式告知退款时需扣除30%的费用,认为存在乱收费问题。该消费者表示作为消费者却无法在支付页面进行主动申请退款这一行为,而是要以加微信的方式才能联系到商家,也无法在订单页面进行投诉,认为这完全侵犯了消费者的公平交易权。
该消费者要求成都市青羊区百龄医美退还支付的钱,如果经证实该商家对其进行欺诈,以及侵犯了消费者公平交易权那么需要商家对其进行赔偿。

图源:消费保
截至深度美业发稿前,平台显示,该投诉因未获得品牌方的有效回复,由系统自动变更为已完结状态。
咨询师被曝缺乏专业度
实际上,早在2019年就有网友在知乎详细描述了在成都百龄驻颜医学美容的糟糕面诊体验。该网友自称闭口、痘痘、痘印问题比常人严重,在体验过三家机构后仍对百龄驻颜抱有期待,但实际体验后,该网友甚至称其为“魔幻医院”。
该机构靠近地铁,位置好找,进门给该网友的感觉像美容院,但其出具的资质是门诊部。
面诊流程为前台登记、等待、咨询师面诊并给出方案与报价,该网友对所谓的“方案”表示不满。
该网友指出,前台的桌子很像火锅店的叫号桌。前台工作人员有很多痘印,这让本身有皮肤问题的该网友难以相信这家机构的专业性,全程未见医生,咨询师自称医生却说话稚嫩结巴,仿佛拿网友给新人练手。

图源:知乎@仙女颜究所
更该网友不满的是,咨询师未对该网友做任何皮肤检测,就说该网友“清洁不到位”,并强推敏感肌本应避开的小气泡和黑脸娃娃,声称“小气泡是负压反应,对皮肤角质层完全无损害”。
但该网友表示,自己每天用洗面奶,化妆时会用卸妆油卸干净,且本身有红血丝、皮肤很薄,而对方却让自己过度清洁,可能损伤皮肤,就像痛经时被建议多喝热水一样。

图源:知乎@仙女颜究所
面对该网友的质疑,咨询师吹嘘机构“有26年历史”“中医大五个教授创办”,甚至还自诩为医生,但该网友表示查不到咨询师的医生身份。
咨询师又催促说做皮肤的人多,不提前预定可能需要等,甚至帮该网友找团购券,一直催促其购买。
该网友认为,咨询师将顾客当傻子,违背职业道德坑蒙拐骗的行为让她无法接受,她表示已将这家医院拉进黑名单。
多项问题引质疑
从多名消费者的反馈来看,“百龄”品牌医美的投诉问题呈现多元化趋势。
去年10月21日,一位消费者在消费保平台投诉成都青羊百龄医疗美容门诊部有限公司存在医美诱导消费且效果不佳要求退费的问题,涉诉金额为35600元。截至深度美业发稿前,该投诉因未获得品牌方有效回复而由系统自动完结。

图源:消费保
除消费保平台外,黑猫投诉上也有消费者对成都百龄医美表示不满,有网友甚至称自己遭到了人身攻击。

图源:黑猫投诉
深度美业认为,一座城市的“美丽经济”,不该只体现在数据榜单上,更应落在每一位求美者安心、放心、舒心的体验里。城市的行业名誉需要城市中的每一家医美机构去用心维护,这才是企业社会责任的体现。而对于监管部门而言,除了在数字报告的背后,切实压实主体责任、规范行业秩序、守住医疗底线,才能让成都医美真正配得上它现阶段的排名与声誉。












