清华招牌也被盯上了 起底“唐广西”和四千块的“神药”骗局

继同仁堂的专家被冒名之后,清华大学的招牌也被这帮人盯上了。一个自称“清华大学高端研究院生物医药部首席专家”的男人,正在全国各地的老人手机里,卖一款号称能“让生命延长十年”的“神药”。
一通电话,把老人拉进“清华讲座”
故事的开始,还是那个熟悉的配方——电话引流。
“叔叔阿姨您好,我们是清华大学智慧健康研究室的健康顾问,邀请您参加连续4天的免费健康讲座,不卖货,只讲养生知识,听完还有福利礼品。”




很多老人一听“清华大学”,心里先信了三分。再一听免费,还能领东西,就抱着“听听也无妨”的心态进了群。
殊不知,这一脚迈进去,就是坑。
连续几天,群里有人发链接,点进去是个直播间。一个自称“唐广西”的男人站在台上,背后的背景板赫然印着“清华大学智慧健康技术研究室”几个大字,看起来那叫一个正规。
“唐广西”是谁?清华:查无此人
这位“唐广西”老师在讲座里,那叫一个情真意切:“我从小立志学医,就是为了让更多老人远离病痛。”
然后开始上干货——讲“细胞能量”,讲“NAD+缺乏”,说现代人的慢性病,根源就在这儿。




接着,他开始念“临床数据”:
· “高血压患者服用一个周期,血压恢复正常!”
· “糖尿病患者两个周期,停掉胰岛素!”
· “癌症早期的患者,两到三个周期,癌细胞控制住了,甚至康复!”
· “只要吃上咱们的清大RM·NAD+,能活到90岁的让你活到100岁,能活到100岁的让你活到110岁!”
这话说的,比庙里求的长生不老丹还神。
为了增加可信度,直播间还放了一段“采访视频”:一个自称“健康之路记者万里”的人,采访“医科大学心脑血管医院卢主任”。那位“卢主任”一本正经地说:“要说到高端,就是咱们清华大学研发的清大RM·NAD+,可以调理血管弹性,还能杀死癌细胞。就是价钱有点贵,一个月四千多,不过大多数家庭都能接受。”

好家伙,连托儿都找好了。
那么问题来了,这位“唐广西”专家,到底是何方神圣?
媒体记者专门去问了清华大学天津高端研究院。得到的回复是:从来没设立过“智慧健康技术研究室”这个机构,也压根没有“唐广西”这个人。
那个所谓的“研究室”,早在2021年就因为投诉太多被撤销合作了。说白了,这就是个假牌坊。
四千块的“神药”,真身是啥?
再来说说这款被吹上天的“清大RM·NAD+”。
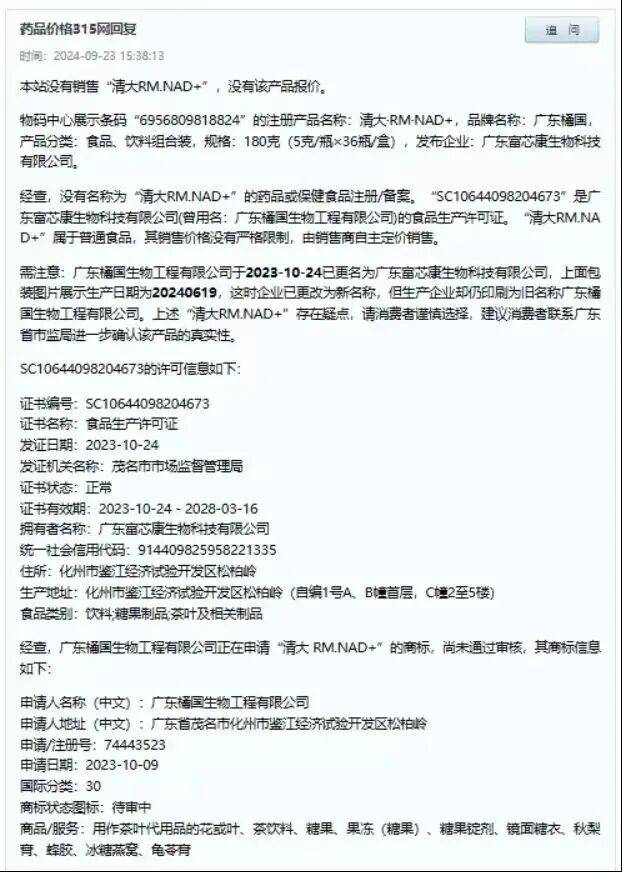
包装上印着“清华研发”,看着挺唬人。但实际上呢?这是广东一家名叫“富芯康”的生物科技公司生产的,真实身份是——固体饮料。

对,你没看错,就是咱们平时冲水喝的那种固体饮料,连保健食品的“蓝帽子”都不是,更别提药品批号了。
跟它一起打包卖的,还有两款“好兄弟”:
· 一个叫“天骨活素”,说是能“根治骨病、修复关节”,结果是江西一家药企生产的压片糖果。而且这家企业以前还因为大肠杆菌超标被查过。
· 另一个叫“复睛”,包装成“高科技护眼神品”,同样也是普通食品,啥治疗功效都没有。


就这么几样成本只有几块钱、十几块钱的东西,打包在一起,敢卖几千块。
谁给他们的胆子?就是那三个字:清华的招牌。
个人账户收款,跑路没商量
这群人收割老人的手法,也是经过精心设计的。
先让你花10块钱办个“爱心卡”,说是体验价;再跟你说可以分期,一个月付100,降低心理门槛;等你彻底信了,再让你买几千块的高价套餐。
最关键的一步来了:收款方是个个人账户,叫“商户_梁洪康”。
有老人转了780块钱过去。记者一查,这个梁洪康,是长春一家叫“中康电子商务”公司的法人。这家公司注册资本才10万,员工人数是0,还挂着经营异常的警示。
说白了,就是个皮包公司。
钱一到手,随时可以跑路。
这帮人还注册了一大堆小程序,什么“黄集禹大药房”“康健优选社”“沪寒言建大药房”,轮番上阵。有的认证主体是有药品经营许可证的药房,干的却是卖普通食品冒充神药的勾当——这叫超范围经营,拿合法的壳,干非法的买卖。
好在平台最近也出手了,这些小程序因为涉嫌欺诈,已经被暂停服务。
这种“碰瓷”公害,怎么治?
从同仁堂到清华大学,从“神药”到“换血”,套路如出一辙:
1. 傍大牌:冒用知名机构名义,给骗子镀金
2. 造专家:编造虚构的头衔和人物,增加可信度
3. 讲概念:用一堆普通人听不懂的科学名词包装产品
4. 编案例:找托儿、录假采访、念假数据,环环相扣
5. 割韭菜:高价卖普通食品,钱进个人账户,随时跑路
要治理这种公害,得从几个方面下手:
平台方:微信、抖音等平台要加强对直播带货、群聊营销的审核,对频繁更换小程序、使用个人账户收款的主体重点监控。这次平台出手封停涉事小程序,就是正确的姿势。
监管方:市场监管、卫健、公安等多部门要协同。虚假宣传归市监局管,非法行医归卫健管,如果涉及诈骗金额巨大,公安就要介入。不能让骗子换个马甲就继续干。
企业方:被冒名的机构要及时发声。就像这次清华大学天津高端研究院明确回应“查无此人”,海尔也发了声明撇清关系。沉默就是纵容,及时辟谣才能止损。
消费者端:尤其是子女们,要多给家里的老人提个醒。凡是打着“清华研发”“同仁堂专家”旗号的神药,多留个心眼。记住一个基本原则:真能治癌症的药,不会在微信群里卖。
清华的招牌被冒用,不是第一次,也不会是最后一次。
只要“傍大牌”有利可图,就总有人铤而走险。但好在,每一次曝光、每一次平台封禁、每一次依法追责,都是在给这类“碰瓷”公害敲响警钟。
最后说一句:“唐广西”们该收手了。清华大学查无此人,但法律查得到你。












