揭秘宝酷商城分期"陷阱":黄金不到5折回收 信息导流存隐患
近期,中央广电总台中国之声揭开了一类以“零首付买黄金”为幌子的新型消费陷阱。部分商家通过“不看征信”“直接变现”话术,诱导消费者高价购入黄金并进行分期,实则是披着消费外衣的高利贷,年化利率高达70%多到100%多。
这场“黄金分期”的风波并未止步于线下金店。新黄河记者调查发现,部分线上商城同样在玩着类似的“把戏”。
低息假象背后的暴利,套现后年化利率飙升至695.2%
公开信息显示,宝酷商城主打“年轻人的购物平台”,在官方应用市场介绍页面提到“秒出额度”“黄金0首付”“手机免押金”等。

图片来源:苹果手机官方应用市场
新黄河记者通过微信官方服务号进入宝酷商城并登录,浏览该商城的商品后发现,该商城在“黄金饰品”分类下,未上架任何商品。
然而在记者通过首页提供的额度申请窗口完成上传身份证信息并进行人脸认证、成功开通先用后付服务后,“黄金饰品”分类项目下显示有两款Au9999的足金金片在售。

图片注释:未申请额度前黄金饰品界面(左)申请额度后黄金饰品界面(右)
在开通先用后付后,记者获取到了4000元额度,商品”,页面立即跳转至上述足金金片的商品详情页面。
页面显示,2g的足金金片标价为3135元,按照周大福官网4月2日披露的工艺金章金条类1266元/克的价格计算,宝酷商城2g金片产品的价格溢价幅度约为23.8%。

图片来源:宝酷商城开通成功页面截图
,该平台给出分期支付和全额支付两种结算方式,其分期支付给出的试算计划显示,这款标价3135元的2g金条,需要在3个月内还款3261.2元,每期约支付1087元。

图片来源:分期计划试算截图
IRR利率计算器显示,该笔分期业务的实际年化利率为24%。
若记者完成下单——回收套现这一流程,按照到手1400元,后续在三个月每期支付1087元来计算,该笔借贷用户实际承担的综合融资成本折算成年化利率高达695.2%。

图片来源:IRR利率计算器截图
记者询问对方是否为平台的回收商时,对方予以否认,并表示“我们是跟平台是一起的,但是我们这边给你是对接的回收的。”
分期商城的核心属性是消费分期,而非资金借贷。若平台主动引导或变相配合黄金回收套现,偏离了消费金融的监管初衷和运营准则。
多方主体牵涉其中,用户信息被导流给“花支优品”运营方
公开信息显示,宝酷商城的运营方为上海阿芙科技有限公司(本文称“阿芙科技”),阿芙科技成立于2020年,法定代表人及实控人为魏家鸿。据了解,知名租机平台“租机宝库”也为阿芙科技旗下品牌,该平台注册用户量级超2000万。
新黄河记者注意到,在宝酷商城中下单黄金产品时,除了阿芙科技以外,还需要与深圳市鹏友小额贷款有限公司(本文称“鹏友小贷”)、陕西中为融资担保有限公司(本文称“中为融担”)、上海汇付支付有限公司(本文称“汇付支付”)分别签订借款、委托担保、代扣支付等协议。

图片来源:下单协议截图
公开信息显示,鹏友小贷成立于2021年9月,注册资本为10亿元,核心业务涵盖专营小额贷款及经金融监管部门批准的互联网小额贷款服务。该公司股东为深圳市鹏鼎创盈金融信息服务股份有限公司(本文称“鹏鼎创盈”),鹏鼎创赢旗下产品为鹏金所,鹏金所为早期知名互联网金融平台。
中为融担成立于2009年,为一家国有企业;汇付支付成立于2007年,为一家老牌第三方支付机构 。
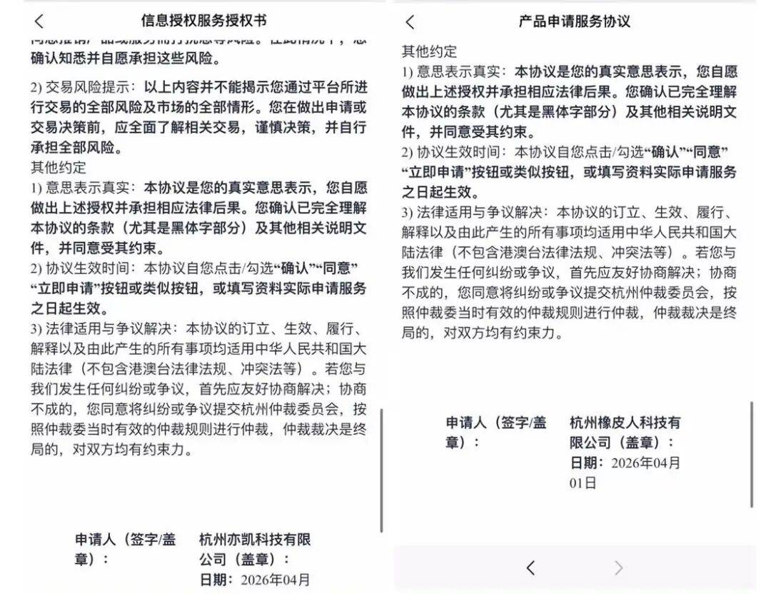
此外,用户还需与杭州亦凯科技有限公司(本文称“亦凯科技”)、杭州橡皮人科技有限公司(本文称“橡皮人科技”)分别签订产品申请服务协议(含信息授权)。

图片来源:下单协议截图
公开信息显示,亦凯科技成立于2023年12月,法人及实控人为徐李顺,该公司旗下运营一款名为“花支优品”的商城;橡皮人科技成立于2020年,曾申请购吖优选、橡皮优选等商标信息。
在这一过程中,用户信息被导流给第三方商城平台,或存在个人信息泄露隐患。
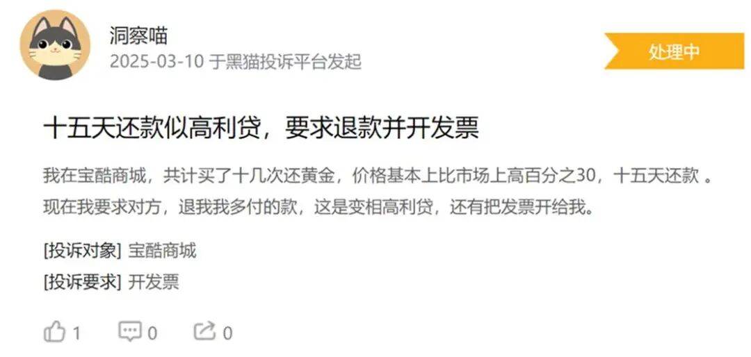
目前,在黑猫投诉平台中,有多名消费者投诉宝酷商城存在暴力催收、销售黄金掺假等问题。
图片来源:黑猫投诉平台截图

图片来源:黑猫投诉平台截图
此前,还有多名消费者曾投诉表示,宝酷商城涉及变相高利贷,还款方式为15天一期。

图片来源:黑猫投诉平台截图
一般情况下,分期产品还款周期为“一个自然月”,部分分期商城将还款周期缩短为15天一期甚至10天一期,使得消费者的还款压力无形中被加重。












