贾平凹之女、西北大学副教授贾浅浅学术论文陷抄袭风波
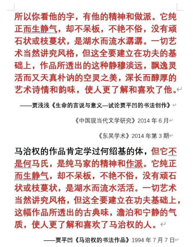
近日,“鉴抄”博主“抒情的森林”接连发帖,指出贾平凹女儿贾浅浅的学术论文多处直接复制了他人文章内容却未标明引用。其中一篇论文中,贾浅浅在评价贾平凹的书法艺术风格时,更是直接套用了贾平凹早前评价他人的一段文字。
据资料介绍,贾浅浅目前为西北大学文学院副教授。西北大学文学院官网上,贾浅浅近年主要科研成果介绍也存在错误信息,比如将贾平凹的《古炉》写成了《古璐》,比如列入论文类并注明刊发于《文艺争鸣》的《写给父亲的一封信》,其实是刊发于《文艺报》一篇小文《读父亲信有感》。

“抒情的森林”社交网络平台截图
据“抒情的森林”所发帖文,贾浅浅的学术论文《生命的言说与意义——试论贾平凹的书法创作》中,其关于贾平凹书法艺术风格的一段描写,直接复制了贾平凹早先对马治权书法作品的评价,其中仅仅修改了个别词语。
新黄河记者通过知网搜索下载了该篇论文。论文信息显示,《生命的言说与意义——试论贾平凹的书法创作》刊发于《东吴学术》2014年第3期,“本文系校青年科技基金项目‘感应自然体验人生的法门——文学视野下贾平凹书画艺术的研究’”的研究成果,作者贾浅浅为西安建筑科技大学中文系讲师。
“抒情的森林”所指出的这段文字出自论文的第三部分《贾平凹书法艺术的风格》,而论文中并没有对这段复制于他处的文字注明引用。
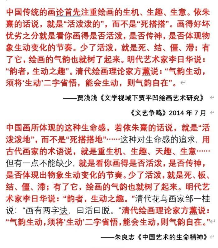
据“抒情的森林”所发帖文,贾浅浅的另一篇学术论文《文学视域下贾平凹绘画艺术研究》中,有多处、相当篇幅的内容来自他处。其中,关于中国传统的画论的一段描述,来自朱良志的书作《中国艺术的生命精神》;关于笔墨张力的描述,则是来自季酉辰的文章《赋形式以精神》;关于贾平凹绘画气韵和审美的描述,来自曾令存的《禅宗意识与贾平凹的散文创作》;关于中国绘画三个阶段的描述,来自韩羽曾刊发于《美文》的文章《自己与自己斗,其乐无穷——答友人问》。



“抒情的森林”社交网络平台截图
新黄河记者在知网检索发现,该篇论文刊发名为《文学视域下贾平凹绘画艺术研究》,发表于2014年7月的《文艺争鸣》。在知网上,《文艺争鸣》杂志带有“北大核心”“AMI核心”“CSSCI”标志,即通常所说的北京大学《中文核心期刊要目总览》来源期刊、中文核心期刊、C刊。2018年2月的《文艺争鸣》还刊发了贾浅浅的《诗人与时代》,而该刊目录显示,这篇文章的前一篇是贾平凹的《〈山本〉后记》,均列在该刊《随笔体》栏目中。
据网络公开信息,贾浅浅自2018年9月任职于西北大学文学院,现为西北大学文学院副教授。

西北大学文学院官网截图
在西北大学文学院官网上,可以看到贾浅浅的相关学术信息。其中,在近年来主要科研成果这部分的介绍中,存在一些错误信息。比如论文类的第5项,“历史与文学的双重变奏——贾平凹《古璐》的叙事策略,《文艺争鸣》,2017年7月”,将贾平凹的《古炉》写成了《古璐》;第6项,“诗人与时代,《文艺争鸣》,2018年12月”,实际刊发期次是2018年2月;第7项,“写给父亲的一封信,《文艺争鸣》,2018年2月”,实际上,《写给父亲的一封信》原标题为《读父亲信有感》,是刊发于2018年2月5日的《文艺报》一篇小文,回应同期刊发的贾平凹《写给女儿的一封信》。新黄河记者搜索2018年2月的《文艺争鸣》,该刊没有《写给父亲的一封信》这篇文章。

《文艺报》截图

“抒情的森林”社交网络平台截图












