泸州银行被罚400多万:10名责任人被追踪 尚未回应整改情况
近日,泸州银行因8项违法违规被央行四川省分行处以417.46万元大额罚单,同时,10名相关责任人被追责,引发市场广泛关注。
4月1日,海报新闻记者致电该行了解整改情况。电话中,泸州银行方面表示“整改情况以官方通告为准”,并称具体回应和情况可以向官方邮箱发送邮件咨询。记者已就相关问题向该行发送采访函,截至发稿,暂未收到该行回应。

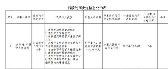
据中国人民银行四川省分行公示信息,泸州银行此次涉及8项违法违规,包括违反金融统计、账户管理规定;未按规定履行客户身份识别义务、未按规定报送大额交易及可疑交易报告;与身份不明客户进行交易;违反金融科技、反假货币、信用信息管理相关规定。其中多项直指反洗钱核心风控失守,存在较大金融风险隐患。
处罚同时对10名直接责任人予以罚款,金额从1万元至8.5万元不等,覆盖内控合规部、运行管理部、授信审批部及古蔺支行等多个部门,折射出该行内控管理存在系统性漏洞。
记者注意到,这已是泸州银行短期内第二次大额被罚。根据国家金融监督管理总局泸州监管分局发布的信息,2024年10月,该行因信贷违规被罚款212.5万元。
公开信息显示,泸州银行3月发布2025年年报,同时宣布行长刘仕荣、副行长薛晓芹因临近退休年龄双双辞任,由副行长王冲代为履行行长职权。
数据显示,截至2025年9月末,该行资产总额接近2000亿元关口,达1940.74亿元;2025年前三季度实现营业收入35.73亿元,净利润12.68亿元,业绩表现逆势增长。但亮眼业绩背后,资产质量隐忧浮现,泸州银行的不良贷款率从2024年末的1.19%,升至2025年9月末的1.29%;2022年至2025年9月末,该行的拨备覆盖率分别为256.93%、372.42%、435.19%和371.91%。
目前,泸州银行尚未披露具体整改方案、责任人处理结果及内控修复措施。记者就本次处罚的整改落实情况、违规暴露出的漏洞说明、高管集中辞任是否与处罚相关等问题向该行发函了解情况,截至发稿尚未收到回复。海报新闻将持续关注后续进展。












