A股荒诞剧情:实控人失联数月悄变"老赖" 金鸿顺毫不知情?
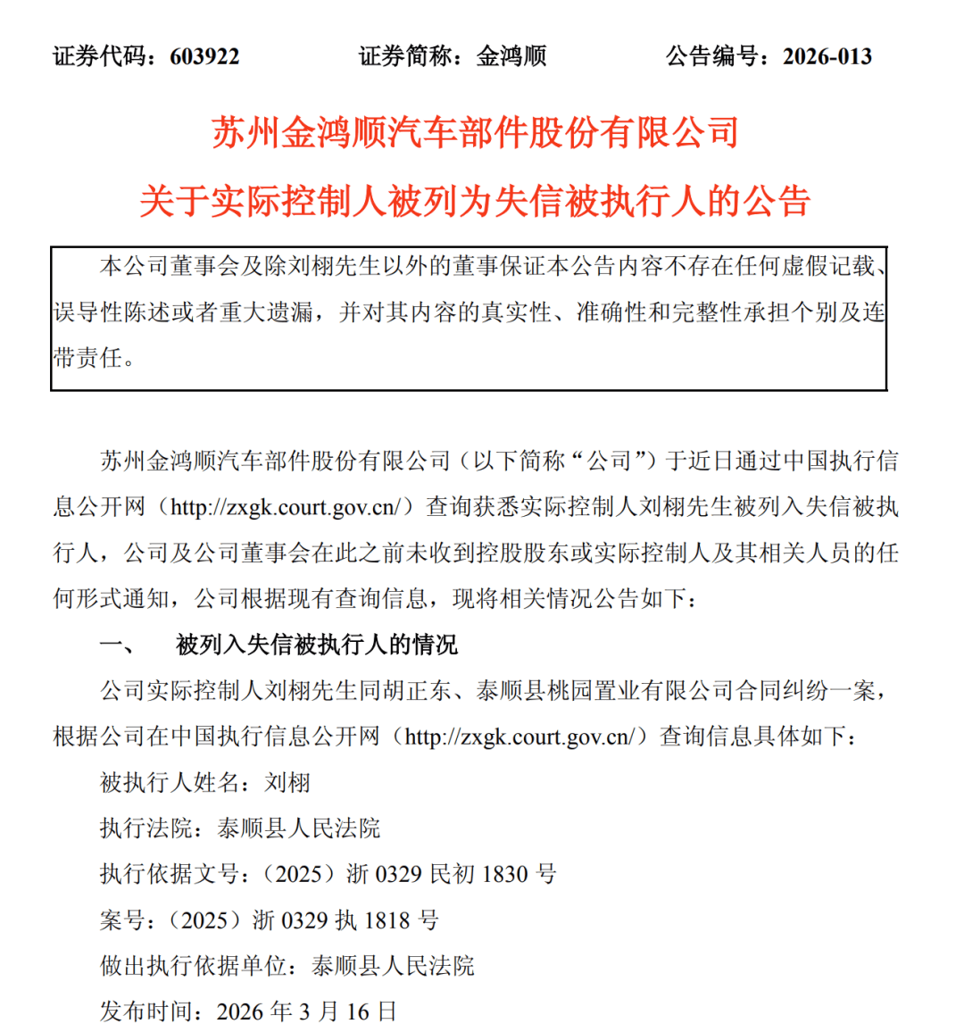
4月20日晚间,金鸿顺(603922)(603922.SH)发布公告称,公司于近日通过查询获悉实际控制人刘栩被列入失信被执行人,公司及公司董事会在此之前未收到控股股东或实际控制人及其相关人员的任何形式通知。
同时,公司控股股东海南众德科技有限公司(下称 "海南众德")、实际控制人刘栩因与胡正东、泰顺县桃园置业有限公司就合同纠纷一案,已被采取限制高消费。

公告披露,按照《公司法》相关规定,公司后续将解除刘栩的非独立董事职务。金鸿顺同时表示,刘栩自2025年9月底起已不到公司现场履职,同时其多次缺席第三届董事会会议;自2025年12月中旬至本公告披露日,刘栩未与公司联系,公司亦无法与刘栩取得联系,其停止履职不会对公司经营管理活动产生重大影响。
查阅资料可见,刘栩最后一次以公司董事长身份公开亮相,是在2025年10月13日举行的金鸿顺2025年半年度线上业绩说明会,当时他还与投资者进行了互动交流。但自2025年11月24日之后的董事会、股东会,刘栩均未出席。
事实上,在刘栩彻底失联之前,金鸿顺的核心管理层已出现异样。
2025年10月底召开的董事会上,刘栩以工作原因委托副董事长洪建沧代为行使表决权,而副董事长王海宝及独立董事叶少波则以“与公司日常经营非相关的个人原因”缺席会议。
仅仅一个月后,金鸿顺董事会审议通过了免去部分董事职务的议案,议案中指出,王海宝与叶少波因个人原因连续两次未能亲自出席董事会会议,亦未书面委托其他董事代为出席,已无法正常履行董事职责。其中,王海宝自2025年9月下旬起便无法履职,叶少波则自2025年10月下旬无法正常履行董事职务。
资料显示,王海宝与刘栩的关系十分紧密,二人实控的海南众德是金鸿顺现第一大股东,刘栩为上市公司实际控制人。
董事长等核心管理层的失联,也让金鸿顺内部的斗争公开化。
2025年12月22日,金鸿顺第二大股东高德投资以金鸿顺董事长刘栩缺席两次董事会会议,且自2025年9月底起已不到公司现场履职为由,提议免去刘栩非独立董事职位,同时一并免去提名委员会委员等一系列职务。
今年1月4日,金鸿顺2025年第二次临时股东大会召开,罢免刘栩的议案因反对票超过5400万股(与海南众德持股数量大致相当)而未获通过。
然而仅隔一日,局势就发生反转。
1月5日晚间,金鸿顺董事会发布公告,认为刘栩已无法正常履行董事长及总经理职责,为保障公司正常运营,董事会直接提议免去其董事长及总经理职务,并选举洪建沧为公司第三届董事会董事长,同时聘任其为总经理。
金鸿顺主营业务为汽车车身和底盘冲压零部件及其相关模具的开发、生产与销售,是上汽大众、上汽通用、一汽大众、吉利汽车等国内主流整车厂商的一级供应商,同时为本特勒、博世、大陆汽车等跨国零部件巨头提供配套产品。
但受控股股东问题拖累,公司2025年业绩大幅亏损。
根据此前发布业绩预告称,经财务部初步测算,预计2025年年度经营业绩将出现亏损,实现归属于上市公司股东的净利润为-12360万元到-8240万元。对于业绩预亏的原因,公司表示主要是由于控股股东违规借贷导致公司涉诉等事项计提坏账准备。
截至4月20日收盘,金鸿顺股价报22.43元/股,总市值为40.19亿元。












