国风香水翻车:网红品牌“七寸九”云梦泽被监管检出违禁物
晨起梳妆,喷一抹国风香水,本是奔赴一场“云梦泽”般的诗意邂逅——前调有粉红莲花,中调有荔枝、葡萄柚,尾调有麝香、柑橘,这便是“七寸九云梦泽香水”传递的产品意象。

据清扬君舆情分析中心了解,七寸九品牌成立于2020年,定位为现代东方神秘主义香氛,其主理人是一位拥有近10万粉丝的香水博主。该品牌抖音官方店铺累计销量达29.6万件,其中涉事同款产品在抖音售出2.3万件,在小红书平台售出1.8万件。今年3月,七寸九正式入驻全国高端美妆集合店HARMAY话梅。
然而,这款印着“东方美学”“天然植萃”标签的网红香水,却翻车了。
诗意包装下的“毒香水”
“七寸九云梦泽香水”,隶属于七寸九的“中药包香水”系列,以东方美学为核心营销点。该系列共涵盖九尾、元婴、烛龙、建木等十种香型。

在“七寸九云梦泽香水”的产品详情页,标注有“多的是爱我的人”“温柔细腻的水生莲花,迷雾般的莲花池香气氤氲”字样。香水瓶身采用水墨留白设计,古色古香,主打“东方书卷气”,刚好戳中了现在年轻人喜欢国风的心思。

截止发稿日,该系列香水在抖音平台累计销量1.2万瓶,评论区中“留香时间长”“包装很古风、中国”等相关评价不少。


可是,近日由市场监管部门发布的一则通告,却将这款诗意包装下的产品以“毒香水”的身份带入大众视线。
被明令禁止的四氯乙烯
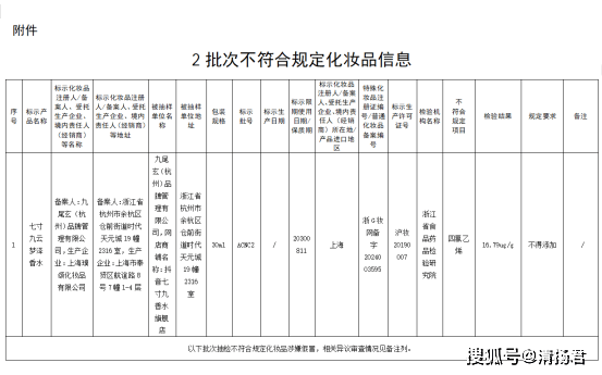
2026年4月8日,杭州市市场监督管理局发布化妆品监督抽检通告,由上海璞颂化妆品有限公司生产、九尾玄(杭州)品牌管理有限公司备案的「七寸九云梦泽香水」(备案号:浙G妆网备字2024003595),被检出禁用原料四氯乙烯,含量为16.79μg/g。

四氯乙烯并非化妆品允许添加的原料,而是干洗行业常用溶剂、工业清洗剂,在国家食品药品监督管理总局发布的《化妆品安全技术规范(2015年版)》中,四氯乙烯为化妆品禁用组分。即任何化妆品中不得检出。
据中山大学附属六院生殖中心介绍,四氯乙烯对人体肝脏、中枢神经系统具有潜在毒性,长期接触可能引发肝、肾、神经和生殖器系统损伤,增加生殖缺陷和癌症的风险。
而香水作为直接接触皮肤、可通过呼吸道吸入的产品,即使微量禁用成分,长期频繁使用,也可能通过皮肤渗透、呼吸道吸入在体内累积,存在引发头晕、恶心、困倦等不适的风险,长期大量接触则会带来更大的危害。
目前,四氯乙烯被检出原因尚未有公开的情况说明。从行业常规来看,化妆品中检出禁用溶剂类物质,主要存在两种可能性:一是生产过程中使用了不合规的原料或溶剂,导致污染物带入;二是生产环境、设备清洁不到位,造成交叉污染。

杭州市余杭区市场监督管理局发布的《杭余市监处罚﹝2026﹞157号》决定书显示,九尾玄(杭州)品牌管理有限公司因“七寸九云梦泽香水”产品不符合技术规范,遭监管部门没收91盒涉案产品及2994元违法所得,并被处以4.99万元罚款。
企查查数据显示,上海璞颂化妆品有限公司成立于2015年,是上海馨润日用品有限公司的全资子公司。公开资料显示,后者成立于2008年,是国内颇具实力的室内香薰企业,集研发、设计、生产与销售于一体,还先后成立了璞菏化妆品(上海)有限公司、上海盈卡汽车用品有限公司、上海璞可玻璃工艺制品有限公司、上海璞圳供应链科技有限公司。该公司与欧美顶级芳香品牌及美国利博慕斯公司深度合作,不仅推出了畅销全球的各类天然植物香薰产品,还创立了专为亚洲女性研发的有机护肤品牌“柯露玛”及家居芳香品牌“柯露玛家”。目前,拥有8000平米生产基地及多条高效生产线,并组建了由300多名专家、高级芳香师及国家级项目设计师构成的研发团队。
九尾玄(杭州)品牌管理有限公司成立于2020年,专注于美妆品牌运营,旗下除七寸九外,还注册有山海涅墨、十二月令等大量商标。
国风美妆的“情怀陷阱”
七寸九云梦泽香水的不合格事件,并非国风美妆行业个例,而是行业“重营销、轻合规”现象的一个缩影。
近年来,国风美妆迎来爆发式增长。中国香妆协会2025年度中国化妆品产业系列数据显示,行业全渠道交易额突破1.1万亿元,国货品牌以57.37%的份额站稳市场主导地位。越来越多品牌主打“东方美学”“天然植萃”标签,伴随市场增长,国风美妆的合规问题也逐渐凸显。
2018年底,故宫淘宝推出点翠眼影、祥云口红等系列彩妆,顶着故宫 IP 的光环,一上线就备受瞩目。可谁也没想到,产品上市还不到一个月,便匆匆下架。
这些故宫联名彩妆的包装上用了点翠、螺钿、祥云这些高级传统元素,颜值很惊艳,但却存在塑料感重、质感粗糙,飞粉等问题,官方后来也承认,产品存在明显缺陷。

值得警惕的是,2025年北京市昌平区法院查处了一起典型案例,有不法分子在无生产资质的家庭作坊里,打着“宫廷秘方”“植物祛斑”的国风旗号,生产面膜、面霜等产品。
这些产品不仅菌落、霉菌总数及重金属超标,部分还检出违禁成分。

在市面上,一些产品通过国风包装、情怀营销获得消费者关注,却在产品质量合规上存在明显漏洞。
国风美妆的崛起,是东方文化自信的生动体现,也是消费升级的必然结果。消费者追捧国风美妆,本质上是对中华优秀传统文化的认同,以及对“天然、安全”产品的期待,而非单纯的“情怀消费”。
但部分品牌将“国风”作为营销噱头,过度侧重包装设计和文案宣传,忽视产品生产合规和质量管控,导致营销与质量脱节,既损害了消费者权益,也影响了国风美妆行业的整体口碑。
虽然包装可以提升产品竞争力,情怀营销也可以吸引消费者,但合规经营、安全可靠,才是立身之本。“国风”不应只是营销噱头,更应承载文化内涵与品质责任,过度消耗东方美学情怀、忽视产品质量,不仅会损害品牌自身,还会影响国风文化的传播与传承。
品牌若能坚守合规底线,将东方美学与高品质产品结合,才能真正实现文化传播与市场发展的双赢,推动国风文化走向更广阔的市场。












