西安曙光大美医美遭遇消费维权:注射项目效果屡屡受质疑
医美市场规模持续扩大之际,注射类轻医美项目的安全性与效果保障正在成为消费者关注的焦点,而注射效果不理想的投诉在各类医美纠纷中占据了相当高的比例。
近日,有网友通过社交媒体平台曝光了西安曙光大美医疗美容医院。

图源:美团
该消费者提到,其下单前与美团客服明确承诺“必须是濡白天使厂家认证医师操作,非认证医师注射容易出现结节、硬块。但注射完,该消费者才发现操作医生根本没有濡白天使认证资质。

图源:小红书
该消费者表示,找该机构理论时,对方却称“厂家认证只是商业培训,不是硬性要求。” 但该消费者认为,濡白天使是三类医疗器械,国家明确要求必须授权医师操作,该机构的行为属于违规使用医疗器械、虚假宣传与消费欺诈。该消费者还反馈称,出了问题该医美机构只让该消费者回去复查重新打,但该消费者已经完全不信任该机构。

图源:小红书
上述消费者提到的问题,在行业中并不少见,医疗器械施打的授权问题,始终是公说公有理,婆说婆有理。
打针变美,如今已不再是新鲜事。但在众多项目中,濡白天使也算得上是近年来的“顶流”选手。它常被称作“进阶版玻尿酸”或“液态假体”。它不是玻尿酸,却为何成了医美“新宠”,它的注射非授权不可吗?
濡白天使到底是什么来头?
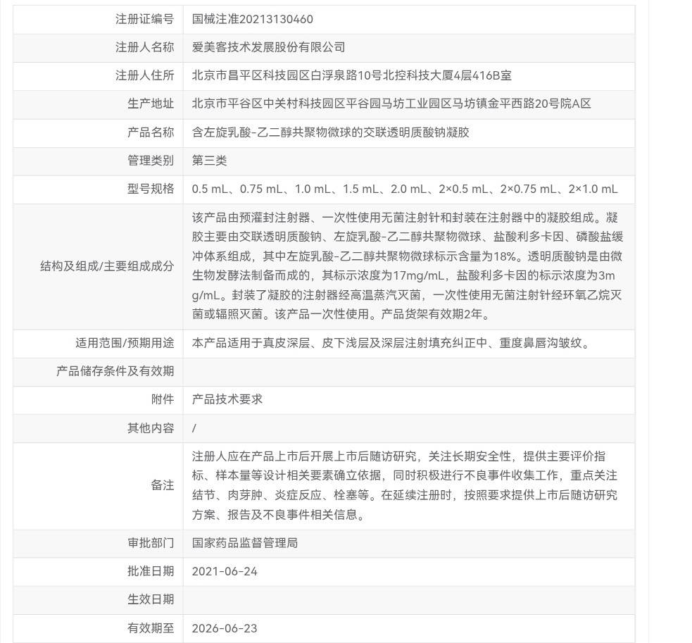
濡白天使(CureWhite)由爱美客技术发展股份有限公司研发,于2021年6月获得国家药品监督管理局(NMPA)批准上市,注册证号为国械注准20213130460。它是国内首款含有聚左旋乳酸复合微球等成分的乳白色填充剂,属于三类医疗器械,而非普通化妆品或护肤品。

图源:百度
核心成分拆解
濡白天使的核心配方由四种成分协同构成,其中左旋乳酸与乙二醇共聚物微球含量约占18%,它的作用是刺激自体胶原蛋白再生,为面部提供长效支撑。与之配合的是浓度为17毫克每毫升的交联透明质酸钠,也就是通常说的玻尿酸,负责即刻填充和补水塑形。为了减轻注射过程中的疼痛感,配方中还加入了浓度为3毫克每毫升的盐酸利多卡因作为局部麻醉成分,而磷酸盐缓冲体系则保障了产品整体的稳定性。
根据国家药品监督管理局批准的适用范围显示,该产品适用于真皮深层、皮下浅层注射填充纠正中、重度鼻唇沟纹。

图源:国家药品监督管理局
爱美客作为濡白天使的研发企业,近年来业绩经历了显著起伏。2024年,爱美客凝胶类注射产品实现营业收入121572万元,同比增长5.01%。2025年,凝胶类注射产品实现营收8.90亿元,同比下降26.82%,销量为69.64万支,同比减少22.07%。2026年一季报显示,公司实现营业收入6.3亿元,同比下滑4.5%,归母净利润3.0亿元,同比下滑32.8%。
再生类产品市场竞争加剧是业绩承压的重要因素之一,长春圣博玛“艾维岚”、江苏吴中代理的“艾塑菲”等同类产品正在蚕食市场份额。
非授权医生注射并不违规
爱美客对濡白天使实行“医生注射牌照授权制度”,即医生需要参加厂家培训并通过考核后,才能获得厂方认证。消费者可以通过爱美客官网、官方微信公众号或400客服热线查询医生是否持有厂家授权证书。
需要理解的是,厂方授权本质上是商业行为,是厂家为控制产品质量、推广产品技术而建立的内部认证体系,并不等同于国家法定的行医资质。
如果施打医生没有厂家授权但具备法定行医资质,从法律角度而言并不违法,因为厂家授权不是法定前置条件。
但从消费者角度看,作为医疗器械的研发和供货方来对产品的注射进行培训,有助于医生更准确地施打,以及保障注射的效果。
聚左旋乳酸类注射填充剂在临床应用中确有不良事件记录。
2025年4月发表的专家小组指南指出,PDLLA填充剂虽然通常副作用较轻且短暂,但罕见的结节或肉芽肿问题仍存在临床管理挑战。一项涉及3002例并发症的临床审查显示,87%的并发症涉及真皮填充剂。

图源:丁香园
同时,如果有厂家授权医生也可以间接证明注射材料的渠道正规性。该消费者之所以对厂家授权非常在意,也正是基于对注射效果的合理担忧。
水光针项目、服务水平屡遭质疑
事实上,这并非西安曙光大美第一次被质疑注射水平。上个月,有消费者上传了自己术后效果图并表示,做完项目后就成了图中的样子,去询问工作人员被告知正常,但鼓包十几天仍无法消退。
该消费者表示,想询问做过的人是否也会出现这种情况,但工作人员缺乏热情,说话带刺且爱答不理,让其体验感极差。
该消费者指出,自己原本准备选择填充项目,却发现工作人员对项目解释不到位。
该消费者认为,该机构这样的服务、态度与体验感使其很难再有下次消费的意愿。

图源:美团
无独有偶,2月3日,有消费者评论表示在该机构体验效果特别差。
据消费者讲述,其在该机构只是简单面诊便完成核销,过程中未见到医生,也未做皮肤检测。并且,机构将所打水光全打在下面部,且仅打了一遍,不清楚是否打够剂量。
她指出,打完后未提供药瓶查看,无法确认药物是否使用完毕,同时,水光中添加的肉毒也没有当面配制,仅看到已抽好的注射器,该消费者指出,店内人数不多,却感觉杂乱,最后提醒其他消费者谨慎选择。

图源:美团
2024年3月,有消费者反馈称,在该机构团购了次卡基础水光,第一次做没问题,第二次做麻药敷完后全脸过敏,满脸通红的色块,麻药多的地方色块重。该消费者因没有遇到过这种情况去医院检查,医生诊断是皮炎并开了药。
后续,该消费者与美容机构人员沟通,对方称是正常现象。该消费者还提到,还有多名顾客也出现同样情况。该消费者脸部一个多星期才恢复,找其索赔时对方表示无法赔偿,只能将未做的项目退款。

图源:美团
该消费者指出,自己无心与该机构争执,当时为其打针的医生见她脸部状况,第二次没有为其注射,但水光针已开封,于是让该消费者皮肤恢复后自行涂抹脸上吸收,还称涂抹效果和针剂注射一样。
该消费者认为,如果涂抹和注射没有区别的话,那为什么要遭注射的罪?双方僵持时正好另一位打水光针的女士到来,医生直接将该消费者的水光针注射给了那位女士,并且没有告知对方。
该消费者认为该机构不太靠谱,经其自行查询后了解到麻药过敏或许是因麻药放置时间过久的问题。因为该消费者第一次注射时无任何问题,第二次敷完麻药脸部就爆红,因此该消费者提醒其他消费者避雷该机构。

图源:美团
水光针被低估的医疗属性
水光针是一种通过负压多头针将营养成分直接输送至皮肤真皮层的微创医美疗法,其核心机制是利用真空负压技术在皮肤真皮层形成大量微小通道,突破表皮屏障限制,使活性成分精准作用于皮肤深层。

图源:美团
临床中,其最基础的配方为小分子非交联透明质酸,这种物质具有极强的亲水性,注入后能像海绵般吸收并锁住水分,改善皮肤干燥粗糙状态,增加皮肤光泽度与弹性。根据个体皮肤诉求,临床常联合多种功效成分进行复配,例如搭配维生素C抑制酪氨酸酶活性以减少黑色素生成,添加谷胱甘肽辅助抗氧化及提亮肤色,或加入微量氨基酸、矿物质等皮肤必需营养素以调节肤质。
水光针属于医疗美容项目,常规来说,操作前需严格评估皮肤状态,若存在急性湿疹、接触性皮炎、皮肤感染或处于妊娠期、哺乳期等情况应列为禁忌。
市场上存在的所谓“涂抹式水光针”“无针水光”等产品或技术,仅能作用于表皮无法穿透真皮层,无注射创伤但药物渗透深度与均匀度不及有针方式,消费者需理性区分其实际功效差异,避免因概念混淆产生不合理预期。

西安曙光大美医疗美容为前述消费者提供的“回家涂抹”建议,显然缺乏专业工作者最基本的判断逻辑。
去年8月,也有其他消费者投诉称,其于2024年1月6日在西安曙光大美充值一万元做了水光针、皮秒激光项目,但术后皮肤反复冒疙瘩,皮秒激光做的面积太大,脸上出现大面积坑洼。
该消费者表示,后来因怀孕一直未处理此事,直到去年才想起相关情况,觉得曙光大美技术不好便想要退费,销售人员却以各种借口推诿拒绝。该消费者提到,自己是带孩子且没有收入的宝妈,深感处境艰难。截至深度美业发稿前,该投诉仍处于“待分配”状态。

图源:黑猫投诉
执业许可不是医美机构的全部
西安曙光大美医疗美容医院有限公司 (曾用名:西安大美医疗美容医院有限公司) ,成立于2023年,企业注册资本100万人民币。
机构法人陈某某同时还是西安曙光大美医疗美容医院有限公司高新医疗美容诊所、西安曙光小美医疗美容有限公司、西安曙光靓点生活美容有限公司等机构的法人。
可以看到,陈某某的出资并不局限于医美领域,还包括美容美体以及医疗器械等全方位布局。

图源:天眼查
该机构虽然成立不到三年时间里,存在多条经营风险,除去司法案件、诉讼等问题,还曾被两次列为被执行人。
《医疗机构执业许可证》是医美机构的入场门票,但不是医美机构的全部。
2025年国家药监局发布的《医疗器械经营质量管理规范》明确要求,第三类医疗器械的使用必须建立完整的进货查验、使用记录、不良事件监测制度,注射用透明质酸钠制剂的批号、有效期、使用患者信息均需逐笔登记,确保上市后全周期可追溯。而在部分消费者的描述中,没有皮肤检测,没有医生面诊,没有当面配药,没有药瓶核对,没有术后护理,没有操作记录,那么机构效果不理想的名声,则将从意外滑向必然。












