看孩子成绩要绑定学习助手一学期缴费350元 教育局:在核实
“现在看孩子成绩还要交钱?收费真是越来越离谱了!”近日,有家长在社交平台上发帖, 称湖南怀化市辰溪县第一中学在班级群里发了“给家长的一封信”,要求绑定名为“云教智学增分宝”的学习助手,称可以帮助学生精准备考,快速增分,一学期收费350元。
该家长对此不解,4月27日,在接受记者采访时,这位家长表示,自己不需要这些所谓的功能,但如果不绑定缴费,可能孩子每次的考试成绩和作业批改结果都无法看到。

家长群通知 受访者供图
“要求绑定学习助手是刚刚开始的,针对所有的高二年级,一学期350元,目前我从老师那边得知不绑定交钱就查不了成绩。”这位家长告诉记者,老师也在家长群里发了“给家长的一封信”,介绍了这个学习助手,称有分析和举一反三功能。“像我这样的,只想知道孩子每次的考试成绩,并不需要所谓的分析归纳,收费应该因人而异。”
该家长表示, 尽管学校方面说是自愿,可老师一直在群里催促绑定缴费,并称不然就会耽误网上阅卷和查看孩子的成绩。据这位家长透露,他已经打了12345并向省级教育主管部门进行了反映,但目前还没有收到具体的反馈。
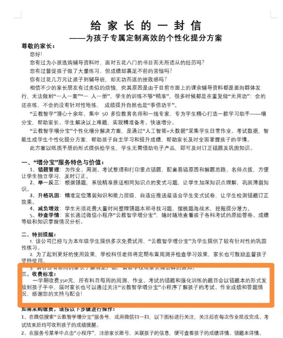
记者也看到了“给家长的一封信”,里面介绍了这个学习助手,名叫“云教智学增分宝”。信中称,“云教智学增分宝”通过采集学生日常作业、考试数据,智能生成学生个性化提分方案,帮助孩子自主学习和提升成绩,帮助家长及时全面掌握孩子的学情。

给家长的一封信 受访者供图
信中强调,该公司已经给本年级学生提供多次免费试用,家长通过“云教智学增分宝”可随时随地查看孩子各科考试的原始答卷、成绩等级和知识掌握情况分析。学校科任老师也将定期布置周测并检查学习效果,家长也可鼓励监督孩子坚持使用。记者注意到,信中注明了使用该学习助手一学期收费350元。
一位网友留言说:“这种学习助手类似于咱们平常用App充会员,只不过这些科技公司是针对学习类功能的会员,科技公司收费都不低的。”还有网友称,自家孩子也是用小程序看的成绩和排名,没有收费,但是也只能看成绩和排名,其他没有,但觉得够了,因为错题和分析老师会讲的。

学习助手 受访者供图
那么,不绑定这个学习助手并缴费是否真的无法查看孩子的考试成绩呢?为求证此事,4月28日,记者试图联系辰溪县第一中学核实,但多次拨打多个电话一直无人接听。
随后,记者联系上了辰溪县教育局,一名工作人员表示,没听过这事,教育局需要和学校方面核实,也建议家长和学校多沟通了解学习助手实际的使用情况。“需要说明的是,教育局没有过这样的布置,目前也没接到家长类似的反映。”该工作人员称。
截至发稿前,记者再次联系辰溪县教育局,得到的答复是,还在核实中。












