粤财信托、中航信托踩雷宝能系 涉及金额近14亿元
卷入宝能系漩涡的信托公司又增加了。
10月13日晚间,中炬高新(600872.SH)发布公告,近日,公司通过中国证券登记结算有限责任公司系统查询,获悉公司控股股东中山润田投资有限公司(简称“中山润田”)所持本公司部分股份新增了司法冻结与轮候冻结的情形。
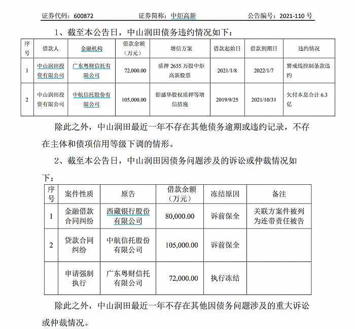
具体情况是,中山润田近期因与粤财信托的债务出现违约,被粤财信托冻结持有的中炬高新股份555万股、轮候冻结2100万股;债务金额7.2亿元,对应增信措施是中山润田向粤财信托质押中炬高新股份2655万股。
与此对应,中国执行信息公开网显示,9月29日,深圳市中级人民法院立案,案号为(2021)粤03执7630号,中山润田作为被执行人,执行标的7.25亿元。
在补充公告中,中炬高新再次进行说明,粤财信托与中山润田7.2亿元的借款起始日为2021年1月8日,到期日为2022年1月7日,违约的原因是警戒线控制条款违约。
中炬高新表示:“截至本公告披露日,中山润田所持中炬高新股份已全部处于质押/司法标记/司法冻结/轮候冻结状态,存在股份被平仓或强制过户的风险。”
中炬高新还称:“中山润田高度重视并将积极稳妥化解上市公司股票质押、冻结风险。根据计划,中山润田拟在 2021年12月31日前实现中山润田质押股份的比例下降到80%以下。”
梳理公司公告可以发现,早在2020年末,为了补充流动资金,中山润田便将持有的2100万股中炬高新股份质押给粤财信托。若公司股价波动到警戒线或平仓线,中山润田将采取应对措施,包括但不限于补充质押、提前偿还等。
没想到的是,今年开年迎来阶段性高位的中炬高新,在1月份股价突破70元/股之后,紧接着面临的便是“落落落落”,一直到9月中旬,股价已跌破30元/股,近期股价小幅回升,最新收盘价为33.50元/股,相比于年初已“腰斩”。
股价持续下跌,中山润田只能不断补充质押。2021年5月7日,中山润田向粤财信托补充质押149万股,5月10日补充质押150万股,6月24日补充质押20万股,7月9日补充质押90万股,8月4日补充质押146万股。
值得注意的是,中炬高新的公告中不仅牵扯到粤财信托7.2亿元的借款,还提及中山润田另一项对信托公司的债务违约。

图:中山润田债务违约和诉讼情况。来源:公司公告
2019年9月,中航信托借款10.5亿元给中山润田,增信方案为钜盛华股权质押等增信措施。截至目前,虽然该项借款到期日为2021年10月31日,中航信托却已经以贷款合同纠纷申请了诉前保全,中山润田尚欠付本息合计6.3亿元。
新古律师事务所主任律师王怀涛告诉界面新闻记者:“有可能存在交叉违约条款、加速到期条款。是指债务人在其他案件中逾期未还款,在这个合同中也算违约、提前到期。金融机构的合同经常有类似约定。”
Wind资料显示,中山润田成立于2015年,注册资金20亿元,是深圳市钜盛华股份有限公司的全资孙公司,也是两家上市公司中炬高新、南玻A(000012.SZ)的股东,实际控制人为姚振华。
宝能系全线违约后,民生信托、重庆信托、中铁信托、山东信托等多家信托公司卷入其中,金额总计超过百亿。
面对债务压力如此繁重的一家债务人,粤财信托和中航信托后续如何打算?界面新闻采访粤财信托方面,截至发稿未收到回复。一位接近中航信托的人士表示,公司已经起诉了中山润田。












