江苏银行频频踩雷:个贷不良率猛增 多名高管落马
据江苏银行发布的2021年半年度报告显示,该行不良贷款率较年初下降了0.16个百分点,为1.16%;拨备覆盖率282.14%,较年初提升了25.74个百分点,均为上市以来最佳表现,资产质量稳健向上。
诡异的是,亮眼的成绩单却带来了股价下挫。中报公布第二天,江苏银行股价下跌6.41%,为上市以来第二大跌幅,收报6.42元/股。
不少业内人士认为,这与江苏银行屡屡违规踩雷不无关系。此外,银行内部高管调动频繁,且贪腐案不断。2020年该行个人不良贷款率大增近40%,暴露出风控问题。不得不让人质疑,江苏真如自己所说,实现了“质效”双升吗?

2020年至今被罚43次,累计近2000万
2020年、2021年,江苏银行已被处罚43次,累计罚款金额近2000万元。其中,今年以来,银保监会已经向江苏银行开出12张罚单。
数量上,江苏银行徐州分行“名列前茅”。处罚原因主要是贷前调查不尽职、贸易背景真实性审查不严、以信贷资金或票据贴现资金用作保证金,虚增存款。2020年报显示,江苏银行票据贴现相关的利息净收入达25.69亿元,成为该行重要的业务组成部分。
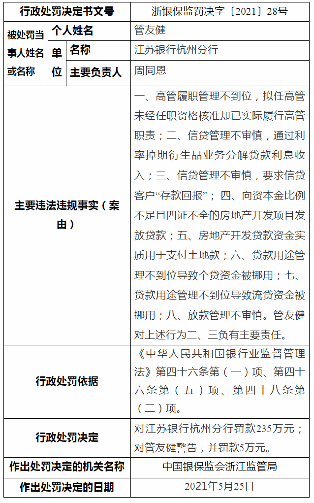
金额上,江苏银行杭州分行“表现突出”。2021年5月,江苏银行杭州分行因八项违规,领到235万元的大额罚单。罚款原因涉及房地产开发贷款资金实质用于支付土地款,贷款用途管理不到位导致个贷资金被挪用,信贷管理不审慎等。

近年来,国家严控信贷流入房地产,贷款管理问题成为监管部门处罚的重灾区。仅今年5月份,银保监系统便开出相关罚单372张。然而,江苏银行的房贷增速仍然呈上升趋势,为业绩增长贡献了不小的份额。
2020年报显示,江苏银行个人贷款和垫款总额为4699.11亿元,其中住房按揭贷款高达2238.09亿元,较2019年末增加了509.59亿元。在其发放贷款和垫款的行业分布中,房地产贷款排在第三位,总额为893.37亿元,占比由2019年末的5.62%增长为2020年末的7.43%。
明知故犯,个贷不良率增长快
据“小财迷”调查发现,江苏银行今年曾最多一天收到16张罚单。被罚事由中,出现次数最多的是“贷款资金回流质押开立银行承兑汇票”、“发放流动资金贷款偿还银行承兑汇票垫款。”
然而,有银行业人士表示,银行承兑汇票垫款是银行在客户经营陷入困境、财务状况恶化,无力支付到期贷款时,选择以自有资金代为支付的行为。目的是利用信贷资金掩盖不良资产,将不良延缓暴露,属于监管明令禁止的行为。
明知故犯,暴露了江苏银行内控制度执行不到位和信贷管理问题。
但这不影响账面上,江苏银行贷款业务的“高歌猛进”,以及对银行整体的收益贡献。
截至2020年底,江苏银行零售贷款余额4699.11亿元,较年初增长25%,具体项目来看,住房按揭贷款余额、个人消费贷款余额、信用卡余额较年初增长幅度均在20%以上。其中,个人消费贷款增长最为迅猛。2017年至2019年,江苏银行个人消费贷款余额分别达到了584.8亿元、1056.46亿元和1627.68亿元,同比增速分别为60.51%、80.65%、54.07%。2020年,个人贷款利息收入270.69亿元,同比增加37.89%,盈利贡献占比从2019年的23.7%升至29.29%。
据了解,江苏银行发展个贷业务,并不都依靠自营渠道,而是联合花呗、借呗、白条等互联网渠道发放贷款。
风光背后的风险同时也在积累。数据显示,截至2020年末,江苏银行不良贷款总额158.29亿元,其中个人贷款不良金额25.97亿元,相比2019年增加了39.99%;占比从2019年的12.92%上升至2020年的16.41%,在行业分类中排名从2019年的第四位升至2020年的第三位。

高层变动频繁,涉及多起贪腐案
巨额罚单的背后,不仅折射出内控管理不到位等多种问题,也暴露了内部管理人员履职不到位的问题。事实上,江苏银行近期高层管理人员频繁变动。
8月3日,江苏银行发布关于董事辞职的公告,顾尟女士申请辞去董事职务以及董事会相关委员会委员的职务。此前7月9日,江苏银行董事会公告称,周凯不再担任该行副行长职务;此外,6月21日,中国银保监会江苏监管局核准了罗锋、周爱国江苏银行业务总监任职资格;6月15日,核准了柯振林江苏银行南京分行行长和齐皓江苏银行总行营业部副总经理任职资格。
前不久,江苏银行苏州分行还被爆出副行长贪污受贿,因贪污30万加油卡受贿283余万元被判处有期徒刑九年,并处罚金人民币70万元。
高管因贪腐落马并不是个例。
2019年7月30日,江苏银行原党委书记王建华因受贿2508万被判处有期徒刑十三年,并处罚金人民币二百五十万元。
2019年12月,江苏银行苏州分行营业部原总经理吴志勤因贪污240万储值卡、310万纪念币被判处有期徒刑七年零六个月,并处罚金人民币50万元。

据了解,江苏银行是在江苏省内无锡、苏州、南通等10家城市商业银行基础上,合并重组而成的股份制商业银行。目前是全国资产规模排在第三位的城商行。
专业人士分析,关于江苏银行的内部管控问题,其历史发展背景具有关键影响。地方法人银行改革的新模式让江苏银行迅速发展,但同时,由于各家分支机构质量与发展情况的不同,导致整体的把控难度很大。
制度、管理的顽疾已为后续经营埋下隐患,能否下猛药治理沉疴宿疾,“小财迷”将持续关注。












