中国银行上海分行违法被罚540万 贷款资金用于购房
中国经济网北京10月18日讯 中国银保监会网站今日公布的上海银保监局行政处罚信息公开表(沪银保监罚决字〔2021〕151号、154号)显示,中国银行股份有限公司上海市分行存在以下5宗违法违规事实:
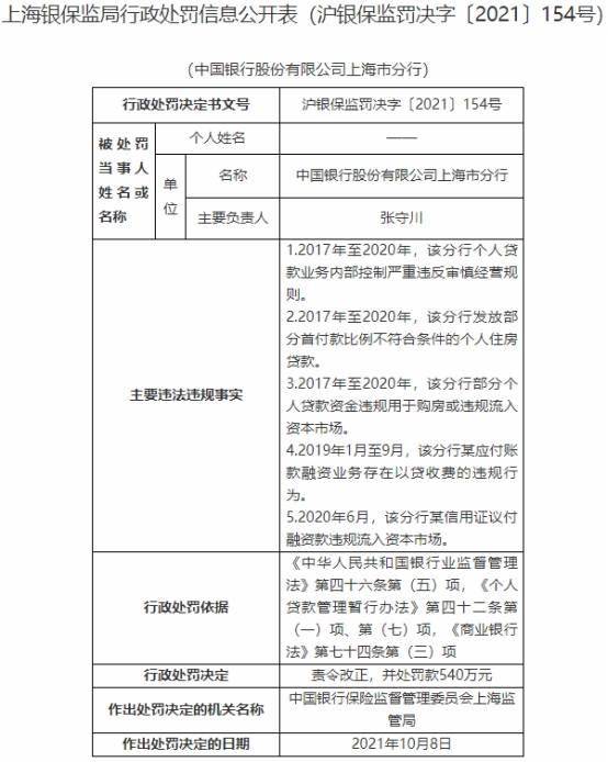
2017年至2020年,该分行个人贷款业务内部控制严重违反审慎经营规则;2017年至2020年,该分行发放部分首付款比例不符合条件的个人住房贷款;2017年至2020年,该分行部分个人贷款资金违规用于购房或违规流入资本市场;2019年1月至9月,该分行某应付账款融资业务存在以贷收费的违规行为;2020年6月,该分行某信用证议付融资款违规流入资本市场。
程瑶对中国银行上海市分行个人贷款业务内部控制严重违反审慎经营规则负主要管理责任。
依据《中华人民共和国银行业监督管理法》第四十六条第(五)项、第四十八条第(二)项,《个人贷款管理暂行办法》第四十二条第(一)项、第(七)项,《商业银行法》第七十四条第(三)项,中国银行保险监督管理委员会上海监管局对中国银行上海市分行责令改正,并处罚款540万元;对程瑶警告。
相关规定:
《中华人民共和国银行业监督管理法》第四十六条:银行业金融机构有下列情形之一,由国务院银行业监督管理机构责令改正,并处二十万元以上五十万元以下罚款;情节特别严重或者逾期不改正的,可以责令停业整顿或者吊销其经营许可证;构成犯罪的,依法追究刑事责任:
(一)未经任职资格审查任命董事、高级管理人员的;
(二)拒绝或者阻碍非现场监管或者现场检查的;
(三)提供虚假的或者隐瞒重要事实的报表、报告等文件、资料的;
(四)未按照规定进行信息披露的;
(五)严重违反审慎经营规则的;
(六)拒绝执行本法第三十七条规定的措施的。
《中华人民共和国银行业监督管理法》第四十八条:银行业金融机构违反法律、行政法规以及国家有关银行业监督管理规定的,银行业监督管理机构除依照本法第四十四条至第四十七条规定处罚外,还可以区别不同情形,采取下列措施:
(一)责令银行业金融机构对直接负责的董事、高级管理人员和其他直接责任人员给予纪律处分;
(二)银行业金融机构的行为尚不构成犯罪的,对直接负责的董事、高级管理人员和其他直接责任人员给予警告,处五万元以上五十万元以下罚款;
(三)取消直接负责的董事、高级管理人员一定期限直至终身的任职资格,禁止直接负责的董事、高级管理人员和其他直接责任人员一定期限直至终身从事银行业工作。
《个人贷款管理暂行办法》第四十二条:贷款人有下列情形之一的,中国银行业监督管理委员会除按本办法第四十一条采取监管措施外,还可根据《中华人民共和国银行业监督管理法》第四十六条、第四十八条规定对其进行处罚:
(一)发放不符合条件的个人贷款的;
(二)签订的借款合同不符合本办法规定的;
(三)违反本办法第七条规定的;
(四)将贷款调查的全部事项委托第三方完成的;
(五)超越或变相超越贷款权限审批贷款的;
(六)授意借款人虚构情节获得贷款的;
(七)对借款人违背借款合同约定的行为应发现而未发现,或虽发现但未采取有效措施的;
(八)严重违反本办法规定的审慎经营规则的其他情形的。
《商业银行法》第七十四条:商业银行有下列情形之一,由国务院银行业监督管理机构责令改正,有违法所得的,没收违法所得,违法所得五十万元以上的,并处违法所得一倍以上五倍以下罚款;没有违法所得或者违法所得不足五十万元的,处五十万元以上二百万元以下罚款;情节特别严重或者逾期不改正的,可以责令停业整顿或者吊销其经营许可证;构成犯罪的,依法追究刑事责任:
(一)未经批准设立分支机构的;
(二)未经批准分立、合并或者违反规定对变更事项不报批的;
(三)违反规定提高或者降低利率以及采用其他不正当手段,吸收存款,发放贷款的;
(四)出租、出借经营许可证的;
(五)未经批准买卖、代理买卖外汇的;
(六)未经批准买卖政府债券或者发行、买卖金融债券的;
(七)违反国家规定从事信托投资和证券经营业务、向非自用不动产投资或者向非银行金融机构和企业投资的;
(八)向关系人发放信用贷款或者发放担保贷款的条件优于其他借款人同类贷款的条件的。
以下为原文:














