万达商管信托逾期致使底层协议曝出:助推资产出表

因卷入信托逾期风波,万达商管实现轻资产的秘密被揭开。
2017年前后,大连万达商业管理集团股份有限公司(前身“大连万达商业地产股份有限公司”,以下统称“万达商管”)与中信信托ˎ珠江人寿ˎ民生信托等金融机构展开合作,万达商管的轻资产业务也开始正式成形。
此后,万达商管加速向轻资产业务方向转型,然后,随着相关信托产品的逾期,不仅万达商管与信托公司的隐秘约定暴露在投资者面前,同时也引发投资者对万达商管的信任危机。
底层协议藏玄机
2017年,民生信托成立“至信316号万达广场投资集合资金信托计划”(下称“至信316”),总规模不超过45亿元,用于认购北海万达广场、抚州万达广场、九江万达广场、雅安万达广场、辽阳万达广场(下称“5家万达广场”)项目公司股权等。
令投资者始料未及的是,“至信316”自2021年4月起出现逾期兑付情况。截至9月22日,民生信托仍未兑付。
记者从民生信托披露的信息获悉,2017年民生信托成立“至信316”,该产品期限为12-24个月,持续滚动发行且进行期限错配。
时至2018年,该信托产品却受到政策限制。2018年4月27日,相关部门发布《关于规范金融机构资产管理业务的指导意见》(下称《资管新规》),强调金融机构不得开展或者参与具有滚动发行、集合运作、分离定价特征的资金池业务,指出加强期限错配的流动性风险管理,并给予三年过渡期,2021年底前实现不合规产品的妥善退出。
“至信316”尚未整改完毕,便传来“爆雷”的声音。2021年4月,陆续有“至信316”投资者反映民生信托逾期兑付。7月13日,民生信托发布公告称,“至信316”的确出现流动性问题,信托专户内资金不足以向受益人支付2021年度1-6月份信托利益,只能延期兑付。同时,民生信托表示将对底层资产进行变现。
实际上,自《资管新规》发布后,2019年民生信托便开始与多家房企、金融机构等进行洽谈,希望出售5家万达广场或其他方式实现“至信316”投资者有效退出。
不过,“至信316”底层资产变现工作进行得并不顺利,目前并没有公司或机构愿意接盘。
对此,民生信托表示,主要问题集中在5家万达广场位于四五线城市,“城市层级较低,除万达外,其他同业或机构在该区域不存在竞争优势或投资意愿”,并且万达商管与民生信托方签署的《投资合作协议》存在诸多限制性条款。

*截图来自于《关于妥善做好民生信托至信316号资管产品投资人退出工作的公函》
今年9月,记者获取了上述《投资合作协议》以及该协议的补充协议,注意到民生信托与万达商管进行了不少隐秘约定。
其中,《投资合作协议》第七条的第三项规定,5家万达广场项目公司法定代表人由民生信托或其关联方指定的人员担任,但民生信托及其关联方应确保项目公司法定代表人将法律及项目公司章程授予的全部权利及权力,一次性授权给万达商管及其关联方。
在投资者看来,通过该约定,民生信托仅是股权代持方,经营权仍由万达商管控制。
IPG中国区首席经济学家柏文喜则认为:“民生信托担任融资方项目公司的法人代表,但是又将法定代表人权利无条件授权给融资方的万达商管,真正的经营权仍由万达方控制这一安排不构成股权代持关系。”
“这是为了有效控制资金风险的一种风控措施安排。在不干预借款人项目公司运营的同时,可以有效控制资金风险。”柏文喜补充道。
此外,记者查看“至信316”《信托合同》和《投资合作协议》补充协议发现,里面均提及“差额补足”。

*截图来自于《投资合作协议补充协议》
所谓“差额补足”,也就是万达商管提供投资收益最低保证,5家万达广场净物业收入投资回报率未达到相应数值,差额部分则由万达商管承担差额补偿义务。
透镜公司研究创始人况玉清认为,“差额补足”是为了给投资者提供一些变相兜底承诺。
柏文喜亦指出:“‘差额补足’是在信托借款、‘明股实债’的信托股权投资中的一种以风险兜底为名、行固定利率为实的风控措施,这样设置以后资金出借方就可以在不承担经营风险的同时确保预期收益率,实现了资金融通行为在事实上和实质上的债权化。”
轻资产背后“推手”
2015年,万达商管开始了轻资产业务。为实现去地产化,万达商管将旗下文旅公司、酒店、写字楼等出售给其他房企,并将房地产子公司转让给万达地产集团有限公司(下称“万达地产”)。
据万达商管债券年报,2017年7月,融创中国(01918.HK)收购西双版纳万达文旅项目、南昌万达文旅项目、合肥万达文旅项目等13个文旅项目(14家项目公司)的91%股权,交易总代价为438.44 亿元。
2017年下半年,万达商管与富力地产(02777.HK)签订协议,将73家酒店及大连万达中心写字楼100%权益转让给富力地产,转让价格合计约为189.6亿元。
转让完成后,上述文旅项目、酒店、写字楼等不再纳入万达商管合并报表范围。
与此同时,2017年-2020年,万达商管还将多家房地产全资子公司股权全部转让给万达地产,譬如马鞍山万达置业有限公司、西安高新万达广场有限公司等。
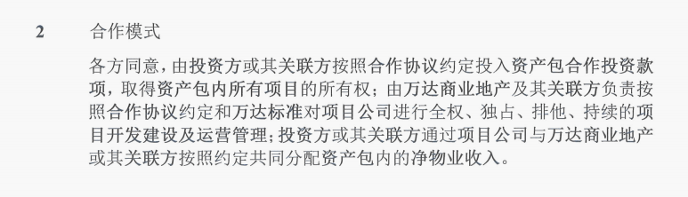
除了将子公司股权转让给房企,万达商管还与金融机构合作,以此来实现轻资产化。在2015年年报中,万达商管曾透露,合作模式轻资产项目将作为今后万达商管轻资产的主攻方向。
万达商管披露的信息显示,所谓合作模式轻资产业务,也就是万达商管将部份新建的万达广场以资产包形式引进投资人,不仅可以迅速收回投资,而且万达商管依然经营管理此类万达广场,租金由投资者和万达商管合理分成。
以前述“至信316”为例,在《投资合作协议》中,民生信托和万达商管约定,万达商管及其关联方享有该项目产生的净物业收入总额的30%部分,净物业收入的剩余部分留存在项目公司,由投资方(民生信托)或关联方通过项目公司享有,即民生信托和万达商管7:3分成。

*“至信316”《投资合作协议》
记者注意到,除民生信托以外,中信信托有限责任公司(下称“中信信托”)、珠江人寿保险股份有限公司(下称“珠江人寿”)等金融机构也接盘了万达商管多家全资子公司。
据记者不完全统计,2017年中信信托接连受让了万达商管多家全资子公司,包括南通通州万达广场有限公司等在内的6家公司。股权变更后,中信信托持有这些公司100%股份。同在2017年,珠江人寿一口气接手了万达商管5家全资子公司的全部股权。
在实现重资产出表过程中,金融机构扮演了什么角色?通过金融机构实现资产出表是否为公司惯用手法?就此疑问,《中国科技投资》记者致电致函万达商管并联系万达集团相关负责人,截至发稿未获回复。
在一系列重资产剥离动作后,万达商管的资产逐渐变“轻”。根据2019年债券年报,万达商管称:“自2020年1月1日起,公司将仅从事商业物业投资及运营管理。”
不过,记者从中诚信国际信用评级有限公司处获悉,万达商管轻资产项目和合作项目占比并不高。截至2021年3月,万达商管轻资产项目和合作项目数量共计99个,而公司自持的商业物业高达270个。












