军信环保IPO:信息披露存瑕疵 还涉多起贿赂案
10月22日,深交所创业板上市委将召开2021年第63次审议会议,将审议湖南军信环保股份有限公司(以下简称“军信环保”)等企业的首发申请。
军信环保成立于2011年,一直聚焦于固体废弃物处理业务,公司的主营业务包括垃圾焚烧发电、污泥处置、渗沥液(污水)处理、垃圾填埋和灰渣处理处置等业务。公司对长沙市生活垃圾、市政污泥、垃圾渗沥液和灰渣等处理处置设施,平江县生活垃圾处理设施进行投资及运营管理。
招股说明书披露,军信环保计划发行新股不超过6,834万股,拟募集资金投资24.53亿元,将投入长沙市污水处理厂污泥与生活垃圾清洁焚烧协同处置二期工程项目、长沙市城市固体废弃物处理场灰渣填埋场工程项目、湖南军信环保股份有限公司技术研发中心建设项目和补充流动资金,保荐机构为中信证券。
涉多起贿赂案件
招股说明书披露,军信环保董事长、法定代表人为戴道国,其通过直接和间接的方式合计控制军信环保91.51%股份的表决权,为公司的实际控制人。
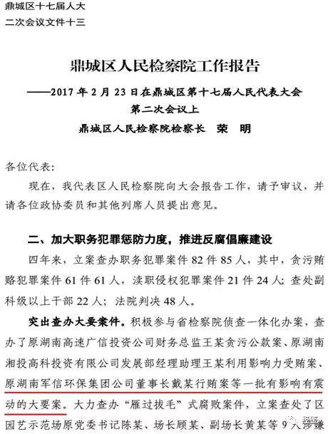
据鼎城区人民检察院2017年2月23日工作报告披露,该院突出查办的有影响有震动的大要案件中,其中一起为“湖南军信环保集团公司戴某行贿案”。

工商资料显示,湖南军信环保集团有限公司(以下简称“军信集团”)为军信环保控股股东,该司法定代表人、实际控制人为戴道国。

不知鼎城区人民检察院披露的案件中,涉案人员“戴某”是军信环保董事长戴道国先生,还是另有其人?公司在招股说明书中披露实际控制人报告期内不存在贿赂等刑事犯罪的行为是否属实?
无独有偶,军信环保子公司浦湘生物的少数股东永清环保原董事长刘正军,因涉嫌单位行贿罪判处有期徒刑一年三个月。据报道,刘正军曾与军信环保董事长戴道国先生共同考察了“长沙市生活垃圾深度综合处理(清洁焚烧)项目”。


不知上述项目是否就是军信环保本次募投项目的一部分?该项目是否与行贿案件有关?
另据相关公开信息显示,原长沙县测绘规划设计院院长刘汉明在其职务期内,曾收受湖南军信房地产有限公司贿赂,军信地产为军信环保控股股东控制的企业,并且案件中行贿的当事人罗飞虹不仅是军信环保股东,还担任公司总经理助理。

不知军信地产早期获取项目的途径是否正当合法?戴道国先生的原始资本积累是否主要通过此类贿赂行为完成?而军信环保其他董、监、高人士是否也存在类似违法违规行为?
高管履历真实性存疑
据招股说明书披露,军信环保副总经理杨飙先生2002年2月-2013年11月,历任郑州蓝德环保科技有限公司华南分公司工程师、项目负责人、技术副总经理。

但据工商资料显示,蓝德环保在2004年12月才成立,不知杨飙先生是如何提前入职一家彼时还未成立的企业?其履历是否真实有效?招股说明书中的信息披露是否存在瑕疵?
另据招股说明书披露,军信环保董事长戴道国先生2002年2月-2009年10月任军信路桥(湖南军信公路桥梁建设有限公司)董事长。

但军信环保在2017年公开转让书中披露的信息显示,2002年2月-2006年7月,戴道国先生于湖南军信公路桥梁建设有限公司任董事长、总经理。

为何前后两次公开披露文件中,戴道国先生履历的信息不一致?不知哪份披露文件信息是真实的?军信环保其他董、监、高人士是否存在类似情形?
关联关系复杂
军信环保家族企业特征突出,据资料显示,目前戴道国家族持股比高达92.35%,何英品家族持股比为6.22%。戴道国通过直接持股和控制军信集团、湖南道信,控制军信环保合计91.51%股份的表决权。戴敏、戴晓国、戴道存、冷昌府、冷培培等人均持有股份,这五人与实际控制人、董事长戴道国存在近亲属关系。
在公司董监高成员中,副董事长何英品与董事GUAN QIONG HE(何冠琼)为父女关系,公司监事徐惠思与其他核心人员李方志为夫妻关系,董事长戴道国为财务总监周重波配偶戴敏的姐夫。
戴道国能够通过行使表决权对发行人的发展战略、生产经营、利润分配等事项实施重大影响。军信环保坦言,虽然公司已经建立了较为完善的法人治理结构,但如果公司的实际控制人凭借其控制权地位,通过行使表决权等方式对公司的人事任免、生产和经营决策、利润分配等进行不当控制,将可能损害公司及其他股东的利益。
值得一提的是,招股说明书披露,2018年2月曹长庚将其持有的军信集团9.675%股权赠与曹维玲,曹长庚是曹维玲的父亲,同时曹维玲还是副董事长何英品之配偶,曹长庚曾是湖南尚上市政建设开发有限公司(曾用名“湖南军信公路桥梁建设有限公司”)大股东之一,而目前尚上市政的唯一的股东为湖南省交通水利建设集团有限公司,而其中的一位董事为曹晓玲。

不知曹维玲与曹晓玲是否存在亲属关系?军信环保与尚上市政是否还存在关联关系?招股说明书披露是否全面、真实?
募投项目惹争议
招股说明书披露,军信环保本次IPO计划募资24.53亿元,其中,7.36亿元用于补充流动资金,3.93亿元用于长沙市城市固体废弃物处理场灰渣填埋场工程项目。
军信环保于2018年3月27日在新三板挂牌,2020年7月终止挂牌向深交所递交在创业板上市的申请。让人意外的是,在2020年6月30日,军信环保实施了2019年度分红方案,向股东派发现金红利1.03亿元。此前的2017年度、2018年度,军信环保未实施现金分红。
大手笔现金分红,军信环保很富裕吗?数据显示,截至2020年6月底,军信环保账面货币资金2.33亿元,一年内到期的非流动负债1.77亿元、长期借款18.76亿元,长短期债务合计为20.53亿元。当年上半年,公司利息费用0.49亿元。
实施本次分红前的2019年底,军信环保账面货币资金6.10亿元,一年内到期的非流动负债1.87亿元、长期借款17.63亿元。到了2020年底,公司账面货币资金为6.50亿元,一年内到期的非流动负债1.80亿元、长期借款26.31亿元,长短期债务合计为28.11亿元,债务进一步攀升。
与之对应的是,军信环保资产负债率也在攀升。2019年底,公司资产负债率为62.15%,2020年底上升至64.36%,上升了2.21个百分点。
而军信环保身处资金密集型领域,公司通过BOT模式进行项目开发运营,在建设前期需要企业垫付大量资金,后期技术研发也需要大量资金投入。因此,公司需要较多流动性。就是这样的财务状况,军信环保仍然坚持大额现金分红,且发生在IPO之前,市场质疑军信环保上市是为了圈钱。
另据招股说明书披露,军信环保2018年末在建工程包含长沙市城市固体废弃物处理场灰渣填埋场项目,而长沙市生态环境局对此项目的批复日期显示为2019年2月。


不知上述项目是否存在未批先建的情形?该项目的手续是否合法合规?

此外,2018年在长沙蓝天保卫战执法行动中,军信环保还存在危废标牌欠完善行为,不知公司在环保建设方面是否还存在问题?
针对上述疑问,军信环保回复称,招股说明书中披露的实控人等相关信息是真实、完整、准确的。此外并未有更多回复。军信环保存在的诸多问题,恐将对上会及未来发展造成较大影响。












