海尔消费金融踩雷医美:贷款打给第三方坑惨消费者

看似性感的医美分期在资金端和资产端,正在遭遇前所未有的风险,数年的市场整顿、洗牌,也让医美分期沦为自融、套现的天堂。同时,暗黑的医美贷产业链,把消费者置于弱势一方,任由分期平台、医美机构盘剥。
近日,有多位广西南宁的消费者表示刚申请了医美贷款,医美机构却跑路了。在这场医美套路背后,放款方为海尔消费金融,医美机构为广西容颜医疗美容。受害的消费者均是通过中介介绍与美容机构签署了服务合同,美容机构倒闭后,他们维权无门,债务缠身。
从医美贷款合同看,风险的根源聚焦在放款方海尔消费金融。知情人士透露,海尔消费金融是目前持牌消费金融公司中为数不多的从事医美场景的机构,海尔消费金融通过给米金服、丽人等平台开展医美业务,目前月放款额接近2个亿,成为单体参与医美贷市场最大的消费金融公司。

作为广西容颜医疗美容的受害者,黄女士在今年六月份被中介引导至医美机构,入店不足一小时就被医美销售员诱导签下近两万元的医美贷款合同,服务项目包含开眼角、割双眼皮等眼综合手术。
值得注意的是,在黄女士与医美机构签完合同后,合同当场就被收回,她持有的仅有一份电子版借款合同。当她觉得事有蹊跷时,立刻向容颜美容的工作人员请求退款,无奈却听到该医美机构将要倒闭。分期平台与医院相互推诿,黄女士的医美贷款也未能撤销。
资金流向混乱
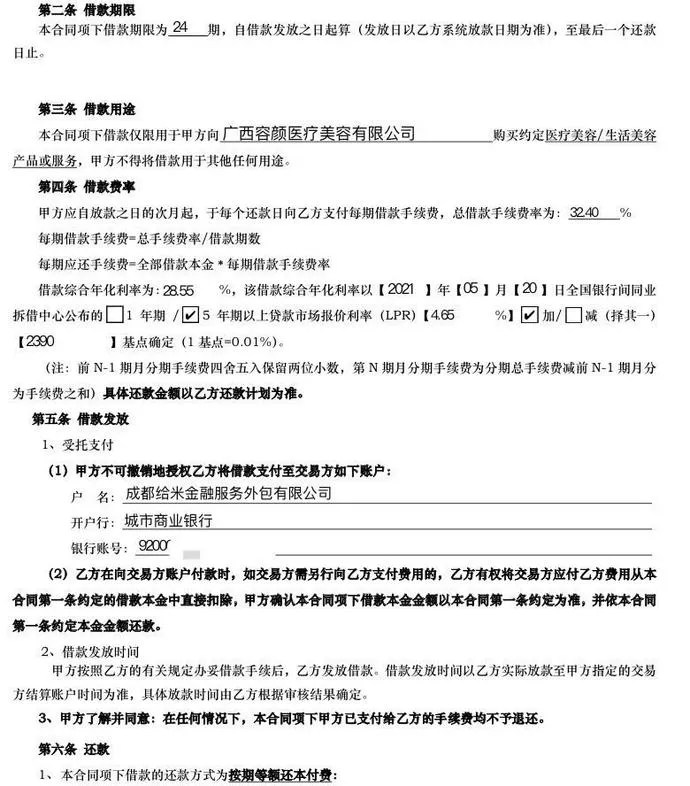
客户踩雷医美分期,放款方难辞其咎。根据黄女士等人签署的贷款合同,海尔消费金融作为放款方,把贷款资金直接打给了助贷平台或第三方个人,而非医院和消费者本人。
与其他场景分期形式一致,医美分期也是采用受托支付的贷款发放方式。在广西容颜医疗美容公司的分期合同中,消费者作为甲方,海尔消费金融作为乙方,成都给米金融服务外包有限公司作为交易方,按照规定甲方不可撤销地授权乙方将借款支付至交易方。

从放款方、助贷方、消费者、医美机构的合同关系来看,消费者的权益保障较弱。首先,海尔消费金融称在向成都给米金融服务外包有限公司付款时,如果成都给米金融服务外包有限公司需要另行向海尔消费金融支付费用,则海尔消费金融有权把该项费用从消费者借款本金中直接扣除。这可能会变相增加消费者的分期成本。
其次,海尔消费金融的医美分期费率较高。黄女士的贷款合同显示,借款金额18800元,分24期还款,总借款手续费率为32.4%,借款综合年化利率为28.55%。海尔消费金融还在合同中着重提到“在任何情况下,合同项下甲方支付给乙方的手续费均不予退还”。
最后,给米金融服务外包有限公司、第三方个人等助贷方的介入,也增加了消费者权益隐患。海尔消费金融把款项打给助贷方,再由助贷方支付至医院,助贷方实际上又充当了资方角色,这容易形成资金池风险。海尔消费金融的医美分期业务,环节较多涉嫌风险交叉,甚至打给个人账户存在偷税漏税的嫌疑。
在这场医美分期纠纷中,交易第三方成都给米金融服务外包有限公司为四川福摩数字科技有限公司的控股子公司,专注医美分期服务的买买分(原给米钱包)就是由四川福摩数字科技有限公司运营。
公开资料显示,买买分已覆盖中国31个省市,158个城市,线下近万家实体场景消费商户,累计服务1000W+用户。知情人士称,买买分以高通过率闻名医美分期市场,单个客户的授信额度高者能达十万以上。此外,给米金服还涉嫌违规经营套现业务,通过给中介返佣的形式接收套现需求订单。
目前,给米金服被卷入大量的借款纠纷案件中,这说明了给米的医美分期助贷业务风险较大,高通过率也将由贷后买单。此前镭射财经就曾报道,给米钱包业务员在实际放款过程中,会收取实际借款金额的15%-20%返点费用,并将10%转交给公司,其余5%-10%归自己所有。这种返点的违规操作,实际上是对资金方的变相欺诈。
医美机构跑路,助贷平台推卸责任,在一定程度上说明海尔消费金融医美分期业务没有做到审慎经营,风险审核不够全面。在医美分期场景中,医美门店与分期平台的合作模式主要有三种:其一, 客户分期成功之后,分期公司直接把贷款打给医美门店,收款账户可以是营业执照上的对公账户也可以是法人私人账户;其二,客户申请分期,分期公司打款到客户个人银行卡账户,客户再转账付款给美容机构;其三,客户分期得到一个分期平台授予的信用账户,类似信用支付额度,客户通过消费了信用额度付款给商户。
业内人士向「镭射财经」透露,如果分期通过之后,钱不是直接打到医美机构,没直接打到客户卡上,也没有信用账户额度,而是打款给另外一家中介平台,这中间就涉及交易风险。一方面,助贷中介与医美平台勾连,利用虚假项目引诱消费者贷款,形成自融和分赃利益链条。另一方面,就是中介觉得有利可图,找有套现需求的用户去医美平台分期,金融公司、医美平台同意打款给中介,客户取走60%左右的贷款,剩余的由助贷平台和医美机构瓜分。
事实上,医美分期市场经历了2016年、2017年骗贷危机后一蹶不振,至今仍有较多的医美分期资产是在骗贷、套现的需求下产生。出于审慎原则,相当一部分持牌金融机构已撤出医美分期场景,而海尔消费金融仍在联合助贷方大举布局医美分期,可见资产扩张心切。
难在获客与风控
在医美分期概念最热的时期,一些咨询机构宣传医美市场能实现高达年均数千亿的体量,甚至很快步入万亿市场。不过基于医美分期场景获客难、客户资质参差不齐、风险不易把控等因素,医美分期市场从2018年前后逐渐由野蛮扩张回归理性,但医美场景根本上的痛点依然存在。
就医美分期商业模式而言,表面上毛利润较高,分期平台除了赚取息差,还能对商户收取服务费用,实际情况并非如此。医美市场营商环境混乱,大量空壳机构和非法医美平台夹杂其中,优质商户稀缺。这无疑会对医美分期机构的获客和风控带来挑战。
最为直观的案例就是,早期部分医美分期平台为了扩张,提升市场占有率,不断招兵买马,对医美场景快速渗透。当竞争加剧,头部医美平台渠道获客成本飙升,优质用户的大额医美需求难以捕捉,分期平台便开始向一些资质较差的医美机构下沉,员工与医美机构串联诱导大量消费者分期或者套现。
畸形的医美分期市场,引来第三方助贷平台涌入,分期平台与医美机构达成利益分配共识,形成一个完整的产业链,以躲避资方监控,实现较高的通过率。通过这种模式运作,外包公司或者中介机构可以给医美平台和客户一次性搞定发票和消费记录,也有正规的医美平台为了避税不愿提供发票,但金融公司会想方设法找到中间人给他们解决痛点。
这不仅是医美场景的困境,在其他分期场景同样存在。消费金融行业加强贷后管理之后,持牌机构要求大额消费贷客户上传消费凭证,但很多客户贷款后无法提供消费发票,于是后台操作人员就联合外边的中介,给客户提供发票收取中介费。商户如果无法开具正确的发票,就无法拿到佣金。
医美分期从业者对「镭射财经」称,通过第三方公司进行开票,一般有两种操作方式,一种是打款给医美平台,第三方公司只是作为医美平台开票提供方收取少量开票佣金。另一种是打款给中介,这种里面猫腻就多了,“10个使用这种方式进行操作的,5个以上都存在相当丰厚的利润,甚至处在变相违法的边缘。”
医美分期除了面临欺诈风险,还有监管对资金、营销的管控升级。2021年6月,中国互联网金融协会发布了关于规范医疗美容相关金融产品和金融服务的倡议,其中明确指出金融机构不得与任何不法医疗美容机构开展合作,不向任何不法医疗美容机构客户提供相关金融产品和服务。资金端方面,上交所、深交所要求新挂牌的消费金融资产证券化产品,在底层资产中禁止“医美分期贷款”入池。
近日,国家广播电视总局办公厅发布《关于停止播出“美容贷”及类似广告的通知》,提到一些“美容贷”广告以低息甚至无息吸引青年,诱导超前消费、超高消费,涉嫌虚假宣传、欺骗和误导消费者,造成不良影响。为此,广电总局决定,自即日起,各广播电视和网络视听机构、平台一律停止播出“美容贷”及类似广告。
当然,在医美分期场景风险释放,监管政策重塑市场规则之后,赛道也会继续升温,获客和风控能力俱佳的分期平台发展空间将被打开。数据显示,截止目前,我国医美用户已超1800万人,预估2024年我国医美市场规模有望突破3000亿元。医美场景延续增量态势,分期平台只有服务真实且合理的医美需求,才能形成可持续的商业模式,增强自身竞争力。
医美分期回归理性,贯穿获客和风控全流程的消费者保护机制,成为各类医美分期服务商展业的立足之本,也是市场扩张的前提。资金方必须在审慎经营的原则下开展医美分期业务,加强对第三方的背调审核,确保贷款流向真实服务场景;助贷平台回归获客和辅助风控的本源,依靠优质渠道和金融科技为资方匹配用户,以服务真实消费的业务模式增强议价能力,而非套现和返点。
有医美领域创投人士对「镭射财经」分析,医美市场经历持续整顿后估值得到修复,市场参与主体去弱留强,商业逻辑和增长曲线更加稳健,这给专注B端和中介欺诈风险的医美分期平台带来正向促进作用,进而构建医美资产与场景生态的良性循环价值链。












