夫妻付定金后发现附近是墓地 阳光城称未刻意隐瞒
近日,准备在昆明买房且已签订认购书的高先生夫妻俩因为小区附近有墓地等原因不想买了,但认购时付的2万元定金,销售人员表示无法退还。两人直言这是“被套路了”,将寻求法律帮助。

看房很满意,当即交了2万元认筹款
上个月,高先生夫妻俩看中了昆明阳光城(2.730, 0.00, 0.00%)文澜东方的房子,随后,两人便以9900多元/平方米的单价,交了2万元认筹款,订下了其中一套房子。
高先生告诉春城晚报-开屏新闻记者,“房子的价格、位置都没得挑,且房子总价才100万元出头,当时我们是非常满意的,只是买房太快,很多细节都没有仔细问清楚,才导致现在想退钱而退不成的局面。”
记者了解到,阳光城文澜东方位于昆明学院一侧,是经开区西邑村城改项目,目前正在建设当中,外侧有高速公路和铁路。

商量贷款时,高先生查征信时才知道多年前自己办的一张信用卡上竟有多次逾期记录,这样就无法在国有银行办理贷款。最后,售楼部为高先生找了一家商业银行办理贷款,而高先生夫妇对首付和利率都不太满意。
对此,文澜东方销售经理陈先生便提出几个分次付首付的方案,协商期间,置业顾问让高先生夫妇签订了认购书,将2万元认筹金转为了定金。
发现楼盘几百米处有墓园,但定金“不退”
关于定金的“定”字,高先生专门问过陈先生,对方表示公司就是这么安排的,只是起到锁房的作用,如果对首付利率等不满意,所有金额都可以退。

认筹金转为定金以后,高先生的母亲和女儿前往现场查看,却发现了一个问题:楼盘旁边几百米处竟是墓园。此后,高先生一家便萌生了退款的想法,并多次前往售楼中心要求退款,但并未成功。
高先生说,他在将认筹金转为定金时,虽有所警惕,但对方告知所有金额都可以退,他们甚至未看认购书和不利因素公示,就匆匆签了字。
后悔交定金时,未仔细看认购书条款
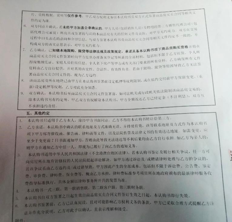
“直到发现有墓园,又不能退定金时,我们才认真看了认购书,发现里面的条款对我们很不利。”高先生说,认购书不仅表明照片、资料数据、说明等仅做参考,最后以认购书和购房合同为准;还特别表明“‘双方同意并确认,若未经甲方加盖公章确认的,甲方包括销售人员、聘用的第三方公司所出具或签署的,与认购本商品房有关的任何文件及说辞,对甲方无约束力。双方在交易过程中口头表达的意向和介绍信息,与双方签署本认购书及商品房买卖合同等相关文件约定不一致的,不构成双方真实意思的表达,对甲方无约束力。
高先生认为,这不就等于,付定金时,置业顾问口头承诺过的所有条件,全部不作数。

售楼部:已对红线外不利因素进行展示
对此,售楼部销售经理陈先生告知记者,项目有多家合作银行,高先生并没有特别指定,而根据他的征信情况,最后只有兴业银行(18.230, -0.06, -0.33%)愿意贷款;关于墓园,项目已经将红线外不利因素进行了展示,也有告知其观看,并未刻意隐瞒。
记者看到,在售楼部沙盘一侧确有公示,并标明位置示意。其中,高速噪音、高压线等均有提示。在展示板上,墓园为数字6处,表述为“项目东南侧800米有陵园,介意客户请慎重考虑。”

不退不换?将通过法律途径寻求帮助
对此,高先生夫妻二人表示,看房时置业顾问并未主动提及墓园等不利因素,而他们也确实没有认真观看,且也没有看过认购书的细节条款就签字了。甚至置业顾问发送的“不退不换”等信息他们也未注意。
“如今退房困难重重,其实也是我们之前不认真的原因,但是我们不会就此算了,打算通过法律途径寻求帮助。”高先生说。
提醒
买房时,红线外不利因素需仔细留心
据悉,红线是指房地产项目用地范围的边界,在这个范围内外,可能会影响到居住舒适度的问题,统称为不利因素。
红线外的不利因素,一般指距离红线1000米内,可直接感知的显性不利因素,也包括精神风俗禁忌类不利因素,具体有噪声、恶臭、污染、禁忌、辐射性、环境变迁等因素。

实际上,房屋销售合同多为格式合同。“不利因素告知”也是格式合同规则的一部分,《消费者权益保护法》第二十六条规定:经营者在经营活动中使用格式条款的,应当以显著方式提请消费者注意商品或者服务的数量和质量、价款或者费用、履行期限和方式、安全注意事项和风险警示等与消费者有重大利害关系的内容,并按照消费者的要求予以说明。
《民法典》第四百九十六条也有类似规定。不利因素属于与消费者有重大利害关系的内容,房产商应依法向消费者作出重点告知、提示、说明。
售楼部有必须要展示不利因素的责任,购房者自身也负有注意义务,购买房屋前应当对楼盘及附近的规划许可、周边配套、设施等事先有所了解,对售楼中心内的展栏、海报中的全部内容应留意阅读,如若因为自身没有尽到审慎注意义务引发纠纷,也要承担相应的不利后果。












