敏涵控股声明自相矛盾:原始股分红岂能随意解读
资本时代,几乎所有创业者都有让自己的企业成功上市的梦想。只要企业能成功上市,基本上就实现了名利双收。但事实上,企业上市犹如“千军万马过独木桥”,普通社会大众更是可望而不可及。于是乎,一些善于利用人性和创业梦想的“套路”就出来了,他们往往打着“原始股分红”、“上市暴富”的幌子,忽悠加盟商成为“投资者”,忽悠投资者成为“股东”。
这些套路的始作俑者,不乏知名企业。他们或许也有自己的初衷:为了更好的拓展渠道,增加渠道商的粘性,提高消费者的满意度,在销售业绩稳定的情况下不断扩大消费者群体,把吹过的牛变成现实,从而实现企业上市的可能。不过,玩“套路”不是不可以,关键在于它是否具有合法性,不能为了自己的“梦想”,就要让别人接受“窒息”。否则乐视的创始人贾跃亭也不会总是下周回国。

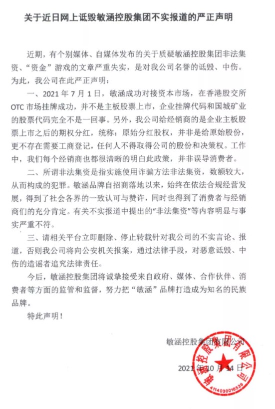
10月11日,中国质量万里行发布《“夏邑女首富”刘敏创建的敏涵控股 被质疑非法集资》发布后,敏涵控股集团有限公司(以下简称“敏涵控股集团”)微信公众号于10月15日发布《关于近日网上诋毁敏涵控股集团不实报道的严正声明》(以下简称“《声明》”),称:“近期,有个别媒体、自媒体发布的关于质疑敏涵控股集团非法集资、‘资金’游戏的文章严重失实,是对我公司名誉的诋毁、中伤”。敏涵控股集团还对“成功对接资本市场”后的“原始股分红权”进行了解读。
清扬君仔细阅读《声明》后发现,敏涵控股集团不仅没有承认其“香港上市”的虚假宣传,更是利用社会大众对资本市场的一知半解,就“原始股分红”进行曲解,以便达到合法“集资”的目的。
此上市非彼上市
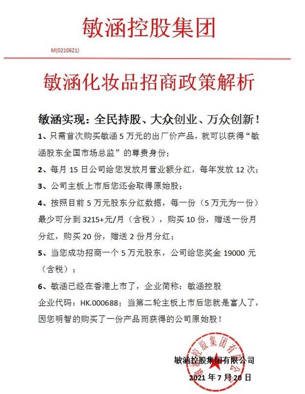
2021年7月20日,敏涵控股集团《化妆品招商政策解析》(以下简称“《政策解析》”)的红头文件第6条显示:敏涵已经在香港上市了,企业简称:敏涵控股,企业代码:HK.000688。

香港上市通常指的是香港交易所上市,其他不在场内市场上交易的股份公司最多只能叫做挂牌公司。更重要的是,通常挂牌企业信息披露都是相对公开、透明的。但敏涵控股集团选择的是在一家私人企业网站“挂牌”的华交所,而该交易所挂牌的要求就只要正常运营,缴纳6万元就可以,对比港交所、深交所、上交所和新三板毫无可信度而言。尽管如此,敏涵控股集团还在7月1日下午,组织700余人在商丘市信华建国酒店成功举办大张旗鼓的进行香港股交中心挂牌仪式,并大肆宣传进行报道。
从《声明》来看,敏涵控股集团称“2021年7月1日,敏涵成功对接资本市场,在香港股交所OTC市场挂牌成功,并不是主板股票上市。”说明其并非不知道这些金融常识,而是有意对其加盟商和社会大众进行误导,让人认为其已经在香港上市。敏涵控股集团前后不一,意欲何为?
曲解“原始股分红权”
在《化妆品招商政策解析》的红头文件中,敏涵控股集团称:
首次购买5万元的出厂价产品,每月15日公司发放月营业额分红,每年发12次。
公司主板上市后可以取得原始股。
当第二轮主板上市后就可以变成富人了,因为您明智的购买了一份产品而获得公司的原始股。

但在《声明》中,敏涵控股集团改口称:“我公司给经销商的是企业主板股票上市之后的期权分红,统称:原始分红股权,并非是给原始股份,更不存在需要工商登记,任何人不得取得公司的股份和决策权。工作中,我们每个经销商也都很清晰的明白此政策,并非误导消费者。”
原始股不是原始股份?因为不存在需要工商登记,任何人不得取得公司的股份和决策权。这是敏涵控股集团的“权威”解释。
为此,清扬君专门咨询了某股权专家,专家称:“从来没有听过所谓的‘期权分红’,更没有听说过‘原始分红股权’。期权是一种合约,是不能分红的。‘期权激励’通常是被用于对员工或合作伙伴的一种常用激励方法。原始股是公司在上市之前发行的股票。现在企业的原始股基本上都是企业创业初期的股权,不具有流通性。如果一家公司的股权不能进行工商登记,也不能称为原始股。如果企业仅用来分红,而不进行工商登记的股权,可以是分红股(也称干股)。分红股通过公司股东变更,在工商局登记备案,也能成为公司正式股东,享有股东正常的权利和应尽的义务。”
通过了解,清扬君确认敏涵控股集团所谓的“期权分红”和“原始分红股权”难以自圆其说,更不存在“每个经销商也都很清晰的明白此政策,并非误导消费者”,因为敏涵控股集团更多的是误导经销商,而非消费者。普通的消费者也不会一次购买5万元的产品。
宣传不变的永远只是“造富神话”
在《化妆品招商政策解析》的红头文件中,敏涵控股集团称:当第二轮主板上市后就可以变成富人了,因为您明智的购买了一份产品而获得公司的原始股。
清扬君认为:敏涵控股集团上市的造富噱头要大于实际意义,这也是《政策解析》最吸睛的地方。社会大众如果要投资企业,尤其是对拟上市公司的投资,需要了解这家公司的具体情况,所以也需要企业主动披露相关信息。敏涵控股集团既然有上市计划,却没有透露在哪家主板,美国还是香港还是上海或者深圳交易所,邀请的券商、会计师事务所、律师事务所是哪家?然而这些都没有人知道,大家看到的只是敏涵控股集团主板上市就能变成富人的机会。
曲解“非法集资”
《声明》中,敏涵控股集团对“非法集资”进行了解释:“所谓非法集资是指实施使用诈骗方法非法集资,数额较大,从而构成的犯罪。”并称,敏涵品牌自招商落地以来,始终在依法合规经营发展,得到了社会各界的一致认可与赞许,同时也得到了消费者与经销商们的充分肯定:有关不实报道中提出的“非法集资”等内容明显与事实严重不符。
据了解,非法集资并不是一个独立的罪名,在实践中从事非法集资活动的行为人一般根据具体情形以非法吸收公众存款罪和集资诈骗罪论处。根据《关于进一步打击非法集资等活动的通知》(银发[1999]) 开展防范非法集资289号)的相关规定,“非法集资”包括以下几种:
1、通过发行有价证券、会员卡或债务凭证等形式吸收资金。
比较常见的是:以发行或变相发行股票、债券、彩票、投资基金等权利凭证或者以期货交易、典当为名进行非法集资。通过认领股份、入股分红、委托投资、委托理财进行非法集资。通过会员卡、会员证、席位证、优惠卡、消费卡等方式进行非法集资。
2、以签订商品经销等经济合同的形式进行非法集资。
常见的是:以商品销售与返租、回购与转让、发展会员、商家加盟与“快速积分法”等方式进行非法集资。
从《政策解析》来看,敏涵控股集团以订商品送经销商分红和原始股,确实有非法集资的特征,但是否属于非法集资还需要有关部门认定。证监会也多次提醒投资者,称:一些不法分子借“科创板”“创业板”“纳斯达克”等概念炒作,编造公司即将到上海、深圳或境外交易所上市的噱头,诱导不明真相的个人购买所谓“原始股”;有的公司在推销产品时兜售“原始股”,承诺高比例分红,吸收大量社会公众资金。这些多是骗人钱财的违法犯罪活动。
敏涵控股集团《化妆品招商政策解析》的政策显示,首次购买5万元的出厂价产品,可以得到连续12个月、每月得到3215+元/月分红,以及相对应的产品。清扬君粗略计算了一些,等于购买5万元产品返38580元,等于返利77.16%,而企业只有11420元的毛利,还不包括产品的成本、办公费用、人员工资、提成、差旅费、水电费、仓储物流费等。这还不包括敏涵控股集团送出去海南的房子。据媒体报道,敏涵控股集团经常做公益、送员工和经销商豪车。
“打造成为知名的民族品牌”是否需要长期、持续的资金投入和坚持?对于这样高额返现的经营模式,能坚持多久都不知道。难道因为敏涵控股集团通过分批给客户分红,敏涵控股集团就能利用这些现金流周转实现盈利吗?难道靠“始终在依法合规经营发展,得到了社会各界的一致认可与赞许,同时也得到了消费者与经销商们的充分肯定”就能凌驾于法律之上?敏涵控股集团口口声声称“今后,敏涵控股集团将诚挚接受来自政府、媒体、合作伙伴、消费者等方面的监管和监督”,难道媒体不能表示质疑吗?












