汐汐公主普通食品宣传减肥 六六复制模式存拉人头?
根据《全球营养不良状况报告》显示,中国逾3亿人属于超重和肥胖人群,其中7%的人群为5岁以下儿童。还有数据指出,“中国的肥胖人群现已突破1亿,肥胖率已突破10%,其中城市成年人体重超重者已经突破40%。”在此背景下,在国内的保健品市场当中,也随之出现了越来越多的减肥产品,汐汐公主防弹减脂奶茶便是其中之一。
那么汐汐公主有着怎样的平台背景?创始人王敏此前的经历还可追溯到维迈的一辉系统?王敏带领团队来到神首集团后创造出了怎样的业绩,达到了哪个级别?汐汐公主防弹减脂奶茶系列产品是否具有减肥和降四高等功效?这些固体饮料所含成分被宣传材料指出可以抗癌,如此宣传当真没有问题吗?汐汐公主现行的奖金制度被专家指出存在哪些法律风险?
溯源“维迈”,结缘“神首”
河北冰格生物科技有限公司为公众号“汐汐公主新零售”的认证主体,据官方公众号介绍,该公司致力于生物科技和原料的引进、研发,与国内外先进生物科技研发机构、食品生产商达成合作,致力于为亚洲女性研发高品质的生物抗衰逆龄食品,成就了一个健康瘦身抗衰美肤的综合性品牌——汐汐公主。该公司成立于2020年7月2日,法定代表人张雷,股东有王敏(大股东)、杨东伟,注册资本300万元,据2020年度报告显示,该公司股东的实缴出资情况与员工参保情况如下:

王敏是汐汐公主的董事长和创始人,据企查查显示,目前由王敏担任法定代表人的企业共有三家,其中,保定市南市区如一商店因个体工商户未按照《个体工商户年度报告办法》规定报送年度报告,已连续多年被保定市莲池区工商行政管理局列入企业经营异常名录当中,且至今未被移除。

保定马鹿文化传播有限公司目前还处在“存续”的经营状态,不过关于该公司正在进行简易注销的公告已在2022年年初得到了公示。值得一提的是,这家即将注销的公司的注册地址(河北省保定市竞秀区韩村乡乐凯北大街秀兰城市美居西区28号楼7号门脸)正是河北冰格生物科技有限公司此前的注册地址,再加上王敏名下的保定梓松商贸有限公司,这三家与王敏有关的企业都曾共用过一家“门脸”。
根据有关PPT资料介绍,有着“从事营销行业十年的万人团队长”之称的王敏此前还曾立足于维迈的“一辉系统”。2021年下半年,伴随着科士威退出中国市场,科士威旗下的维迈(天津)商贸有限公司也迎来了决议解散的时刻。但当时光倒退到七八年前,却正是维迈在河北市场大展拳脚的时候,当时,关于维迈涉嫌传销的质疑声可谓震耳发聩,早在2013年,央视已在有关报道中明确指出维迈就是传销;2014年,《保健时报》发文指出“维迈挂羊头卖科士威产品,记者暗访揭露涉嫌传销行为”。

虽然维迈在当时正处于舆论的风口浪尖,不过王敏直到2016年仍然能把这项事业做得风生水起,在当年还曾与一辉系统一同到九寨沟旅游。关于王敏与维迈的牵连,据《王进榜与王敏不当得利纠纷一审民事判决书》显示,来自河北保定的王敏曾是维迈(天津)商贸有限公司的大区经理(王敏自称是维迈公司北方大区的负责人),河北省保定市莲池区人民法院也认定王敏系维迈(天津)商贸有限公司员工。

2018年,在离开备受质疑的维迈后,王敏和团队来到了神首集团。关于神首集团,本平台早在2019年就曾以《仟佰宠减肥之路迷雾重重,神首集团欺诈之嫌不绝于耳》为题发表文章对该平台进行过调查,此处不多赘述。关于她在神首集团曾经坐到了怎样的位置,王敏本人在公众号“神首商学院”中是这样自述的:“我是一个七零后,今年(2019年)42岁,是个典型的北方人。我从事直销工作长达15年,期间有将近十年的时间在经营海外代购的连锁店。因为近几年实体店经济进入寒冬期,也正好经朋友介绍认识了兽大(即黄寿仙,神首集团董事长),于是我在去年9月份与兽大面谈后,就果断带领团队200余人转型加入了神首。2018年的10月正式开始从事微营销工作,第一个月销售额便达125万。首月的业绩也是为了向神首和兽大表明我和团队的决心和态度。”

或许是为了让更多人知晓王敏的能力,“神首商学院”也对外公布了用一年多时间就晋升为“资深大咖”级别的王敏在之前创造出的业绩与收入:“2012年,她就开上了宝马车,还成立了自己的公司,而且在12年、13年、14年这几年,她经营的店铺一个月的营业额就高达五六百万”。
神首集团旗下的品牌以仟佰宠和公主家为主,仟佰宠主打减肥瘦身,公主家主打美容护肤,宣传减肥的仟佰宠红球藻低聚肽玫瑰饮本质上属于固体饮料,却被宣传出具有减肥等保健功效。或许是从中得到了灵感,王敏所创立的汐汐公主销售的产品也正是固体饮料类的普通食品,也同样宣传具有减肥等作用,而汐汐公主的品牌名称也很容易让人联想起“公主家”。
减肥防弹,案例不断
当下,六种口味的汐汐公主防弹减脂奶茶系列饮品无疑是汐汐公主旗下的核心产品,2020年8月1日,汐汐公主减肥奶茶在河北省保定总部举办了新品发布会,这场会议的举行也标志着汐汐公主这个项目正式启动。调查发现,这些产品本质上都是固体饮料,生产许可证编号为SC10644011105898,显然汐汐公主奶茶属于普通食品,并非保健食品或药品。
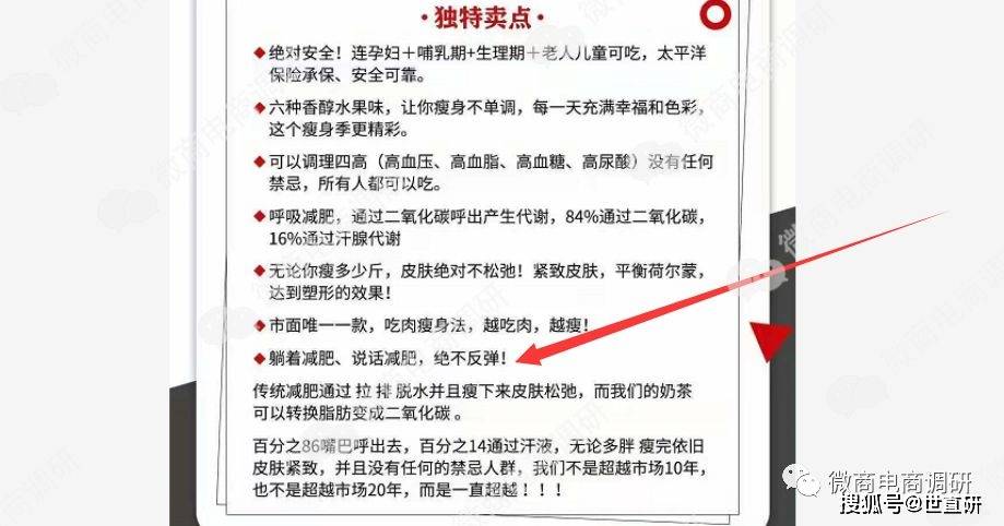
然而,官方公众号“汐汐公主新零售”却曾明确指出这些固体饮料具有减脂、瘦身和降四高等功效:“汐汐公主只做冠军品质产品,减脂、塑形、降四高、淡化黑色素,健康瘦身、轻松享瘦”。

还有宣传材料更是把明晃晃的“减肥”二字写了出来。

根据国家食品药品监督管理总局关于保健食品的相关规定,具有“减肥”功效的食品一律归为“保健食品”。《食品安全国家标准预包装食品标签通则》(GB7718-2011)同时规定,非保健食品不得明示或者暗示具有保健作用。当非保健食品广告宣传保健功能时,可依据《广告法》第九条第(十一)项的规定以及《食品安全法实施条例》规定禁止的情形对其定性。非保健食品广告宣传保健功能,是对食品本身性能和功能的虚假描述,容易引起消费者的误解,可以虚假广告对其定性。
还有宣传资料指出汐汐公主防弹减脂奶茶能够做到不反弹。

而国家市场监管总局在《关于防范保健食品功能声称虚假宣传的消费提示》中就曾明确指出“不反弹”属于“常见的保健食品功能声称虚假宣传表述”,更何况该产品连保健食品都不是。
为了让消费者相信汐汐公主产品的减肥功效,“消费者喝了汐汐公主奶茶后减重成功”的诸多案例在网上也是不胜枚举。

显然,上述这些案例的出现,还将涉及使用他人名义保证或以暗示方法使人误解其效用的行为。有业内人士指出,任何产品的广告都应当真实、合法,不得使用他人名义保证或者暗示产品功效误导消费者。凡是有夸大功能、虚假宣传或者其他容易给消费者造成误解的,违反相关法律法规的内容,或涉嫌虚假宣传。
成分功效,可以抗癌?
另外值得注意的是,在经销商提供宣传图片当中,汐汐公主奶茶所含的成分还被标注出了预防癌症、预防糖尿病、预防心脑血管疾病等功效。

似乎具有抗癌功效的成分也并不只此一种。

这样看来,可能会有消费者被这样的宣传图片误导,进而误以为汐汐公主奶茶本身也具有其成分所宣传出来的抗癌作用。对于通过成分进行夸大宣传的行为,我国《广告法》第四条明确指出:“广告不得含有虚假或者引人误解的内容,不得欺骗、误导消费者”;《广告法》第十七条也有规定,除医疗、药品、医疗器械广告外,禁止其他任何广告涉及疾病治疗功能,并不得使用医疗用语或者易使推销的商品与药品、医疗器械相混淆的用语。
不久前,在接受网友咨询时,药品价格315网也给出了相应的回复。

五级代理,六六复制
文章的最后,我们再来关注一下汐汐公主现行的奖金制度该如何解读。据悉,汐汐公主奶茶1盒售价258元;拿2盒时,总价为476元,单价为238元;拿5盒时,总价为1000元,单价为200元。

具体的代理商级别主要可以分为特约、总代、合伙人、创始人、董事。特约需要拿货25盒(一箱),总价3750元,单价为150元;总代需要拿货150盒,总价19500元,单价130元;合伙人需要拿货600盒,总价66000元,单价110元。

关于汐汐公主的代理商能从中拿到哪些奖金,知情人透露称:合伙人可以向公司拿货,合伙人以下(包括合伙人)的利润来源基本上都是赚差价。到了创始人级别,就可以独立开分公司了,还能拿下面合伙人补货一盒10元的奖励,相当于直推奖,合伙人下面的人拿一盒,创始人就有7块的奖励,相当于间推奖,此外,创始人每个月还可拿团队业绩的2%;董事则可以拿团队业绩的7%,下面的创始人每拿一盒,董事都可以拿5元奖励。
关于晋级机制,推广人员阿花(化名)表示,3.3万报单(目前门槛)就可以升级为合伙人,成为合伙人后再推荐6个合伙人,就可以升级为创始人,按照六六复制的方式,当下面有6个创始人了,这位创始人就可以升级为董事。当然,创始人和董事也可以直接报单进行升级,创始人门槛是20万元,董事则需要140多万元。
早在2021年年初,就有代理商以一个月150万元的营业额晋升成为了河北冰格生物有限公司的董事,按照官方公众号的说法,成为董事还有公司营业额的分红可拿。

对于上述制度,本平台也请来了行业专家对其进行分析,该专家指出:汐汐公主是一个明显的涉传模式,加入时设置了不同级别的门槛费,晋级时考核的不是销售额而是人头数,收益也是多层次的。其实门槛费的概念与是否拉人头是直接相关的,如果晋级(建立管道收入)不是靠拉人头,那么也就没有门槛费的概念了,单层次的消费者转介绍获利原则上是不违规的。其实,这个模式还真是以销售产品为目的的,把晋级条件改成销售总额,会员想晋级,就会自己规划销售结构,进而形成公司没有要求拉人头、会员自主规划达成晋级的业绩条件的途径,这就合规了。
近年来,个别商家借普通食品之实进行虚假宣传的现象愈发普遍,尤其是普通食品利用消费者重视健康或爱美的心理虚假宣传可以减肥。日前,已有部分监管部门开始加大执法排查力度,力促商户诚信守法经营,从严打击违法经营减肥等功能保健食品的行为,强化行业自律,通过多形式深层次正面宣传,以《食品安全法》《药品管理法》《消费者权益保护法》等与消费者密切相关的法律法规为重点,增强群众的法律及自我保护意识。
至于王敏创立的汐汐公主在今后会如何发展?围绕着相关产品出现的虚假宣传问题,能否得到公司方面的重视与整改?对此,微商电商调研将继续保持关注。












