起底圣商教育“拉人头”收割学员之谜:为何屡遭质疑?
近日,有投诉人反映北京圣商教育科技股份有限公司(简称:圣商教育)涉嫌拉人头以及推销股权。

据王女士反映,自己与孩子一起学习“教练技术课”,学习期间认识了一位推销圣商教育的人,王女士就给孩子交了1999元的初级课程费,随后又在赵某夫妇的建议下,购买了圣商教育5.9万元的课程。然而令王女士万万没想到是,报的课程并不是什么投资课程,而是教唆拉人头的洗脑课,并且还推销圣商的股权。对此,王女士表示非常失望。
此外,黑鹰投诉还发现,据相关媒体报道,圣商教育通过各种方式,诱导用户加入培训班,在培训过程中又向学员们鼓吹自己“是一家育产融生态平台, 2021年营收可达100亿元人民币,目前已成功投资了许多明星项目,还孵化了60多家新三板公司”。不仅如此,此前圣商教育宣称自己投资了多家国内行业排名第一的企业原始股:“比如线上支付第一,蚂蚁金服;商业地产第一,万达集团的万达影业;中国传媒第一股,分众传媒;租车第一,神州优车……最低的赚170%,最高的赚4000%”;“也就是说,你投1万,最高赚40万”。
“圣商教育对参加培训的学员们宣称其讲师来自清华五道口金融学院,还称公司与清华、北大是合作关系:一开始利用免费课程给学员‘洗脑’,虽然课件内容多是‘烂大街’的营销话术,但经过讲师极具感染力和‘打鸡血’式的演讲,时不时抛出一些杜撰的成功者案例,往往能让学员信以为真。”据参加圣商教育的某学员提到。
“圣商教育依靠免费讲座吸引学员,然后不断提升课程级别,一步步割韭菜,课程收费从3900元到59900元不等,一旦学员比较相信,该公司还会借机推荐股权投资。”某投诉人说道:“学员到达一定级别后,就可以‘推荐’新人听课获得高额提成,例如拉一个人上普通班的课程可提1200元,拉一个人再上高级班可提30000元,上完高级班再缴50000元学费成为合伙人,可以返给介绍人25000元,一个月只要拉一人入会,就可收入55000元以上。”
也有网友吐槽,就连这样辛苦“拉人头”的返佣,圣商教育都会“克扣”:圣商不会直接给学员“返点”,比如加入圣商会员需要缴纳6万元会费,介绍人根本拿不到3万元提成,而是让介绍人继续拉人头,不断割韭菜,直到做到80万元业务量时,才奖励40万元的“干股”。

黑鹰投诉梳理发现,近年来,圣商教育曾多次被曝存在经营风险,不仅因公示企业信息隐瞒真实情况、弄虚作假而被北京市工商行政管理局丰台分局列入经营异常名录,还因为生产的添加剂预混合饲料未经产品质量检验遭北京市大兴区动物卫生监督管理局罚款处罚。
面对舆论的质疑,圣商教育还曾多次被监管部门下发问询函。如2020年12月24日,全国中小企业股份转让系统公司监管部对其下发了问询函,要求说明2020年半年度权益分派的资金来源,是否会对公司日常经营产生不利影响;说明公司理财产品相关资质及运营情况、目前收益和无法按期收回的风险等。
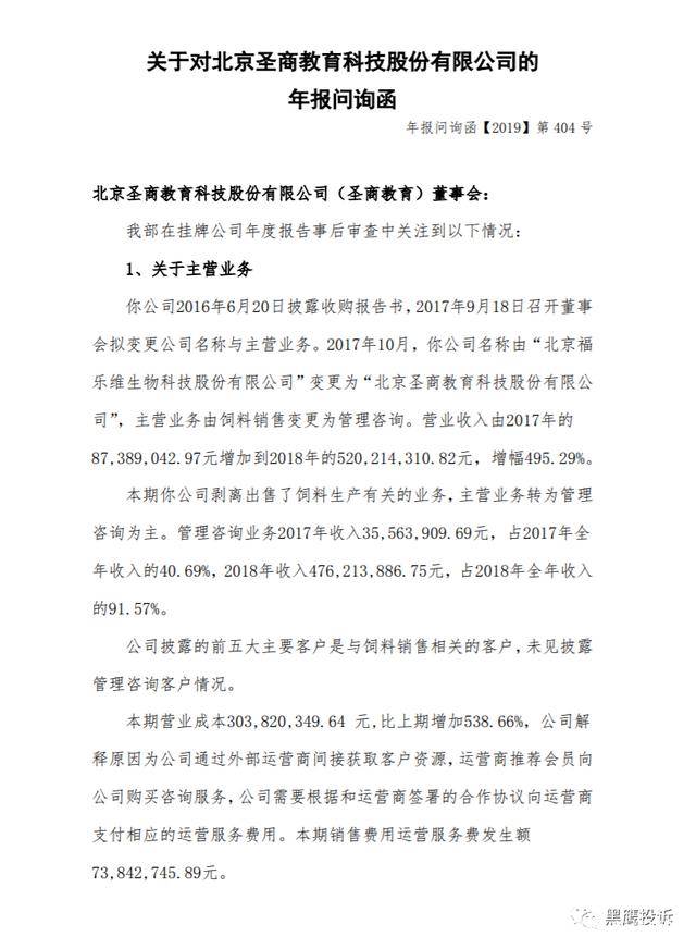
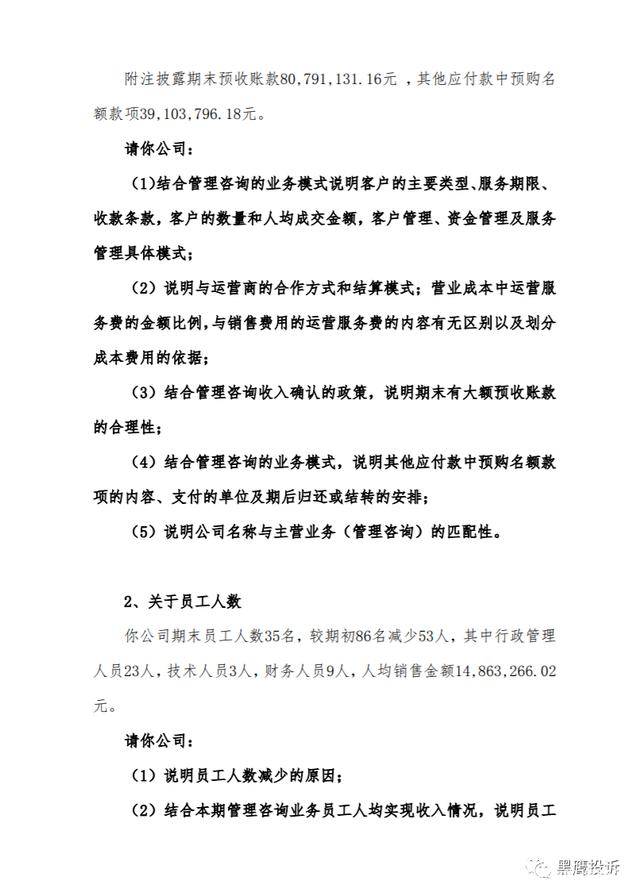
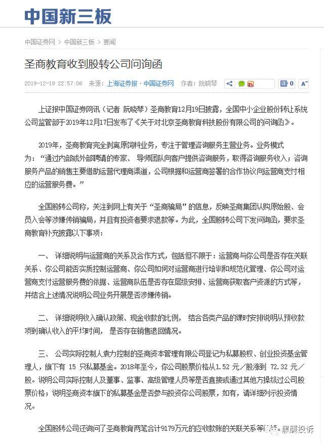
2020年6月19日全国股转系统的《关于对北京圣商教育科技股份有限公司的年报问询函》中又提到,圣商教育在年报中披露公司前五大客户全部为“运营商”性质,要求圣商教育“说明公司和合作运营商的业务开展方式,以及是否存在网传‘圣商教育在业务开展过程中涉嫌传销行为’”。



2019年12月,全国股转公司称,关注到网上有关于“圣商骗局”的信息,反映圣商集团认购原始股、会员入会等涉嫌传销骗局,要求圣商教育补充披露详细说明与运营商的关系及合作方式,并结合上述情况说明公司业务开展是否涉嫌传销。详细说明收入确认政策、现金收款的比例。

据黑猫投诉显示,去年有网友投诉圣商教育公司不予退款(金额为5.9万元),虚假宣传。


更值得注意的是,圣商教育不仅雇佣水军投诉各种对于自身不利的消息外,还为了自证清白,发文秀秀自身强大的“实力”。比如标题为《【观察】某些自媒体散播圣商教育“足不出户月入10万”为哪般。》,文中提到,人民政协网,新华网,中国网等多家媒体分别报道了圣商教育的文章,文章中肯定了圣商教育在中国中小企业知识培训服务的重要性……

那么,一边喊打自媒体造谣圣商教育的同时,还时不时的为自证清白,彰显自身实力,而对于消费者的投诉却置若罔闻,悠悠众口并不是靠一方面就能洗白的,希望圣商教育且行且珍惜。












