墨尊生物乌发乳并不具备生发功效 七级代理如何解读?
随着“颜值经济”时代的到来,开始追求生活质量的消费者日趋增多,在形象管理这一方面,不少消费者都开始注重起了头发的养护,也开始对洗护产品提出了新需求。近年来,我国洗护发市场的规模也随之不断扩大,从2016年的416亿,增长到了2019年的546.5亿,并在2020年达到563.5亿。在此背景下,入局其中的品牌、平台与产品也与日俱增,比如近来备受争议的“同仁堂乌发乳”。
那么“同仁堂乌发乳”到底有着怎样的背景?同仁堂、乐家老铺、广东乌发研究院、金栢丽、湖南墨尊这几家公司和单位之间又存在着怎样的关联?“国妆特字”的柏诗春天防脱育发洗发水是否具有“生发”功效?参与者能通过这个项目赚取到哪些收益?“国药育发液”和“国药防脱育发洗发水”也跟“同仁堂乌发乳”推行的奖金制度类似吗?

平台背景,关联几何
据悉,湖南墨尊生物科技有限公司为“同仁堂乌发乳”等产品的经营主体,该公司成立于2021年12月31日,法定代表人和独资股东都是熊爱娥,监事为熊磊,注册资本200万元,认缴出资日期在2051年。
而说到同仁堂乌发乳这款产品的生产背景以及经营现状,自然就要牵扯出不少相关的企业和单位,为了帮助更多人能够捋清多家企业在其中扮演着怎样的角色,推广人员阿芳(化名)对此有过清晰的总结:“广东乌发研究院是研发公司,同仁堂是授权方,乐家老铺是同仁堂的子公司,乌发乳属乐家老铺出品,广州市金栢丽保健品有限公司是生产公司,湖南墨尊是销售公司。产品是在2021年10月正式上市的。”
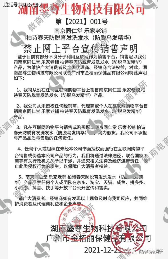
根据官方发布的《禁止网上平台宣传销售声明》显示,同仁堂乌发乳在正式上市后不久就被明令禁止在互联网购物平台上进行销售。

眼下,有资格销售相关产品的只有获得授权的代理商。

话虽如此,但调查发现,当时间来到2022年4月下旬,在某电商平台上,正在销售相关产品的店铺仍然是屡见不鲜。

生发作用?并不可信
同仁堂乌发乳这款产品的全称为“柏诗春天防脱育发洗发水”,备案编号为国妆特字G20110208,产品类别为育发类,属于国产特殊用途化妆品。但在推广人员提供的宣传材料当中,含有“生发”字样的广告语却屡有出现。

那么育发类化妆品就可以公开宣传“生发”吗?答案是否定的。2019年12月,国家药品监督管理局在官网发表了题为《识别化妆品违法宣称和虚假宣传》的文章。在文章中,国家药品监督管理局特别强调,化妆品宣传中禁止使用医疗术语、明示或暗示医疗作用和效果的词语,其中就包含了生发一词。换言之,任何与头发相关的护发品和洗发品,只要是化妆品范畴,即使是特殊化妆品,也同样禁止使用生发表述,无论是包装盒上、广告上,还是线下口头宣传。因而,对于具有夸大效果、明示或暗示具有医疗作用、颇具煽动性的宣传用语,消费者应理性对待。根据《化妆品标识管理规定》《化妆品命名规定》《化妆品命名指南》等文件要求,化妆品宣称用语禁止使用虚假性词意,如不得超范围宣称产品用途的用语,如特殊用途化妆品宣称不得超出《化妆品卫生监督条例》及其实施细则规定的特殊用途化妆品含义的解释。
就在2022年年初,就有不法商家因为将特殊用途化妆品包装出了“生发”作用,而被当地监管部门罚款10万元。按照广告法规定,发布虚假广告欺骗和误导消费者,使其合法权益受到损害的,广告主应负担民事责任。广告经营者、广告发布者明知或应知广告虚假仍设计、制作、发布的,应依法承担连带责任。

根部养黑?案例不断
除了生发作用,在推广人员提供的宣传图片当中,这款产品还被指出不仅可以“根本解决白发问题”,更能在3到7天改变白发,坚持3到6个月,可以从根部长出黑发。

无独有偶,另有宣传材料也明确提出了所谓的“激活毛囊,根部养黑”等广告语,而对此,中国科学技术协会早就有过科普:“每根头发都有其相应的毛囊,每个毛囊中的黑色素会作用于这个毛囊产生的头发,即使你把这根白头发拔掉了,毛囊还在,再长出来可能还是白头发。需要强调的是,目前为止治疗白头发还没有确切的方法,也没有专门治疗白发的特效药物。千万不要病急乱投医、跟着广告走,听信网络上所说的治疗脱发的特效药。”

然而,为了让消费者相信该产品具有上述功效,各种案例在网上也是铺天盖地。


显而易见,这些案例的出现,还将涉及使用他人名义保证或以暗示方法使人误解其效用的行为。有业内人士指出,任何产品的广告都应当真实、合法,不得使用他人名义保证或者暗示产品功效误导消费者。凡是有明示或者暗示具有医疗作用的,夸大功能、虚假宣传或者其他容易给消费者造成误解的,违反相关法律法规的内容,或涉嫌虚假宣传。
另外值得一提的是,在不久前,也曾有网友在药品价格315网上咨询过这款产品的功效,对此,该网特别指出:该产品的类别虽然是育发类,不过括号里面却有明确提示“国家药品监督管理局未组织对该产品所称功效进行审核,也不对产品所称功效的认可”。

调查发现,同仁堂乌发乳的实际生产方广州市金栢丽保健品有限公司在近年来多次在抽查中被广州市市场监督管理局、广州市白云区市场监督管理局发现问题并责令改正。

(图片来源:企查查)
国药背书?早有《声明》
目前,墨尊生物正在销售的产品共有三款,除了同仁堂乌发乳外,还有“国药育发液”和“国药防脱育发洗发水”,这三款产品合称为“墨尊三宝”。而除了乌发乳之外的其他产品,也同样免不了被包装出“生发”的作用。

类似的宣传不胜枚举。

当然,这两款产品也属于化妆品,并非药品,宣传“生发”自然也涉嫌虚假宣传。此外,在产品包装上,我们还看到了“国药集团天目湖”的标识,那么这意味着上述两款产品都有国药集团为其背书吗?调查发现,早在2021年5月,国药集团就发布了《关于未授权“国药集团天目湖药业有限公司”使用注册商标的声明》,《声明》指出:中国医药集团有限公司未授权“国药集团天目湖药业有限公司”使用其注册商标,且未授权天目湖公司以“中国医药集团有限公司”、“中国医药集团”、“国药集团”的名义进行任何形式的宣传、投资或合作。
然而,时至今日,在一些宣传“国药育发液”的公众号所发布的文章当中,网友们依然可以看到天目湖公司正在以国药集团的名义进行自我标榜。

七级代理,团队奖励
接下来,我们再来关注一下墨尊生物推行的奖金制度该如何解读。据推广人员阿芳提供的资料显示,墨尊生物将代理商的代理级别从低到高分为特约、白银、黄金、钻石、总代、官方和股东共计七个级别。
我们以同仁堂乌发乳为例,该产品的全国统一零售价为298元/瓶,会员价是622元/3瓶,特约门槛是1430元,需拿货10瓶,拿货价为143元;白银门槛是3780元,需拿货30瓶(1箱),拿货价为126元;黄金门槛是9990元,需拿货3箱,拿货价为111元;钻石门槛是14850元,需拿货5箱,拿货价为99元;总代门槛是21120元,需拿货8箱,拿货价为88元;官方门槛是32760元,需拿货14箱,拿货价为78元。
墨尊生物代理商的升级方式除了直接报单外,还可以通过推荐他人加入的方式达成,总代直推3个总代升级为官方;官方往上还有个级别叫股东,官方直推5个官方,同时团队累计发展出了10个官方,此时官方将升级为股东,股东可以享受全国业绩4元/瓶的平均分红,按月与团队奖励一起发放;而官方直推官方还有平级奖励,即30瓶乌发乳或者2168元现金。
上文中,我们提到了股东有团队奖励可拿,事实上,只要是代理级别在钻石以上,就可以拿到团队奖励,团队奖励按月结算,每月6号发放上个月的奖励。累计10箱,奖励3元/瓶;累计20箱,奖励5元/瓶;累计35箱,奖励8元/瓶;累计70箱,奖励11元/瓶……累计6800箱,奖励19元/瓶。
同仁堂乌发乳模式:

国药育发液模式:

国药防脱育发洗发水模式:

关于如何报单等问题,推广人员阿芳表示,报单就是交钱给上级代理,直接从代理手里走货,只有到了官方这一级别,才会和公司对接。也就是说,截至目前,墨尊生物没有APP、小程序,也没有需要用户注册的会员后台系统。至于其中的原因,有经销商透露称,可能是出于“逃税”的考虑。
有公开数据显示,近年来,城镇居民的个人头部护理支出每年都在快速地增加,增幅高达30%。因此,有业内人士指出:“即便是在疫情影响下,所有的产业都陷入了低迷的状态,但致力于头发护理、养发护发、白转黑、脱发问题的养发馆,却依旧是热闹非凡”。但与此同时,近年来,在国内的养发护发行业当中所存在的一些乱象,也同样需要消费者们的警惕与监管部门的重视。
至于墨尊生物在今后会如何发展?围绕着相关产品出现的虚假宣传问题,能否得到经营方的重视与整改?对此,微商电商调研将继续保持关注。












