惠德晟被曝光之后依旧高调与直销企业古宇航人“合作”
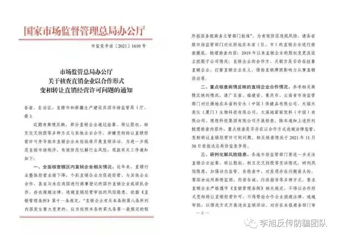
2021年10月,国家市场监督管理局办公厅发布《关于核查直销企业以合作形式变相转让直销经营许可问题的通知》(简称“《通知》”)。《通知》中指出,部分直销企业通过挂靠、转让股权、相互交叉持股等多种方式与其他企业合作,涉嫌变相转让直销经营许可并导致非直销企业未经批准开展直销活动。
为进一步规范直销市场,要求各省级市场监督管理部门对注册地在本省(市、区)的直销企业予以核查。该《通知》还要求,直销企业要严格遵守《直销管理条例》相关规定,不得以合作形式变相转让直销经营许可,不得帮助合作企业规避法律、逃避审批,以借壳方式开展违法直销活动。对存在未报商务部门审批擅自进行股权变更行为的,应当依据《直销管理条例》第四十一条规定予立案查处。

2022年4月,河南省南阳市市场监管局开展打击传销规范直销普法专题座谈会,重点提到将重点关注直销企业涉传、虚假宣传问题,严守企业崩盘、传销团队渗透挂靠等四条底线。
李旭表示:一般这种挂靠直销企业的团队都会把直销牌照作为宣传点,宣扬自己的合规、合法性,但实际上其本身制度和产品宣传都踩在法律的红线上。而一旦出现问题,被挂靠的企业就会以“仅存在售卖关系、不存在企业行为”的说法回应大众,这些团队则会消失或转至另一家直销企业挂靠。

严管之下,依旧顶风作案?
2022年5月,李旭反传防骗团队接到网友的反馈,其家人加入一个名为“惠德晟”的私护品牌新零售平台,某经销商宣称该平台的产品可以助人怀孕、使HPV高危病人阳转阴等一系列神奇效果。在我们调查之后,将该平台涉嫌虚假宣传、模式涉嫌传销一事进行了曝光。(文章详情点击链接:消字号却宣传能解决妇科疾病?惠德晟“半边天”私护品牌被网友质疑虚假宣传、涉嫌传销)
在我们文章发布之后一个月,反馈问题的网友表示,该平台为追求“合法”,现挂靠某拿牌直销企业进行推广宣传,这又是怎么一回事呢?
上篇文章中我们提到,惠德晟主要产品名为“半边天抑菌液胶囊”。不少代理商在介绍该产品时,都会有意无意、直指或者映射宣传该产品具有治疗疾病的作用。如称半边天抑菌凝胶囊可以调理月经不调、痛经宫寒、子宫肌瘤、盆腔积液、宫颈糜烂、腰疼、乳腺三类等女性亚健康困扰。
而事实上,半边天抑菌液胶囊并非药品也非保健品,其备案只是《消毒产品生产企业卫生许可证》证号。根据《广告法》第十七条规定:除医疗、药品、医疗器械广告外,禁止其他任何广告涉及疾病治疗功能,并不得使用医疗用语或者易使推销的商品与药品、医疗器械相混淆的用语。
李旭反传防骗团队曾致电半边天公司,得到回复“半边天抑菌液胶囊”确实为他们的产品,但因为公司没有生产设备所以委托其他公司生产的。其产品外包装上显示生产企业为江西百全实业有限公司,经销商为广州惠德晟生物科技有限公司。值得注意的是,其宣传中提到的专利号归属厦门辰海生物科技有限公司,法律状态为申请。惠德晟在官方平台上依旧将该专利信息作为重点宣传明显不合规。
(注:专利的法律状态分为:申请——受理——初审合格——实审——公布——审查意见——授权——下证)

△中国专利信息查询网站显示为案件状态为:驳回等复审请求
半边天在其中,应该就是一个品牌授权的关系,这是现如今很多知名品牌都在尝试的路,不过这种品牌授权对企业品牌的可靠度、可信度可能会带来冲击,产品的质量、效果、安全性等较难得到控制,更别说其虚假宣传和运作模式。
为了更加寻求平台的“合法性”,惠德晟出贴牌“半边天”之外,选择了“挂靠”直企内蒙古宇航人高技术产业有限责任公司。

据网友安先生透露,2022年6月11日,宇航人晟师系统启动盛典在广州某酒店举行。其邀请函中提到,宇航人集团四全球第一家,也是规模最大的沙棘全产业链企业,获得全国五大少数民族自治区第一张也是唯一一张直销经营许可证。

安先生表示,自己也在网上查了一些相关资料,发现这种所谓挂靠根本不合法。他们扯着直销公司这个大皮,忽悠人更张狂了。安先生家很多亲戚、朋友都被洗脑了。

△李旭反传防骗团队与安先生聊天截图
模式涉传,合作之路能走多远?
安先生还提到,挂靠宇航人之后,其奖金制度依旧没有改变,个人需购买一定数量产品,才能获得代理资格。代理分为金卡、银卡、零售商等层级,成为代理后发展其他代理,可以获得奖励。此举根据《禁止传销条例》的相关规定已经涉嫌传销。
惠德晟半边天奖金模式
一:消费1300元,两盒产品公司送银卡VIP会员
1,消费者终身享受复购8折,1040元2盒产品
2,分享直推奖励20%
例:1300x20%=260元
二:5200元8盒产品一个疗程,是送金卡VIP会员
1丶消者终身享受复购6折,780元2盒产品
2丶分享直推奖励30%
例推广5200×30%=1560元
三,服务奖直推三个VIP,例如ABC,可以享受ABC收入的20%
四、零售商,团队累积15万,公司奖励5%
例:1300×5%=65元。5200×5%=260元
五、批发商培养三个部门15万零售商,总业绩100万公司奖励10%
例如:1300x10%=130元
5200x10%=520元
六、代理商培养三个部门批发商,总业绩500万奖励15%
例如丶1300×15%=195元
5200×15%=780元
迖到2+1的条件,一个部门有2个批发商,另外一个部门1个批发商,晋级代理商
七 平级津贴下级收入50%,相当于伙伴收入无限级
八 合伙人培养2个合格的代理商总业绩1000万,享受全球分红2%
1300×2%=26元
5200×2%=104元
李旭表示,网络传销(包括打着微商、社交电商、直销、新零售名义)的本质不是单纯的卖产品,而是赚人头费。他们会鼓励代理人员大量拿货升级,级别越高奖励越多,会根据你拿货的数量获得相应的等级名称及奖励。
曾有挂靠团队因涉传被罚?
2020年11月,中国裁判文书网发布了一则行政裁定书,显示宇航人广和百草事业部因涉嫌传销被呼和浩特市市场监督管理局予以行政处罚。

案件显示,呼和浩特市市场监督管理局查明王某利用“马来西亚SNE国际控股”的奖金制度,后改为“宇航人广和百草事业部”奖金制度直接或间接发展了李某等21人,层级是无限发展。截止查获之日,共吸纳传销人员资金308.79万元,王某供述利润率是10%,故非法获利30.88万元。
调查发现,王某要求会员认购的产品价格定价畸高,严重偏离产品本身价值,且所涉产品并非药品只是普通的保健品和食品,甚是有人直接承认并不是为了购买产品,而是为了获取高额奖金。因此,本案中的产品只是王某为实施传销行为所借用的道具和幌子,参与人向王某交纳8760元认购10盒产品后,获得入门资格成为会员,就可以加入或发展其他人员加入。“认购产品费用”就是“入门费”,属于典型的骗取入门费式的传销行为。
其次,王某设置的运作模式和奖金制度都需要被发展的人员不断发展其他人员加入才能快速晋级和获取奖金,并且对发展的人员以其直接或者间接发展的人员数量为依据计算和发放奖金。经查属于典型的“拉人头”式传销行为。
据知情人士介绍,“宇航人广和百草事业部”和宇航人之间就属于“挂靠”关系。
那么德惠晟在挂靠宇航人之后,这条合作之路又能走多远呢?李旭反传防骗团队将持续关注。












