苏州微拍文化交易公司及个人因涉嫌传销被冻结1亿元
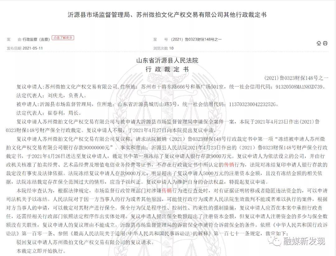
近日,中国裁判文书网公布一则题为《沂源县市场监督管理局、苏州微拍文化产权交易有限公司其他行政裁定书》(以下简称:《行政裁定书》)。

涉嫌传销被冻结1.05亿元
据《行政裁定书》显示,申请人沂源县市场监督管理局在查处被申请人苏州微拍文化产权交易有限公司、周志祥、赵金凤、肖春涉嫌组织策划传销一案中,为防止被申请人转移或者隐匿违法资金,申请人沂源县市场监督管理局于2021年4月22日向本院提出申请,要求冻结被申请人苏州微拍文化产权交易有限公司银行存款90000000元、要求冻结被申请人周志祥银行存款5000000元、要求冻结被申请人赵金凤银行存款5000000元、要求冻结被申请人肖春银行存款5000000元。
经审查,本院认为申请人的申请符合法律规定。依照国务院《禁止传销条例》第十四条第一款第八项、《中华人民共和国行政诉讼法》第一百零一条、最高人民法院《关于适用<中华人民共和国行政诉讼法>若干问题的解释》第七十六条、第一百五十九条、参照《中华人民共和国民事诉讼法》第一百零一条之规定,裁定如下:
一、冻结被申请人苏州微拍文化产权交易有限公司银行存款90000000元。
二、冻结被申请人周志祥银行存款5000000元。
三、冻结被申请人赵金凤银行存款5000000元。
四、冻结被申请人肖春银行存款5000000元。
案件申请保全费5000元,由申请人沂源县市场监督管理局负担。
本裁定立即开始执行。如不服本裁定,可以自收到裁定书之日起五日内向本院申请复议一次。复议期间不停止裁定的执行。

据天眼查APP显示,苏州微拍文化产权交易有限公司成立于2017年1月3日,实缴资本为5000万元,刘庆光担任法人、执行董事,持股51%。
奖金制度涉嫌传销

融媒新发现注意到,该公司采用“一壶九鼎”模式奖金制度。据悉,苏州微拍文化产权交易有限公司称的“一壶九鼎”的发行总量是90万票,假设投资人买了200票,200块钱一票,每人限购不超过200票,那么此时的市值就是4万元,如果价格涨到300元一票,市值就变成了6万。如果价格涨到了400块钱一票,市值就是8万块钱,涨价的过程被称作填权。
一旦价格触发400元的单票价格,这个票值就会回落至200元进行除权。除权也叫做市值减半,票数翻倍。买了200票,当价格回落到200元,也就是除权的时候,平台会再送出200票,此时投资人拥有了400票。每一轮除权之后,票数都会翻倍。

此外,还有填权和除权。所谓的填权,就是200元的价位涨到400元,过程叫做填权。票数不变,价值翻倍;所谓的除权,就是到达400元以后,回落到200元,价值减半,票数翻倍,投资人手里的票数变成了400票。一个“填权、除权”周期被称为“一轮”。一轮时间,从60到90天不等,按照“灵总”的说法,一壶九鼎预计做7轮上市,目前进行了四轮,每轮固定涨幅为200%,所谓“7轮上市开盘价”预计是12800元,最高一票限价50万元。
资产一和资产二。当一轮过后,投资人得到的400票就分成了资产一和资产二。200张原始票为资产一,这个票在一级半市场整体是锁仓的,是不能够交易的,类似于股票。在二级市场上市的时候,可以在二级市场按照规则变现。但在上市之前,它在一级半市场还有一个功能,就是它能像一只老母鸡一样,在一级半市场每次除权的时候,会给投资人下蛋。
换言之,资产一会产生资产二,而资产二跟资产一最大的区别就是他不能上二级市场交易,他在一级半市场必须交易,做个比喻,资产二相当于鸡蛋,可以卖,也可以用来“复投”,即转存。


但事实上,资产二不是什么时候都能够卖的,200元涨到400元的填权过程之中,每涨价1元,释放两百分之一票。要想更快地卖出去,可将自己的资产二卖给客户,客户买入,投资人的资产二就成为了客户的资产一,客户的下一轮,资产一也会变成资产二。“鸡生蛋、蛋生鸡”,如此往复。投资人的资产二成为客户的资产一的过程,即“股权的协议转让”。如果找不到客户呢?按照规则,可以选择“挂单”。由中介机构选择收购,价格必须按照50%的价格来卖。比如当票值涨到300元的时候,投资人想卖掉,价格则必须按照150元算,另外还得交10%的管理费,相当于价格的45%,而且挂牌并不保证一定能卖出去。如果找不到客户,还不愿半价处理,那么填权除权的流程将走向终点,手中攥着资产一和资产二的投资人也将走向二级市场。
二、静态挂单收益:
静态挂单收益:6个月收益150%,比如4万元,也就是拿到4万元×1.5=6万。注意:a.第一次除权后,每天可在后台挂单卖票提现;b.本金依然在(像老母鸡一样生蛋),到二级市场兑现。
“如果是挂单结合推广市场,点对点交易,那么这支票一共可以获得33万的收益。如果不挂单卖票,而是完全的推广市场(点对点交易),那么这支票一共可以获得60万元收益。”据知情人透露:“买了1票一个月之后,就会翻倍成2票,以此类推,4、8、16、32……到第七轮的时候,就倍增翻成了64倍,200元就变成了12800元,卖掉的话,就挣12800元,不卖掉的话,进入二级市场,挣50万。实际上,二级市场更像是一个竞拍市场,如果没有人参与竞拍,结局就只有‘交割实物’,即花钱‘买’艺术品。”
三、推荐奖励和团队利润:
散户/经纪人(20票-200票):推荐利润15%。举例:经纪人当自己手上的票卖完后,还可以推荐卖票,多推多赚。
经纪公司(购票1000票以上):团队利润5%。举例:会员100票价值2万元,挂单本人获得50%即1万元,所属分公司获得30%即6000元,推荐人获得15%即3000元,工作室获得5%即1000元。
服务中心(购买票方3000票以上):团队利润30%-35%(收票权利)和交易手续费4‰(一级半、二级市场均有)。一是团队利润30%-35%,收票权利和交易手续费4‰(一级半、二级市场均有)。
“比如小张除权后得到100票,价值2万元,挂单卖票获得收益50%即1万元,小王自己的票卖完了,通过分公司将小张的票卖出,获得收益15%即3000元,分公司将会获得30%-35%即6000-7000元。如果每天有10笔类似交易,一个月团队收益180-210万。二是交易手续费4%。”相关知情人透露:“每笔买卖,交易所都收取5‰手续费,返佣给分公司4‰,分公司旗下的所有会员都是被二维码锁定的,无论以后买卖交易所任何一支票,分公司都可获得手续费,因买卖交易是叠加的,分公司每月交易额过亿也是正常的。直接推荐奖励10%。你直推给我,我投4万元买票,你挣4000多元,间接推荐奖励5%。我再推荐给别人,你不认识他,你拿他5%,我找一百个、一千个,你就拿一千个5%。”
复议遭法院驳回

值得注意的是,苏州微拍文化产权交易有限公司对于冻结账户进行复议,据《沂源县市场监督管理局、苏州微拍文化产权交易有限公司其他行政裁定书》(2021)鲁0323财保148号之一显示,山东省沂源县人民法院经审查认为,根据法律规定,市场监督行政管理部门对涉嫌传销行为进行查处时,对有证据证明转移或者隐匿违法资金的,可以申请司法机关予以冻结。
人民法院对于因一方当事人的行为或者其他原因,可能使行政行为或者人民法院生效裁判不能或者难以执行的案件,根据对方当事人的申请,可以裁定对其财产进行保全。保全行为仅是程序性、控制性、约束性的强制措施,复议申请人应否在本案中承担行政责任,还需经相关行政部门依照法定程序作出实体处理。复议申请人提出保全数额超出了注册资本金额,但复议申请人注册资金的多少与保全数额没有关联性,复议申请人的复议理由不能成立。沂源县市场监督管理局的诉前保全申请符合诉前保全的条件。依照《中华人民共和国行政诉讼法》第一百零一条、参照《最高人民法院关于适用<中华人民共和国民事诉讼法>的解释》第一百七十一条规定,裁定如下:
驳回复议申请人苏州微拍文化产权交易有限公司的复议请求。
本裁定立即开始执行。












