“财智精英会”由“众邦控股”操盘:操盘团队被媒体披露
我们继续来说“财智精英会”的情况,今天我们根据其宣传的情况再深入剖析一下,从细节中证明其中的不合理性。说是不合理其实就是不符合逻辑,逻辑在认知之前,任何不符合逻辑的事物都应该在启动认知辨识之前放弃。
可能很多人反对小诺所说的,但是这就是常识。比如在“财智精英会”项目中,宣传者称年化收益可以达到20%,一般投资周期为半年,这样算可以拿到10%的收益,如果投资本金足够大,比如1000万,那半年也可以拿到20%的收益。那么我请问什么样的金融投资可以做到如此高的收益?给投资人的回报是20%,给推荐人的收益是4.5%,这加在一起的收益要达到24.5%。
公司也要赚钱啊,按照这个比例最少也要10%,我请问各位网友什么样的金融投资可以做到年化34.5%?这符合逻辑吗?还是那句话如果真的可以稳定做到年化20%,那直接找固定投资人投资即可,没必要面向公众集资啊!俗话说真正稳定、安全、高回报率的投资啥时候轮到老百姓了?不都是大资本,大财团控制着嘛?
另外宣传者说的四个投资中有外汇交易,这个就更加离谱了,小诺做外汇交易有十年之久,也算是职业交易员了,无论是EA交易,还是自主交易都不可能做到稳定盈利,外汇交易收益是最不稳定的金融交易之一。
自主交易一个月下来有可能翻仓,但下个月就有可能斩仓,能做到稳定月化5%的交易员都集中在国外的投资机构操盘呢!能帮你们这些韭菜操盘吗?EA交易是属于程序化交易,根据设定好的信号来自动买进交易,这种比较稳定,月化可以达到10%,但是行情一旦走单边,几个月盈利的钱在一天之内就有可能全赔回去,甚至本金都会损失不少。所以当小诺听宣传者说投资外汇的时候,真的觉得可笑至极!
所以你们说这符合逻辑吗?小诺说的逻辑在认知之前有错吗?
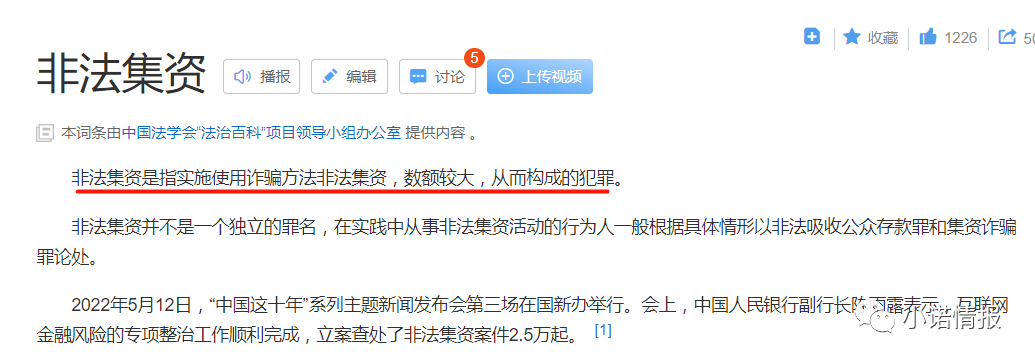
还有上篇文章小诺说了“财智精英会”深圳公司这么干已经属于涉嫌非法集资了,无论你是中介的身份,还是信息咨询的身份,都没有资格去面向大众集资。你如果想收取大众的资金并且承诺付息,那必须要有中国人民银行颁发的“金融业经营许可证”。请问财智精英会深圳公司有吗?
如果大家还不懂非法集资,那小诺就举例给大家说说,前几年比较流行的P2P理财都知道吧!全国各大电视台、网络视频平台宣传,可以说是铺天盖地的广告,这种明星站台宣传,可以说是家喻户晓!但是最终结局呢,全国6000家P2P理财平台被定性为“非法集资”。
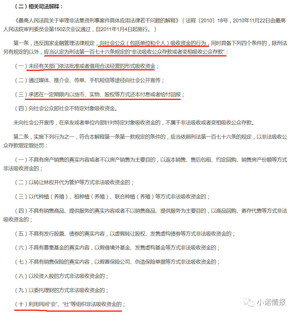
这其中有非常有名的“悟空理财、银谷财富、爱钱进”等等,这些正儿八经在电视台宣传的理财都是非法集资,更何况像财智精英会深圳公司这样在线下偷偷摸摸宣传的了。小诺不多说直接给你们搬法律条文,大家自己看!


接下来咱们再说说财智精英会项目的实际控制方,上篇文章小诺也说了这个财智精英会并不是李晓华创办的财智精英会,只是有人在幕后利用李晓华的名气做了一个盘子而已,这个实际运维公司就是“深圳市众邦投资控股集团有限公司”。该公司的实际控制人为杨某纯,此人也是本项目的操盘手。
实际上该项目也一直以“众邦控股”的名义做着宣传,推广人员告诉小诺“财智精英会(深圳)企业管理咨询有限公司”也是众邦旗下管理的公司。所以这个众邦就是这个盘子的实际运维方。






“众邦控股”曾用名为“天擎商业保理”,是在2020年6月28日改名为“众邦控股”的,并在同年8月更改了经营范围,原来是做商业保理的。原来很多P2P公司都有转型做商业保理,比如之前小诺曝光过的“牧融世家”就是这种情况。所以该公司一直做着融资的业务。至于之前融资的合不合法,从经营范围来看也没有金融类的许可,看来也是在玩着擦边球的游戏!下一步等小诺着重调查众邦的情况再单独发文章曝光!



下面我们再看看“财智精英会”宣传的PPT,把李晓华和各国前总统的合影,以及各种明星的照片都摆出来了。实际上这些背书与本项目没有任何关系,这些明星、前总统和投资人参与的也不是同一家“财智精英会”,大家一定要认清,北京公司才是李晓华控制的精英会,而投资人参与的是深圳的,实控人为杨某纯,与李晓华半毛钱关系都没有。
换句话说就是你的资金被收割了,公司跑路了,也没人家李晓华什么事。人家只是被请来上台讲几句话的“活背书”罢了,所以这些明星总统宣传狗屁用都没有!










下面再公开一组操盘团队和讲师团队的照片



关于财智精英会的情况,我们还会持续报道,希望能对广大网友有所警醒作用,避免上当受骗。












