从蜂巢互助到好车主互助:回首创始人涂志清的创业历程
据此前蚂蚁集团研究院发布的《网络互助行业白皮书》显示,2019年我国网络互助平台的实际参与人数为1.5亿人,预计2025年将达到4.5亿人,覆盖中国14亿人口的32%左右。在这样的背景下,各种各样的互助计划或互助保险相继出现,在车险互保这一细分领域当中,如“好车主互助”这样的平台,也在近期吸引来了不少有车一族的关注。
那么,好车主互助是一家怎样的平台?有着怎样的公司背景?参与者能从中赚取哪些利润?涂志清推出的蜂巢互助为何关闭?毁誉参半的“车险互助”行业现状又是怎样的?“团队发展到一定级别,就可以签订员工合同,拿到配送的原始期权”的说法又是从何而来?
蜂巢互助,前身关闭
据百度百科显示,好车主互助是一款针对车主用车养车的互帮互助app软件,让车主共同抵御车辆受损等风险,功能主要为好车主互助会员提供邀请好车主、互助报价、订单查询等相关功能。据推广人员介绍,好车主不是保险,类似于支付宝的相互宝,腾讯投资的水滴互助,区别是相互宝和水滴互助是对人,好车主对的是车。同理都是“共担风险,一人分担,人人省钱”。
经查,好车主互助这个项目的实际经营主体为北京百姓科服网络科技有限公司。经查,该公司曾用名有北京爱车家网络科技有限公司、北京百姓科服科技有限责任公司,成立于2019年2月15日,法定代表人涂志清,股东有涂志清(大股东)和唐锐猊。
据2019年度报告显示,该公司注册资本100万元,实缴0元。
该公司曾在2020年6月因通过登记的住所或者经营场所无法联系被北京市通州区市场监督管理局列入经营异常名录,两个月后方被移除。
值得一提的是,在过去一年多的时间里,该公司不但先后有了三个公司名称,连公司地址也曾变更了三次。
至于该项目的发展历程,据推广人员提供的资料显示,好车主互助初创于2019年3月,经过几个月与有关部门的沟通,于2019年6月在江苏启动,后又经为时2个月的产品打磨,8月进入山东,12月时,已进入北京、上海等5省2市,随后我国进入疫情期间,平台前期一直在低空飞行。
2020年4月28日,好车主会员量已汇聚一万会员,现在已进入十七个省,会员七万多,预计明年覆盖全国主要省市,公司第一阶段的目标:汇聚七千万至八千万好车主,第二阶段整合后车市场,第三阶段成为汽车领域的综合金融互联网企业。
据爱企查显示,算上北京百姓科服网络科技有限公司在内,涂志清名下共有10家公司,其中超过半数在目前都已经处于注销的经营状态。
关于涂志清,据资料介绍,此人英文名William TU,江西人,毕业于斯坦福商学院2008届的MBA,在麦肯锡做过咨询、有过宝洁从业经验、在今日资本做过投资。还曾经创办了一折店、优车诚品,并带领优车诚品从零开始创造了单店单月3千万业绩。3次创业,3次得到真格基金徐小平投资。
直到今天,有些人还认为好车主互助的前身是“蜂巢互助”。
起初,蜂巢互助在四年前成立时,当时的地点是北京东城区的蜂巢剧场,蜂巢互助故而得名。涂志清当时的说法是:“一只小蜜蜂是弱小的,一群小蜜蜂是强大的。我们就是要汇聚好车主,让互助更省钱”。彼时蜂巢公司的管理层对应的人选如下:蜂巢互助创始人兼CEO涂志清、COO王涛、CTO黄慧明,另外两个创始人为易秉翰、林琳。
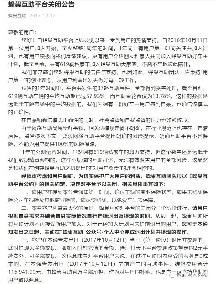
目前,与蜂巢互助有关的公司基本都已注销,而早在2017年10月,《蜂巢互助平台关闭公告》便出现在其官方公众号中。公告写明:1年的公测运营时间,虽然拥有619辆私家车的鼎力支持,但这个数字还是远低于我们数据精算预期的。
这样小规模的互助群体,无法有效覆盖用户的全部风险,这显然是和我们在创建蜂巢互助之初提出的“对用户负责”的理念相悖的。经慎重考虑和用户调研,为切实保护广大用户的利益,蜂巢互助团队根据《蜂巢互助平台公约》的相关约定,决定对平台予以关闭。
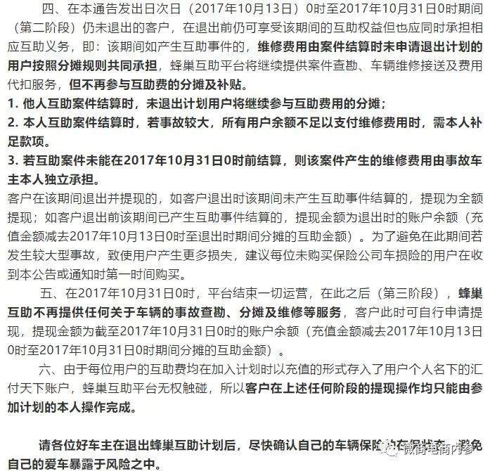
当月下旬,蜂巢互助公众号发布《提现流程出现异常解决办法》,《办法》指出:距蜂巢互助发布平台关闭通知公告已有1周时间,大部分平台用户均已顺利退出计划并完成提现。
截至2017年10月19日0时,平台绝大多数会员均已退出,尚未退出计划用户已难以提供实质性的相互保障,建议尚未退出计划用户尽快退出计划,并检查当前爱车的商业险投保状态,未投保商业车险的车主尽快前往保险公司投保车损险及其他商业险,以免造成经济损失。
蜂巢互助将于2017年10月31日0时起停止一切运营,在此之前仍未退出的客户,在退出前仍可享受该期间的互助权益但也应同时承担相应互助义务。
回首过往,我们发现蜂巢互助试运营期在2017年7月31日结束,8月1日进入正式运营阶段,自此,蜂巢互助依照公约将从新会员缴纳的及老用户续期的互助费用中收取20%的管理费(个人账户=互助费-管理费=个人互助金余额+公共互助金余额,如果获取的互助计划报价为1000元,加入互助计划缴纳1000元,其中800元做为互助金放在互助账户里,200元做为管理费)管理费用于互助平台系统维护等一系列的运营费用。
然而,在进入正式运营阶段仅仅两个月后,这家平台就迅速地宣布关闭,着实有些令人感到惊讶。
蜂巢互助平台关闭后过了很长一段时间,好车主互助才顺利完成“接棒”。
目前,在“App Store”上,好车主互助这款APP的评分仅有4.1分。
评分页面中,有用户直指该项目是传销机制。
行业现状,专家观点
事实上,在多年前,形形色色的车险或车损互助平台便早已存在,车险互助,顾名思义就是车险以互助的形式进行。
九行互助似乎是最早入局的一家平台,随后加入的蜂巢互助、好车主互助、同行互联等都获得了投资,但这些平台往往难以得到长久运营的保障,包括蜂巢互助在内的多家平台早早便处于停运的状态。而且车险互助也非常容易直接面临政策风险,推出过车险互助的夸克联盟,就曾不幸地遭到过保监会的点名。在那段时期,互助车险俨然成为了非法集资的代名词。
对于车损互助平台目前的经营现状,中国精算师协会创始会员徐昱琛在“蓝鲸财经”的一篇报道中指出,“首先,监管层面,监管部门对车险及相关保障业务的监管向来较为严格,没有保险业务经营资质的互助平台业务经营容易踩到监管红线;其次,从车主习惯来看,几乎每个车主都会购买交强险,接下来购买车损险的人也会较多,所以相关保险渗透率本身就较高,车损险市场相对较小;此外,相对于相互宝等大病互助,车损本身是比较高频的事故,也会造成成本较高的问题”。
“保观”的看法也无外其中:互助是在社会和商业保险保障不足,或者新生事物风险无法得到保障的情况下出现的,但是相较于商业保险,互助起步晚,风险的控制能力弱,资金能力尚有差距,并且在商业保险日益完善,效率逐渐变高的今天,互助能够走多远,将来是否会被商业保险完全替代,都是要打个问号的。在2016到2018年期间,市场上出现了大量的车险互助项目,但是这些项目从逻辑上来看还存在较多的硬伤,所以没有坚持下来并不会让人意外。
而对于一些推广人员将相互宝和好车主互助这种平台进行比较的说法,“保观”更是明确指出,将车险互助和相互宝做一个对比,从发生频率上来看,大病互助是一个明显的低频高额行为,而车险互助则是一个高频低额的行为,所以车险互助在服务的要求上要比大病互助更高。这二者看起来都有保险的特性,都是对未知的风险进行一定防范。
其实在本质上,车险互助和相互宝一类的互助是有区别的。大病互助的模式是通过互助的方式对增量的“患病人群”进行救助,并且起到用户教育的作用,将更多的人群引向商业保险,所以我们看到水滴筹的后面会有水滴保险商场,相互宝的背后有蚂蚁金服庞大的保险布局。
但是车险互助则是做存量的车险市场,它们希望用一种新的模式将用户从车险生态圈中吸引出来,所以这也是为什么保险公司能够欢迎大病众筹,却不欢迎车险互助。其次,正如相互宝并非保险一样,车险互助与真正的车险也有着非常大的区别。
相信相关的风险问题,涂志清一定是心中有数的,毕竟《蜂巢互助平台关闭公告》早就写清楚了监管部门给予他们的压力所在:由于网络互助尚属新鲜事物,相关法律规定尚不明确,在行业规范上也存在一定滞后性。监管多次下文,要求网络互助平台提出明确的风险提示,明确互助平台不是保险,不能为用户提供100%的风险保障。
另外,在资金托管方面,好车主互助平台声称车主互助金采用国内领先的第三方资金托管机构进行托管。互助金账户是车主在第三方支付平台上的个人账户,与互助平台账户完全独立,会员的互助金自始至终均会在会员自己的账户中。
平台无法直接触碰到车主的互助金,只有得到车主的授权,并且在互助事件发生并公示后,才会委托第三方资金托管平台扣除车主的分摊款项,且单次事件分摊金额上限为50元,在资金的分摊中能有效保障车主的资金安全。同时,会员根据情况可提前终止互助计划,终止后可自行提取余额,车主对自己的资金有足够的掌控力,因此资金是绝对安全的。
目前的车险互助都存在提前付费的资金池模式,其管理能力和合法性存在质疑”——这是“分子实验室”的观点,“也有一些车险互助通过将部分车险投保的佣金转移为互助金,一是存在给客户返还额外利益,二是互助金的后续使用如何监督,三是佣金降低,资金来源如何保持。
类车险互助的批量出现,也为车险行业和未来改革带来警示。必须加快车险多元改革和信息化建设步伐,特别是产品改革、定价改革的尝试。当所谓创新的违法、违规成本远远低于收益,试图以用户规模和监管底线博弈,尝试者就会此起彼伏,最终导致劣币驱逐良币,最终受损失的是消费者和行业。
在本篇报道中,我们简单地了解到了好车主互助的背景,以及车险互助行业的现状,在下篇报道中,我们将着重关注的是好车主互助的奖金制度,请继续关注。












