皇氏集团酸奶宣传“翻车”营收下滑:进军光伏收关注函
皇氏集团跨界进军光伏领域受到关注,此前子公司酸奶宣传“翻车”,2022年中期营收增速下滑,多次跨界失败的皇氏集团此次能否跨界成功?
10月13日,皇氏集团股份有限公司(以下简称:皇氏集团,002329.SZ)发布投资者关系活动记录表显示,其目前着手在安徽阜阳建设20GW Topcon电池生产厂,采用政府代建企业5年免租的方式,未来由项目公司逐步进行回购。跨界开展业务之时,皇氏集团旗下某款酸奶产品宣传语中表示“酸奶内的益生菌菌株采自百岁老人肠道”,引发热议。
值得关注的是,今年上半年皇氏集团实现营收13.19亿元,同比增长0.91%,相较去年同期28.88%的增速下滑明显,销售毛利率也逐年出现下滑。针对上述情况,发现网向皇氏集团公开邮箱发送采访函请求释疑,截至发稿前,皇氏集团并未给出合理解释。
酸奶宣传“翻车”,营收增速下滑
公开资料显示,皇氏集团成立于2001年5月,公司主营液态乳制品的生产、加工、销售以及与此产业关联的奶牛养殖、牧草种植业务,主要产品是以黑白花牛奶、水牛奶为主要原料的巴氏杀菌奶、水牛奶、特色果奶、酸奶等液态乳制品和乳饮料。
近期,有网友在社交平台发布的视频显示,一款名为巴马益生菌酸奶的产品包装配料表中有一段文字说明:“鼠李糖乳杆菌hsryfm1301是皇氏集团巴马益生菌科技有限公司等专利益生菌菌株,从巴马百岁老人肠道采集筛选,授权广西皇氏乳业有限公司使用。”
来源:微博截图
根据专利信息可以看到,鼠李糖乳杆菌hsryfm1301是采集自广西巴马长寿村中长寿人群及其家族人群样品,从样品中分离乳酸菌,通过研究筛选与综合比较等,将筛选出的菌株鉴定为鼠李糖乳杆菌,该菌株具有分解胆固醇及甘油三酯的功效。这款酸奶产品来自皇氏集团全资子公司广西皇氏乳业有限公司,目前已下架。
对此,皇氏集团在微博中称:近日,皇氏浓醇酸奶包装上关于巴马益生菌来源的描述引起热议,我们高度关注, 由于产品标签上文字内容摘录自巴马益生菌专利摘要,过于直白,使部分消费者感到不适,为此,皇氏乳业集团深表歉意!
添加在酸奶产品中的鼠李糖乳杆菌hsryfm1301经过著名益生菌公司微康生物代为扩培,严格生产,冷冻干燥为高活力酸奶发酵菌剂,非初代菌种直接使用,完全符合国家食品安全标准,可放心食用。皇氏乳业集团将虚心接纳社会各界建议,改进产品广告宣传。
来源:皇氏集团微博截图
营销翻车之时,皇氏集团的营收增速放缓。wind数据显示,2020年中期—2022年中期皇氏集团营收分别为10.14亿元、13.07亿元、13.19亿元,同比增速分别为3.09%、28.88%、0.91%;净利润分别为0.14亿元、0.29亿元、1.01亿元,同比增速分别为-63.68%、109.61%、249.87%。可以看出,今年上半年皇氏集团营收增速相较去年同期的28.88%下滑明显。
来源:wind
除此之外,皇氏集团销售毛利率也逐年下滑,wind数据显示,2020年中期—2022年中期皇氏集团销售毛利率分别为23.37%、21.89%、20.68%。对此,业内专业人士表示,虽然皇氏集团的净利润增长明显,但销售毛利率的下降也会给公司整体利润带来一定的影响。
来源:wind
跨界光伏领域收监管函
值得一提的是,皇氏集团拟跨界光伏领域,10月13日,皇氏集团发布的投资者关系活动记录表显示,其目前着手在安徽阜阳建设20GW Topcon电池生产厂,采用政府代建企业5年免租的方式,未来由项目公司逐步进行回购。目前项目已开工建设,预计将于2023年投产。
来源:皇氏集团公司公告
在跨界进入光伏领域之前皇氏集团曾频繁跨界,业务范围一度涵盖乳制品、影视娱乐、幼儿、互联网渠道、信息服务产业等。除了乳业子公司外其他公司表现不佳,2018年皇氏集团迎来业绩首亏,随后剥离盛世骄阳、御嘉影视等子公司,目前只剩下乳业和信息业务两大主业。
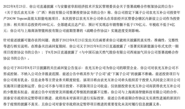
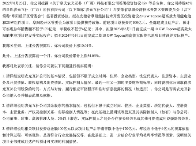
8月23日,皇氏集团发布公告称,其持股45%的皇氏农光互补(广西)科技有限公司(以下简称:皇氏农光互补公司)与安徽省阜阳经济技术开发区管理委员会签署《20GW Topcon超高效太阳能电池和2GW组件项目投资协议书》,以皇氏农光互补公司牵头在阜阳经开区管委会辖区内新设立公司作为投资主体。项目全部建成达产后,预计可实现年销售额不低于170亿元,年税收不低于4亿元。
来源:皇氏集团公司公告
值得注意的是,同一天皇氏集团收到深交所关注函,要求其说明皇氏农光互补公司及其余股东的基本情况;相关项目投资总金额100亿元以及项目达产后年销售额不低于170亿元,年税收不低于4亿元的测算依据和计算过程、可实现性、是否符合行业发展情况等;结合新能源行业发展、竞争对手、行政审批等情况,充分提示上述项目投资存在的风险,以及公司是否存在利用信息披露配合二级市场炒作的情形等。
来源:皇氏集团公司公告
随后的8月26日,皇氏集团发布与中石油西南油气田分公司关于签署战略合作协议的公告称,与中国石油天然气股份有限公司西南油气田分公司(简称“西南油气田公司”)签署合作协议,共同争取广西、云南、四川、贵州、湖南新能源指标(包括不限于),依托产业优势落实不低于1300MW集中式与分布式光伏发电项目。西南油气田公司负责新能源项目投资建设和运维管理,皇氏集团负责配套产业投资和分布式光伏项目投资协调工作。
对于这项合作,皇氏集团给出的理由是有效利用“农光互补”“牧光互补”降低公司乳制品加工厂、牧场建设成本及租金成本,推动公司“百亿级乳企”“奶水牛种源芯片”战略目标尽快达成。资金投入由西南油气田公司负责,皇氏集团不需投入项目资金。
来源:皇氏集团公司公告
8月26日,皇氏集团回复关注函称,公司出资皇氏农光互补公司的金额为4500万元,持股占比45%,为公司的联营企业,公司对皇氏农光互补不形成控制,不纳入公司合并报表范围。在该项目中不直接参与投资,没有资金流出,主要通过对皇氏农光互补公司的投资获得少数股东权益等。
8月30日深交所再次向皇氏集团下发监管函称:皇氏集团此前公告中对投资及回报模式等情况披露不完整;皇氏集团与上海商汤智能科技有限公司的合作,因泰安市政府决定暂停项目推进,前述公告将前期合作协议无实质性进展的原因归咎于疫情的披露不真实,且皇氏集团对泰安市政府决定暂停项目推进的重要变化未及时履行信息披露义务。
来源:皇氏集团公司公告
子公司酸奶“宣传”翻车,2022年中期营收增速出现了下滑。多次跨界失败的皇氏集团再次跨界光伏领域受到关注,此次跨界能否成功也值得关注。












