民生银行两分行接连被罚:罚款合计80万 两人被禁业5年
发布时间:2022-10-27 文章来源:央广网
据银保监会网站消息,近日,民生银行绍兴分行、哈尔滨分行接连收到银保监部门罚单,两家分行合计被罚款80万元,两名有关责任人被禁止从事银行业工作5年。

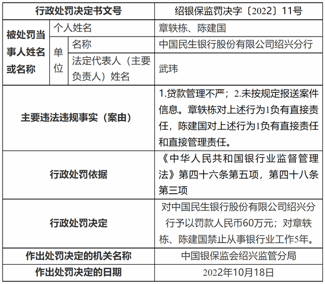
(截图自银保监会网站)
绍兴银保监分局的行政处罚信息公开表显示,民生银行绍兴分行存在两项违法违规:贷款管理不严;未按规定报送案件信息。有关责任人章轶栋对“贷款管理不严”行为负有直接责任,陈建国对“贷款管理不严”行为负有直接责任和直接管理责任。
依据《中华人民共和国银行业监督管理法》第四十六条第五项、第四十八条第三项,绍兴银保监分局对民生银行绍兴分行罚款60万元,对章轶栋、陈建国禁止从事银行业工作5年。

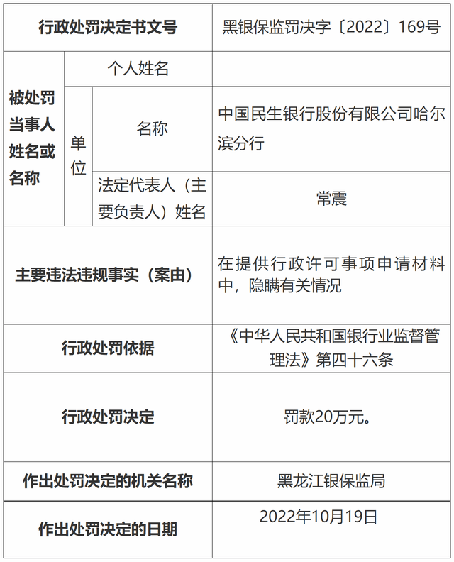
(截图自银保监会网站)
黑龙江银保监局的行政处罚信息公开表显示,民生银行哈尔滨分行在提供行政许可事项申请材料中隐瞒有关情况,依据《中华人民共和国银行业监督管理法》第四十六条,黑龙江银保监局对民生银行哈尔滨分行罚款20万元。
【声明:登载此文出于传递更多信息之目的,文章内容仅供参考,不构成投资建议。】












