承诺“不过包退”的中公教育:仍在拖欠多名学员培训费用
两场公考培训花费数万元,最终考试未“上岸”,培训机构承诺的退款却没有到位。近日,来自福建的多名学员向极目新闻记者讲述了自己的遭遇。
2021年至2022年,这些学员在中公教育报名参加了公务员考试培训,每人花费1万多元至4万多元不等。协议中约定,如果考试未通过,中公教育就退款。但如今,对方承诺退费的时间已过去,学员们依然没有得到退费的确切消息。
记者了解到,今年以来,全国已经有多地出现中公教育退费难的情况。福建当地中公教育工作人员称,“退费肯定能到账,但相关日期和进度会视学员的具体情况而定。”
承诺“公考未过退培训费”
2021年,因信任中公教育,华女士在该培训机构报名,备战国家公务员考试。
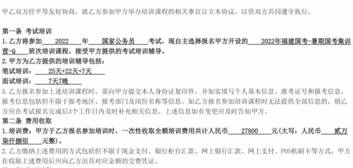
华女士与北京中公教育科技有限公司签订了一份培训服务协议书。协议书显示,她参与培训的项目为2022年度国家公务员考试笔试+面试协议班,一次性收取全额培训费用27800元。协议中约定,在满足协议约定的退费条件下,笔试未通过或者面试未通过,27800元学费均可全额退还。
2021年11月,华女士如期参加了国家公务员考试。等不及成绩揭晓,在当年12月,华女士又在中公教育报名了福建省公务员考试的培训班,缴费18400元。这一次协议中双方约定,若笔试没通过,就退还16600元;若笔试通过但面试没通过,全额退款。
遗憾的是,两场公务员考试,华女士均没有通过笔试。今年8月16日,华女士提交了退款资料,开始进入退款流程。

合同文本

按照协议,华女士可获得总退费44400元。不过,培训机构负责人却告知她国考的合同写错了,国考的培训费用27800元只能退15000元。
即使按这个数额来算,华女士也可获退费31600元。但直到10月25日,培训机构约定的考试后30-45个工作日的退款时间早已过,华女士依然没有收到一笔退款。
多名学员遭遇退费难
在华女士所在的维权群,人员数量有100余人。
群内,同样来自福州的林先生(化姓),也报了当地中公教育国考和省考的培训班,共缴了38000余元。“协议约定的是,两场考试只要有一场上了‘岸’就不退款,两场都没过的话就全额退款。”林先生记得,当时他在培训地点的柜台现场刷卡交钱。然而,参加两场考试后,林先生并没有“上岸”。
8月10日,林先生提交了退款申请,希望能按约定退款,不过两个多月过去,他一直没有收到相关款项。
“当时跟负责退费的人联系,他们说因为国考以及多省省考延期,需要退很多场考试的费用,资金流紧张,所以不能第一时间退钱。”林先生称,培训班的退款负责人告知其会在12月25日至30日之间退款。

聊天记录

另外,据林先生了解,其所在的维权群内的100余人中,不少人来自福州当地,也有很多来自其他地市的学员。维权群内,退费欠款多一点的学员超过4万元,少的也有1万多。
维权群内的谷女士(化姓)告诉记者,不少参加培训的都是学生,两三万元对他们来说并不是小数目,有的退费已经拖欠了三个月之久。如果不能按约定退还费用,对方不仅涉嫌违约,还会对很多学员生活造成影响。
培训机构涉多起教培官司
这么多培训费用到底能不能按约定退?
10月25日上午,极目新闻记者联系了中公教育在福建负责退费事务的一名工作人员。这位工作人员称,退费肯定都是能到账的,但是具体的日期和进度会根据不同学员的实际情况而定。该工作人员拒绝透露更多的情况。
福州市场监管局工作人员接受极目新闻记者采访时表示,建议投诉人第一时间拨打12315进行维权,无论是否立案,工作人员会及时作出回复并处理。
极目新闻记者多方了解发现,今年以来,在福建、湖南、黑龙江、安徽、辽宁等多个省份都出现了中公教育无法退费的情况,不少学员反映退费“一拖再拖”“遥遥无期”。
根据中公教育发布的2022年半年度财务报告,中公营业总收入22.27亿元,同比下降54.15%;净利润亏损8.91亿元,相比去年同期净亏损9716.25万元,同比扩大816.95%。
另据天眼查信息,北京中公教育科技有限公司注册资金9000万元,企业有法律诉讼243条,涉案总金额751万余元;开庭公告217条。法律诉讼中,教育培训合同纠纷有37条,数量排在案由统计第二位。

企业信息
10月25日,极目新闻记者多方联系中公教育,多部电话未能接通。
律师称协商不成可诉讼维权
对于学员的诉求,湖北易圣律师事务所合伙人律师袁三慧认为,如果学员主张合理,培训机构应当按照约定进行退费。
袁三慧称,本案系教育培训合同纠纷,双方已订立培训合同,合同约定笔试不过全额退款、面试不过全额退款等条款。不过,合同中也有一些限制退费条款,包括学员应按约定参加培训,未按约定参加培训、中途终止培训、弃考、考试作弊成绩被作废等情形不退费。
退费学员的主张是否合理,要结合合同条款来判断,如果学员存在符合退款规定前提条件、同时不存在限制退费条款情形的,培训机构无疑应当按照约定进行退费。如果退费学员自身存在限制退费条款规定情形,导致限制退费条款是否有效、是否应该退费、退费比例存在争议的,建议协商解决,协商不了的话可以提起诉讼。
袁三慧解释,关于限制退费条款的效力,要结合培训机构是否履行提示告知义务、条款本身是否公平合理来判断。对条款的理解发生争议的,应当作出不利于提供格式条款一方的解释。这类“不过退费”的培训合同有的暗藏玄机,包括很多限制条款,建议学员在报名时擦亮眼睛,仔细阅读合同内容并慎重选择。袁三慧也建议培训机构诚信宣传,诚信经营、信守合同。












