FINTOCH“分投趣”理财的背后 却是资金再分配的庞氏骗局
读者想必对“资金盘“已经不陌生了,它一般是指运用直销倍增原理,以滚动或静态的资金流通形式,拆东墙补西墙,用后加入会员的钱支付给前面会员的网络传销形式,本质还是金字塔式传销诈骗。
这不,网友王女士打电话来询问一个名叫“FINTOCH”(‘分投趣’)的借贷理财是否合法,为此我们进行了一翻了解。

“FINTOCH”自称是由DF技术公司开发,与摩根士丹利银行共同出资打造的一家DF FINTOCH 公司,是一个P2P区块链金融平台。

那么该项目是如何运营的呢?“FINTOCH”的用户在平台以借贷的方式进行理财。


平台的主体主要为借款方和贷款方。其中借款方主要针对短期借贷想在B圈抄底一个币种的机构和个人。只需要缴纳50%保证金,就能快速借到保证金2倍的资金。借款利息根据借款周期的长短设置,1天为2.5%,7天为2%,以先息后本的方式还款。
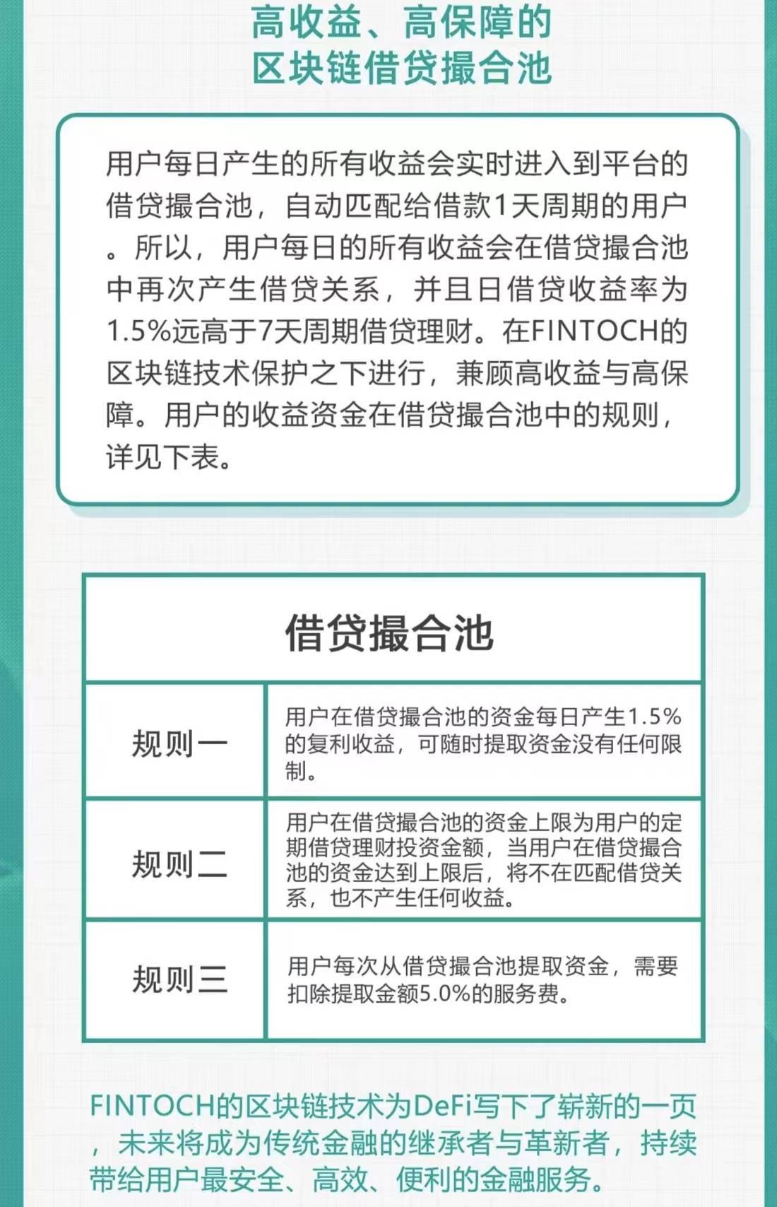
贷款人则以每天1%的利率获得利息,且每日的利息会自动进入借贷撮合池再次发生借贷关系,已达到利滚利的高额利润收益。具体规则如下图:

平台介绍,"FINTOCH“的借贷理财安全系数极高,借款后资金便会自动进入平台打造的多签名监管智能钱包,任何一方都不能把资金转移走,只能进入薄饼或者是其他去中心化交易所进行交易获利。

而当借款人购买的币种亏损达到30%-35%左右,系统又会自动平仓以保证贷款方的本金和利息不受损失。

听起来这个逻辑十分合理,且保证了借贷双方共同的利益。但是,事实真的如此么?
根据”FINTOCH“的介绍,平台用户的资金流程是按照下图方式进行的:


换句话说,各个用户充值的usdt会集中到平台的借款合约地址里,当合约地址募集的资金够了,该地址就完成平台说的“借款够了,进度为100%”,接下来用户也确实可以追踪钱到达薄饼交易所。到了规定时间,usdt又会从薄饼交易所回到原来的合约地址,合约地址的usdt就会进入到提款的撮合池,以便于用户提现。

但是,想要维持这样的逻辑,是需要借款人和放款人的人数相对平均的状态。但是,借款人也不是傻子,借来的资金只能去DEX交易所买B抄底,亏不到一半就会被强行平仓,平台如此操作,无非是给资金借贷方加了一个2倍杠杆,谁又会为了这两倍杠杆付出每日2%到2.5%的利息呢?

正因如此,据了解,该平台成立至今已将近5个月,因为投资期只有短暂的7天,更多的投资者在没有详细了解平台模式的情况下,愿意抱着试试看的心态进行投资,造成平台所有用户几乎全部都是投资者,根本没有借款人。如此一来,为了能够暂时保证放款人的收益,就需要大量新的资金来源,可钱从哪里来呢?
果不其然,我们看到了“FINTOCH”的推广邀请奖励机制。根据规则,直接邀请用户可获得该用户收益的15%,间接邀请可获得10%,具体方式如下图:

不仅如此,平台还建立了团队晋升管理机制,根据不同要求,分成五级,等级越高,所获收益越多,具体方式如下图:

根据《禁止传销条例》界定的传销三个特征:
第一是入门费,需要缴纳一定的费用或认购一定数量的产品才能获得入门资格。
第二是拉人头,发展下线形成上下线层级关系。
第三是团队计酬,通过直接或者间接发展的人员数量或销售业绩来给上线计酬或者返利。
该平台的运作模式已涉嫌传销。
当我们了解了该平台的运作模式,便可以清楚地发现,这根本不是一个借贷理财平台,而是一个单纯的利用资金再分配完成的“资金盘”。没有借款人支付保证金和借款利息,就只能靠着“拉人头”增加新的资金流入,这就是借新还旧的旁氏骗局,在我国庞氏骗局又称“拆东墙补西墙”或“空手套白狼”。
简言之就是利用新投资人的钱来向老投资者支付利息和短期回报,以制造赚钱的假象,进而骗取更多的投资。为了支付先加入投资者的高额回报,“庞氏骗局”必须不断地发展下线,通过利诱、劝说、亲情、人脉等方式吸引越来越多的投资者参与,从而形成“金字塔”式的投资者结构。
塔尖的少数知情者通过榨取塔底和塔中的大量参与者而谋利。如果“入”不敷“出”,导致资金链断裂或者平台关网跑路,后进场的投资人或者贪婪的复投者将血本无归。
不仅如此,根据资料显示,”FINTOCH“宣称的摩根士丹利也是查无此公司,只不过是项目方注册了一个带Morgan的公司名字而已,各种路展照片都被爆有P图之嫌。

目前,该平台以”天天请吃饭”等方式不断增加宣传力度,试图继续扩大投资者加入,但是,这样的方式,又能持续多久呢?


根据以往经验,与“FINTOCH“类似的资金盘寿命往往不过半年,稍长一些的也会在即将崩盘钱修改规则以“延长生命”。李旭反传防骗团队提醒大家,无论他们将背景“吹嘘”得多么厉害,在投资前都要先仔细了解项目的真实性和运作流程。
警惕一些平台、公司及个人假借“投资理财”名义,以高额返利为诱饵,通过保本、高收益、无风险、有担保等虚假宣传,诱骗广大群众签订协议、跟进投资,实施非法集资活动。事实上多数平台或个人不具备资质、无正当实体、收益与其承诺的回报不匹配、资金安全无保障,其运作模式违背价值规律,资金运转和高额返利难以长期维系,一旦资金链断裂,参与者将面临严重损失。
请勿相信所谓的低成本、高回报、零亏损,坚决做到高息诱饵不动心、个人信息不透露、涉及钱财不转账,才能用实际行动保护好您的“钱袋子”。












