达人店将出现在达赏短视频中 推广可获分红是否会步后尘
昨日,我们已经报道了有关达赏短视频创始人李伟的团队计酬传销案等违法行为,今天我们继续跟踪,深挖其达赏视频的的线索。
达人店将出现在达赏短视频中?推广可获分红的达赏是否会步达人店的后尘?

2022年1月,某报发布《要在共同富裕的道路上,顺势前行--专访雄岸集团董事长李伟》的文章,文中称:“实际上,去年(2021年9月份,我们已经完成旗下几家企业综合报表的盈利,10月份已经大幅盈利。”李伟透露,当2020年出现了市场反馈不如预期甚至亏损等情况,公司及时采取了降低运营成本等各种有效措施,也跟投资者做了良好沟通,实现了业务调整,熬过了寒冬,所以股东也对他们很有信心。
据同花顺财经2022年7月1日报道称,7月1日,港股雄岸科技发布2022财年年报。公司在2021年4月1日-2022年3月31日实现营业收入4470.26万新加坡元,同比下降9.05%,归属母公司净亏损98.25万新加坡元,同比止盈转亏,去年同期净利527.70万新加坡元,基本每股收益为-0.0009新加坡元。
同时,据《要在共同富裕的道路上,顺势前行--专访雄岸集团董事长李伟》一文中称:拿达人店来说,其交易规模虽较之前有所下滑,但总体上还是不错的,公司的计划是未来达人店将以小程序的方式出现在达赏APP中。
可见达赏短视频APP将与饱受争议的达人店将实现深度绑定。

据宣传称:在传统的短视频平台,如抖音、快手,大量网红主播通过付费广告推广自己的作品以获取更多粉丝关注,商家也需要在平台做广告以获取更多品牌曝光及商品订单,这些广告费都被平台收入囊中。
达赏短视频则把广告收益拿出来,奖励给达赏的普通用户。随着达赏平台用户量的增加,作为上市公司的市值也将水涨船高,所以不仅观看达赏短视频有收益,有效推广达赏平台也可以得到分红奖励。

那么达赏短视频是如何实现让用户看视频有收益、推广达赏平台得分红奖励的呢?

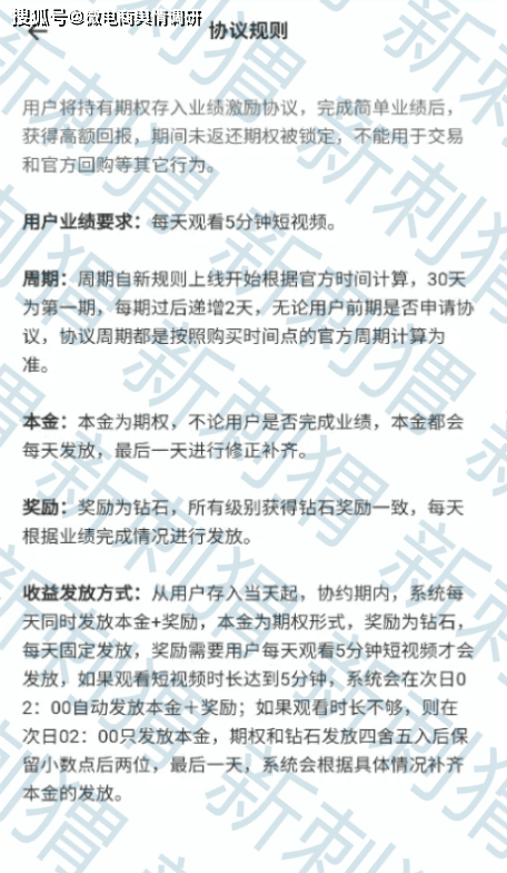
通过下载达赏短视频和祥鑫APP进行实名、填写邀请码等程序完成注册流程。在达赏短视频中观看视频,广告获得钻石,钻石可换成期权,分享好友也可拿期权,出售期权实现盈利的目的。







据悉,达赏短视频根据投资金额不同分为以下级别:
达人:缴纳399元,持续一年。期间完成指定任务可退还,升级经纪人后,也需完成任务才会退还399元。任务:邀请5名粉丝并通过看视频获得5000克拉钻石。
经纪人:缴纳6666元,成为永久经纪人。并获得其他相应优惠及奖励。
MCN:缴纳38888元,永久成为MCN。并获得其他相应优惠及奖励。
积分规则
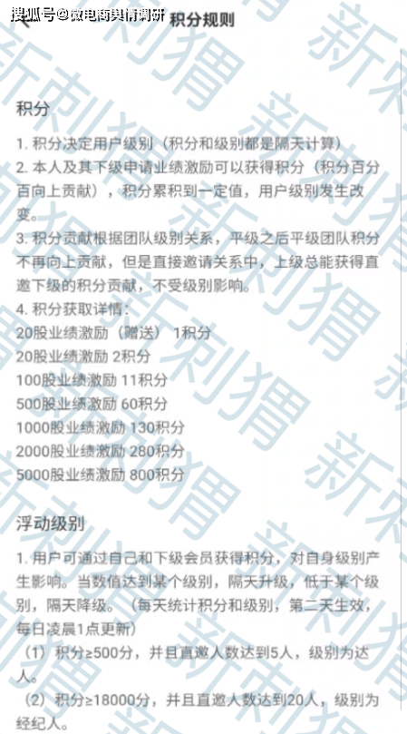
积分
1积分决定用户级别(积分和级别都是隔天计算)
2.本人及其下级申请业绩激励可以获得积分(积分百分百向上贡献),积分累积到一定值,用户级别发生改变。
3.积分贡献根据团队级别关系,平级之后平级团队积分不再向上贡献,但是直接邀请关系中,上级总能获得直邀下级的积分贡献,不受级别影响。
4.积分获取详情:20股业绩激励(赠送)1积分;20股业绩激励2积分;100股业绩激励11积分;500股业绩激励60积分;1000股业绩激励130积分;2000股业绩激励280积分;5000股业绩激励800积分。
浮动级别:1.用户可通过自己和下级会员获得积分,对自身级别产生影响。当数值达到某个级别,隔天升级,低于某个级别,隔天降级。(每天统计积分和级别,第二天生效,每日凌晨1点更新)
(1)积分500分,并且直邀人数达到5人,级别为达人。
(2)积分≥18000分,并且直邀人数达到20人,级别为经纪人。
另外,达赏发放的期权奖励,可通过翔鑫资本收购变现,在翔鑫APP可将钻石置换成期权并中进行交易变现。据知情人士透露:每10股期权可卖40~50元。
前文中提到的因传销行为遭罚没近400万元达人店运作模式如下:

达人店设定,每人交纳399元(2017年3月份之前为技术服务费360元)的技术服务费,可以成为“达人店”的店主,成为所谓的“店主”后,可以邀请其他人员加入成为新店主。
当店主直接或间接邀请的人员累计达到36人以上即可晋升为班主任;当班主任线下团队累计达到666人以上即可晋升为系主任(可享受供货权);当系主任线下团队累计达到12000名以上,且系主任线下团队中有15人达人店长晋升为系主任即可晋升为分院长,使相互之间形成上下线的关系。
销售收益上,店长可获得被邀请人单笔订单销售佣金的10%作为提成,上线的班主任可获得16%,上线的系主任可获得5%;上线的分院长可获得6%。
对比之下,达人店和达赏短视频在市场运作模式上颇为接近,甚至入门级别费用均为399元。
至于达赏短视频是否会步达人店的后尘,本网也将持续关注。



来源:翔鑫APP

来源:企查查
据翔鑫APP《用户协议》显示,翔鑫APP由翔鑫投资(海南)有限公司开发,该公司成立于2021年1月4日,法人刘子豪,注册资本1000万元,实缴-,参保人数-。地址位于海南省三亚市吉阳区荔枝沟育才路1号热带海洋学院教师村9栋308室。












