0破净神话的背后:青岛银行两度因理财产品调节收益被罚
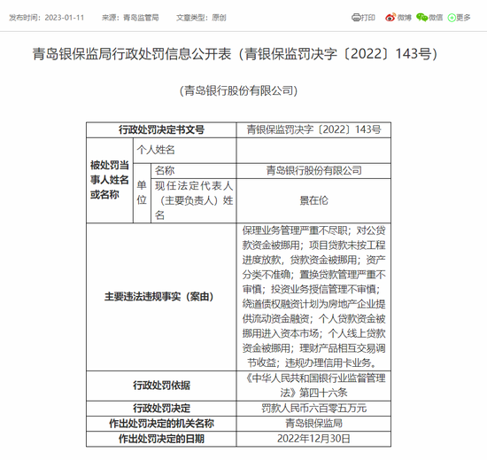
3月1日,青岛银保监局披露多则行政处罚信息,其中,“理财产品相互交易调节收益”作为处罚案由出现其中。一则信息公开表显示,青岛银行股份有限公司理财产品相互交易调节收益违法违规,一名个人由此被警告。

事实上,这是青岛银行在不到三个月内第二次因该案由被罚。在此之前亦有多家银行因理财产品相互交易调节收益被罚,不过,随着银行理财的合规性越来越强,近年来的相关监管处罚已经明显减少。
两度因理财产品相互交易调节收益被罚
青岛银保监局2023年1月披露的另一则行政处罚信息公开表显示,青岛银行因多条违法违规事实被处罚款605万元,“理财产品相互交易调节收益”即是其中之一。

理财产品相互交易调节收益,通常表现为,以其他理财产品收益填补某款收益较低甚至收益为负的理财产品,从而使得该产品对外的展示收益率或兑付收益率高于实际数值。在银行理财从传统的资金池产品转型到净值型产品的过程中,这一操作在初期一度很常见,也被率先真正转型、合规性较好的公司所诟病。
在青岛银行之前,就有银行因理财产品因为相互交易调节收益被罚。据21世纪经济报道记者统计,2021年7月银保监会对4家银行开出3亿罚单,其中民生银行(3.410, 0.02, 0.59%)、浦发银行(7.120, 0.04, 0.56%)、交通银行(5.130, 0.03, 0.59%)多条违规事实中均涉及理财产品相互交易调节收益。2021年3月,贵州银行也因理财产品相互调节收益等被罚110万元,同时一名员工因对该问题负有直接领导责任被罚5万元。
随着理财产品净值化合规要求越来越高,类似操作也越来越少,从近年来的监管处罚情况来看,因该项事由被罚的银行同样明显减少。
早在2014年,原银监会即发布《关于完善银行理财业务组织管理体系有关事项的通知》,即明确要求银行理财产品之间相分离,即本行理财产品之间不得相互交易,不得相互调节收益。此后的“资管新规”同样明确规定,金融机构应当做到每只资产管理产品的资金单独管理、单独建账、单独核算,不得开展或者参与具有滚动发行、集合运作、分离定价特征的资金池业务。
逆势增长的理财公司
净值型产品意味着,产品的净值波动和收益情况完全由底层资产的实时市场表现决定,并随之而波动。在去年大幅波动的市场环境下,理财产品饱受“破净”“亏损”困扰,出现了两轮明显的大幅波动,也直接地导致客户流失、规模下滑。
在这样的背景下,青银理财相关产品的表现较为亮眼。青岛银行公众号发布的推文显示,在股债大幅波动的2022年,我行代销青银理财管理的产品,实现了理财产品净值“0破净”,是WIND统计的2022年末唯一管理产品“0破净”的银行理财子公司。

此外,青岛银行和青银理财对外发布的信息还显示,在2022年上证指数全年-14.64%和创业板指数(2320.517, -16.95, -0.72%)全年-29.37%的表现下青银理财混合类产品成立以来年化收益率9.11%;权益类产品成立以来年化收益率平均17.08%;“固收+”主题产品成立以来年化收益率平均5.7%。
行业平均情况来看,据南财理财通数据,理财公司发行的理财产品(不包括现金管理类产品) 2022 年平均回报仅为 0.52%。
去年破净现象亦较为明显,截至1月末和2月末,理财公司存续公募产品破净比例分别为5.44%和6.9%。3月,股市调整下,含权产品净值受损,破净比例增至13.31%。此后,每月破净率虽有小幅起伏,但整体逐渐呈下行趋势,直至11月债市大幅调整引发银行理财净值波动,破净率重新升至16.49%,12月破净率继续上行,年度破净率以21.23%收尾。

产品收益表现直接影响到客户去留和规模。
2020年3月,青岛银行发起设立青银理财,由其全资控股;同年9月,青银理财正式开业。财报数据显示,截至2022年6月末,青银理财产品规模达1707.70亿元,较上年末增长1.77%;资产规模达1928.99亿元,较上年末增长6.14%;实现理财手续费收入4.59亿元,同比增长10.55%。据青银理财对外披露,其2022年规模突破了2000亿。此外,青岛银行2021年财报就显示,净值型理财产品占比100%。
全行业来看,银行理财则在“破净潮”之下承受规模压力。据银行业理财登记托管中心数据,截至2022年6月底,理财产品存续规模达29.15万亿元,同比增长12.98%;而至2022年12月底,存续规模27.65万亿元,较年初下降4.66%。结合历史数据来看,这是自2018年以来首次出现规模下滑。
目前,理财业务净值化转型仍在持续推进。2月24日银保监会披露的最新数据显示,目前理财产品净值化率超过95%,较资管新规发布时提高80.4个百分点。












