鼎益丰被曝兑付危机:产品出现延迟兑付 投资者自建维权群
发布时间:2023-08-24 文章来源:深圳商报
今年年中开始,市场就传出鼎益丰出现兑付危机。8月24日,记者从投资者那里了解到,已有数百位鼎益丰投资者因各种原因未能收到分红,不少投资者选择前往鼎益丰深圳总部要求履行合同。鼎益丰业务员告诉投资者,目前资金有限只能为部分用户进行退款。



在投资者晒出的合同中,投资金额从5万到上千万不等,还有一单9257万元的巨额投资。据悉,有投资者前往总部报警,少数人称已经拿回合同款项,并未扣除手续费。




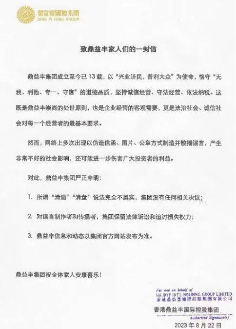
在8月22日流传出的一份盖有鼎益丰国际控股集团公章的公开信。

该文件提到,网络上多次出现以伪造信函、图片、公章方式制造并散播谣言,产生非常不好的社会影响,还可能进一步伤害广大投资者的利益。对此,鼎益丰集团严正申明:所谓“清退”“清盘”说法完全不属实,集团没有任何相关决议;对谣言制作者和传播者,集团保留法律诉讼和追讨损失权力;鼎益丰信息和动态以集团官方网站发布为准。
【声明:登载此文出于传递更多信息之目的,文章内容仅供参考,不构成投资建议。】












