分享三个人就能轻松回本的“艾倍生” 被网友质疑涉嫌传销
“以小博大、不费力、不操心”
“分享3个人,轻松回本,无忧起步”
“低投入3960就可以成为创业者,高回报公司波比75%,对标X熙生物玻尿酸,某上市公司就是其中一个老板。”
看到这样的项目宣传,你是否心动了?
近日,李旭反传防骗团队接到多位网友的反馈,称有一个名叫“艾倍生”的微商项目火遍朋友圈,身边很多朋友都加入了,他们宣传自己的产品为国内唯一一款可直接解决产后盆底肌松弛、漏尿的基因生殖抗衰产品。模式更是无可复制的微商+新零售的结合,还有一张直销牌照为黄金马甲。

△代理群的宣传资料
这究竟是一个什么样的项目呢?李旭反传防骗团队结合网友反馈的资料及网上的信息调查了一番。
背后公司为上市企业?
据了解,“艾倍生”运营公司为杭州艾芸药业有限责任公司(现更名为杭州艾嘉药业有限公司),其成立时间为2021年4月7日,法定代表人为李爽,企查查显示最终受益人为孙怀庆,最终收益股份为19.824%。

孙怀庆,上市公司“丸美股份”的CEO和大股东。
浏览丸美的相关新闻不难发现,近年来,丸美股份的业绩一直处于下滑的趋势。财报数据显示,2020年,丸美股份净利润下滑9.81%,2021年下滑46.61%,2022年上半年下滑38.11%。在过往披露的财报中,丸美股份多次提及业绩下滑是受疫情影响,物流、供应链、线上线下销售受到影响。
开启微商市场是否为“丸美股份”的曲线救国呢?不过,微商+新零售这条路丸美走的似乎并不是很好。
李旭反传防骗团队注意到,“艾倍生”并不是唯一受到质疑的微商项目。
此前,多家自媒体发布过一篇题为“‘水母博士--小水母’模式遭质疑,四家巨头联手虚假宣传”的文章,文章中提到,小水母系统是由水母博士100%控股的,水母博士则由丸美及其他三家企业共同成立,最终定位在基因生殖抗衰领域。
夸大、虚假宣传产品效果
艾倍生的主打产品是一款生殖抗衰的女性私护抗菌液。宣传资料提到,这款产品可以让你整个生殖系统细胞年轻化,向上到全身抗衰年轻化,能达到延缓衰老、提升免疫力的效果。是全球唯一一款可直接解决产后盆底肌松弛、漏尿的基因生殖抗衰产品。


但李旭反传防骗团队注意到,艾倍生胶原蛋白肽抗菌液其备案是一款消毒产品,卫生许可证号为“陕卫消证字(2019)A003号”,是西安宣御紫金药业有限公司的《消毒产品生产企业卫生许可证》证号。艾倍生产品包装上也明确标注注意事项,本品不能代替药品,只能外用不得口服,不得用于性生活中对性病的预防。

消毒产品一般包括消毒剂、消毒器械(含生物指示物、化学指示物和灭菌物品包装物)、卫生用品和一次性使用医疗用品。根据《中华人民共和国传染病防治法》第七十八条的规定,消毒是指用化学、物理、生物的方法杀灭或者消除环境中的病原微生物。
不过在代理们的宣传中就变了味了,诸多代理的宣传中都有直接或者间接表述该产品有医用作用。例如:能够杀灭HPV病毒,预防宫颈癌,HPV阳转阴修复类高达76.6%,修复宫颈糜烂、宫颈撕裂,子宫脱垂,改善月经不调,激活卵巢等。也有些代理会将私护产品用在脸上,宣传针对唇裂、消除痘印等问题都有效果,他们说这是“万能的艾倍生”。


此外,艾倍生宣传这个产品是具有唯一性,是别人3-5年内不能复制出来的,不是随便一家OEM工厂可以生产出来的,李旭防骗团队查询到,上述提到的卫生许可证号“陕卫消证字(2019)A003号”还曾出现过别的微商品牌,宣传有缩阴效果。目前运营该品牌的公司已经申请注销了。

用国家机构“贴金”
艾倍生产品外包装上写了一行字,引起了李旭反传防骗团队的注意,基因工程药物国家工程研究中心技术支持。我们通过网上查询艾倍生相关资料发现,诸多代理的宣传中在产品介绍时都会直接使用“此项目研发专利由国WU院盖国章嘉许”“由基因工程国家药物工程研究中心技术支持(研发)等话术进行宣传。”


2020年4月24日,广州质检公众号,曾发文“2020年第一季度国产非特殊化妆品备案主要问题解析”,文章中提到,4、标签中使用国家机关名义进行宣传,《中华人民共和国广告法》中第九条规定,广告不得使用或者变相使用国家机关、国家机关工作人员的名义或者形象。常见使用国家机关名义进行宣传的案例就包括,基因工程药物国家工程研究中心技术支持。
像这样的宣传在微商圈也不少见,其目的就是为了给品牌或产品贴金。某业内人士表示,部分企业甚至愿意出钱只为“一块牌匾”“一个头衔”,这与微商花钱和奥巴马握手是一样的道理。因为这样,能用少量的投入就快速看到传播效果和收益。之前曾有媒体曝光,用国家机构或者权威机构给品牌“贴金”甚至发展成了一门生意。

代理模式被质疑涉嫌传销
除了虚假、夸大产品功效之外,“赚大钱”也是吸引诸多代理加入的重要原因,不管是在代理们的朋友圈还是微博等公众平台,经常能看到宣传日利润过万,月入几万、几十万这样的宣传。



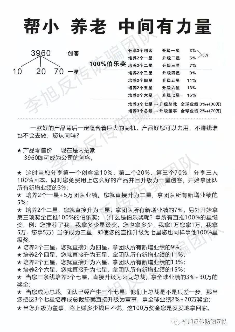
据网友小然反馈,艾倍生套盒单价为1980元/套,复购5折为990元/套。加盟艾倍生最低需要交纳3960元(一单)成为创客,他家人投资了一万多(三单),最近还想加大投入。
小然表示,创客分享一位创客可得奖励10%(396元),分享第二位创客可得奖励20%(792元),分享第三位创客可得奖励70%(2772元),也就是他们宣传的可以免费使用产品。艾倍生代理的级别分为1-7星,外加总裁和董事,级别越高,奖励越多。
分享三个创客,升级为一星代理;培养2个一星升级为二星;培养2个二星升级为三星......
培养三个七星升级为总裁,培养3个总裁升级为董事。团队新增业绩奖励根据级别的高低,从3%-15%不等。


艾倍生代理们宣称,他们这是一合规合法的直销模式,在他们的宣传中也多次提到国内某拿牌直销企业。不过李旭反传防骗团队咨询相关人员,得到回复艾倍生与他们并无合作关系。
多位网友反馈,与很多微商项目一样,参与艾倍生代理的基本都是宝妈或家庭主妇。她们一般空余时间比较多,没有独立的经济能力,因此在家庭中可能不太受尊重,她们急于摆脱这种生活,所以很容易陷入这种“甜蜜骗局”。
“这些项目就是让大家一级一级分销囤货,赚的并不是卖货的钱”李旭看完艾倍生的相关宣传及运作模式之后说道。李旭表示,这种物品本身价值远低于销售价格的产品,其本质就不是为了销售商品,而是为了通过产品获取会员利润,以发展会员为目的不断拉人头,根据《禁止传销条例》相关规定,已经涉嫌传销。
据知情人士透露,目前艾倍生正在寻求跟拿牌直销企业合作,后续如何发展,李旭反传防骗团队也将持续关注。












