“00后”女演员蒋依依被举报偷漏税上热搜 税务局稽查局确认
近日,演员宋祖儿被举报疑似偷税漏税,引发网友热议。

昨晚(9月3日),又一女演员被举报。“蒋依依被追缴税款238万余元”的话题,冲上微博热搜文娱榜第一。“蒋依依”的名字,更是一度“爆”了。


图源:蒋依依个人微博
9月3日16:58,署名为“LHHHH”的网友发布消息提到,自己于2023年2月实名向税务局举报演员蒋依依偷税漏税问题,并于(今年)7月收到稽查局检查告知书。

极目新闻记者在网友截图中看到,该网友于2023年2月20日16:03提交“关于演员蒋依依涉嫌偷税漏税的举报信”。
举报信中提到,蒋依依的母亲刘艳林于2016年10月31日在浙江省永康市成立永康蒋依依影视文化工作室,法人由刘艳林本人担任。
举报信中同时提到,2016年到2021年期间,蒋依依的所有个人收入全部转入该工作室,累计涉及金额大约为1613万元,这些金额在转入工作室账户后又分批转入其母亲名下个人账户,工作室未依法代缴劳务报酬个人所得税,蒋依依本人也未自行缴纳。
极目新闻注意到,国家税务总局金华市税务局于2023年2月24日网络答复该网友举报内容:“您好,您所反映的内容已按程序接收”。
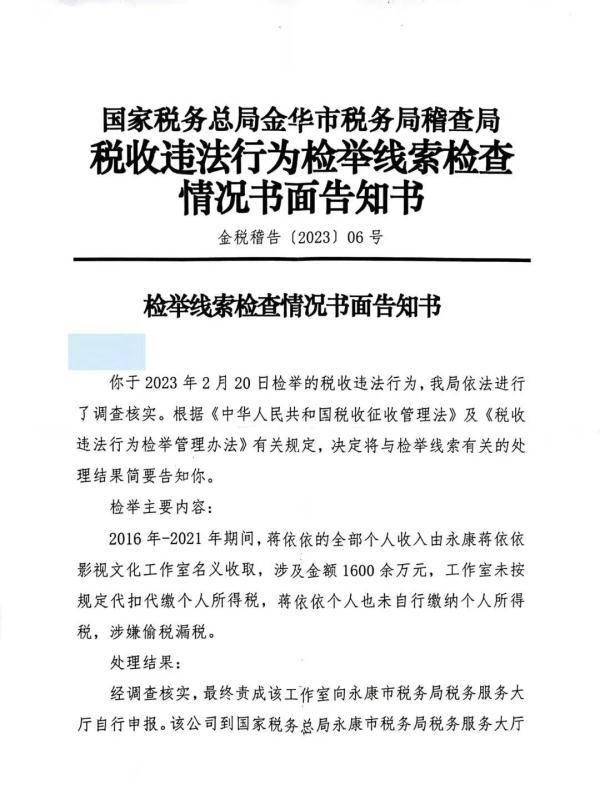
在举报页面之外,“LHHHH”还放出了金华市税务局于2023年7月31日回复给自己的《国家税务总局金华市税务局稽查局税收违法行为检举线索检查情况书面告知书》,告知书中确认了蒋依依个人存在偷税漏税违法情况,提到税务局在责成永康蒋依依影视文化工作室向永康市税务局税务服务大厅自行申报后,该公司申报2017、2018年补扣并补缴蒋依依劳务报酬个人所得税及滞纳金共计人民币2387925.49元,款项已收缴入库。

网友“LHHHH”发布的《国家税务总局金华市税务局稽查局税收违法行为检举线索检查情况书面告知书》
蒋依依出生于2001年,6岁时以童星身份出道,曾出演过电视剧《美人心计》中的小聂慎儿、电视剧《笑傲江湖》中任盈盈的童年时代、于正版《神雕侠侣》中郭芙的童年时代等等,几乎霸屏了一代古装女主的童年。

(童星时代↑ 图源网络)
长大后就读中央戏剧学院,为内地娱乐圈“00后”小花中的一员,成年后曾出演《天坑鹰猎》《赘婿》《北辙南辕》等。

极目新闻记者登陆天眼查app发现,目前,永康蒋依依影视文化工作室经营状态依然为“存续”状态,其注册资本为50万人民币,投资人、受益人均为刘艳林。

这些天,多位明星、网红因税务问题引发争议。9月2日,千万粉丝的网红主播“秀才”账号被封禁。据知情人士透露,“秀才”近期被举报存在违法行为。

据九派财经,今年8月,有人实名向国家税务总局亳州市税务局稽查局,检举徐某某(网名“秀才”)涉嫌税收违法问题,并被受理。

9月2日晚,亳州市税务局一名负责人表示,确已收到针对徐某某(网名“秀才”)的举报材料,举报涉及到个人所得收入申报情况,相关调查工作正在进行中。












