JPEX爆雷:1600多人报案34岁网红被捕 多名明星曾代言
9月18日,因涉无牌经营,香港虚拟资产平台JPEX宣布即日起下架理财页面的所有交易。
据中国基金报援引香港商报报道,18日上午,香港警方商业罪案调查科在中环拘捕曾宣称申请成为JPEX合伙人的香港网红林作。警方搜查了林作的办公室,带走多箱证物,包括一批现金。

林作被商罪科探员带走。来源:香港商报

探员取走证物。来源:香港商报
此次事件是香港宣布实施虚拟资产发牌制度后,首次针对无牌经营的虚拟资产平台采取行动。
19日上午,香港特区行政长官李家超出席行会前见记者时表示,非常关注JPEX案。李家超表示,JPEX事件反映监管重要性,必须投资在受监管、有牌的交易平台重要性,以及个人对虚拟资产认识及风险的重要性。证监会会监察市场的变化及发展,确保投资者的利益受到充分保障。特区政府亦会大力推动投资者教育。
涉无牌经营
虚拟资产平台下架所有交易
据上海证券报,去年,香港特区政府发表有关虚拟资产在港发展的政策宣言,阐明其对全球从事虚拟资产业务的创新者持有开放和包容的态度。
创新也伴随着风险发生。虚拟资产交易平台JPEX去年开始进入香港,通过网红及场外虚拟资产货币兑换商(场外找换店)进行推广,还邀请了张智霖等明星代言广告。然而,近日JPEX平台屡被客户投诉无法取现。
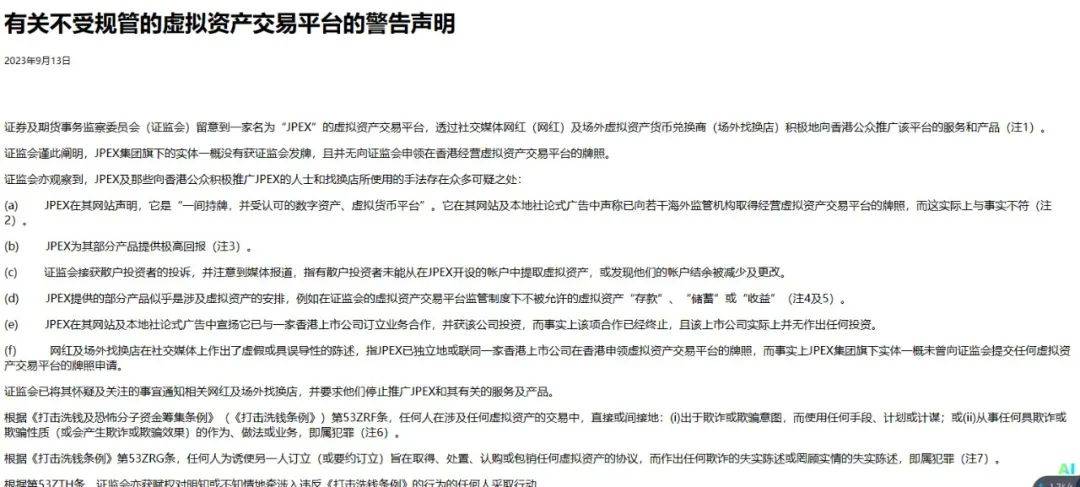
9月13日,香港证监会发出警告声明称,JPEX的虚拟资产交易平台透过网红及场外兑换店,积极地向香港公众推广该平台的服务及产品。但是,JPEX旗下实体店没有获得香港证监会牌照,同时该主体也没有向香港证监会申领在港经营虚拟资产平台的牌照。

图片来源:香港证监会官网
香港证监会表示,JPEX是网站上运作的虚拟资产交易平台,该网站自2022年7月8日起已被列入证监会的无牌公司及可疑网站名单。JPEX在其网站上声称其营运总部设于杜拜(即迪拜),并受杜拜虚拟资产监管局规管。然而,JPEX并没被列于杜拜虚拟资产监管局发布的持牌虚拟资产服务提供者的公开名单上。
9月18日,因涉无牌经营,香港虚拟资产平台JPEX宣布18日起下架理财页面的所有交易。
早在今年8月7日,香港证监会网站发布警告称,观察到某些未获发牌的虚拟资产交易平台使用不当的经营手法,告诫虚拟资产交易平台注意不正当行为会带来的潜在法律及监管后果,并提醒投资者提防在不受规管的虚拟资产交易平台上买卖虚拟资产的风险。
“在香港进行无牌活动属刑事罪行!”香港证监会提醒,任何人诱使投资者买卖虚拟资产而作出欺诈或失实陈述,即属犯罪。例如,某虚拟资产交易平台在未获发牌时作出任何失实陈述,并其后向香港证监会提交牌照申请,香港证监会将把这些陈述纳入平台是否获发牌适当人选的考虑之内。香港证监会还提醒,公众目前可接触的大部分虚拟资产交易平台均不受规管。虚拟资产交易平台终止运作、倒闭、遭黑客入侵或出现任何资产被挪用的情况,投资者或面临损失在该平台上持有的全部投资的风险。
今年6月,香港就发布了《虚拟资产交易平台发牌制度》,由以往自愿申请牌照改成强制发牌,要求业界除了申请香港证监会1号以及7号牌照,还需要申请VASP牌照。
记者查询香港证监会官网后发现,目前,仅两家虚拟资产交易平台获香港证监会正式发牌,分别为“OSL数字证券有限公司”“Hash Blockchain Limited”,分别于2022年12月、2022年11月获发牌照。
多位明星、艺人曾代言
34岁“现代韦小宝”被拘捕
据21世纪经济报道,9月18日,自称因为JPEX平台蒙受“6位数”损失的两位受害人也召开记者会。受害者介绍投资过程时表示,他们是通过广告或者是投资培训班进而投资加密资产。“JPEX平台在整个事件中包装得很好。销售说,他们平台实力很强,拥有很多物业。同时平台找了出名的艺人进行宣传。”受害者表示。
去年,JPEX曾在电视、户外广告位及巴士站灯箱等大卖广告,并宣布由张智霖担任品牌大使。
日前,张智霖经理人透过代表公关公司向传媒表示,早已通知JPEX在港未取得牌照前,不能使用张智霖的肖像宣传,亦会保留追究JPEX的权利,而有关广告已在网上下架。

此前广告截图
艺人庄思敏也被指在7月中拍片介绍JPEX,还说可以收到高达16厘回报,目前影片已被收起。庄思敏日前出席活动时表示,自己亦是苦主之一,并透露损失6位数的投资,她知道警方及证监会也介入了事件正展开调查,现阶段也是在等候消息。

庄思敏曾拍片表示会存钱到JPEX赚取高息。
另一位代言人陈零九则于社交媒体称,自己7月底已结束代言,正试图了解情况,但目前仍联系不到JPEX相关人士,“其他细节公司正在处理中,相关单位如有调查需要,我方愿全力配合”,并要求JPEX将所有宣传素材尽速下架。

此前广告截图
而现年34岁的网红、男星林作于今年7月公开表示已经申请成为JPEX合伙人。但JPEX被香港证监会点名后,林作火速撇清关系,并声称自己也损失惨重。他还表示,"自己和张智霖、庄思敏、钟培生等名人一样,曾以代言人、代理人的身份,帮助平台宣传,但绝非幕后参与人员”。但目前他却突然遭到商业罪案调查科拘捕。
资料显示,林作以其奢华的生活方式和诸多绯闻成为了热门话题。他不仅是知名的网红商人,也是一个极具争议性的人物,被人称为现代“韦小宝”。
已有1600多人报案
4男4女被捕
据香港电台网站等港媒9月19日消息,在当日召开的香港警方与证监会交代JPEX涉欺詐案的记者会上,香港警方确认再拘捕两人,累计4男4女被捕,他们涉嫌串谋诈骗,被捕人士包括可疑公司负责人及场外找换店负责人,不排除有更多人被捕。
截至18日22时30分,有1641人报案指称未能够在JPEX提取资产及怀疑受骗,涉款近12亿港元。
警方介绍,已检获800万港元现金,共冻结相关被捕人士及公司约1500万港元的银行结余,以及总值约4400万港元的3个物业,会考虑充公有关犯罪得益。
警方表示,JPEX利用广告等渠道广泛宣传,调查发现JPEX自行开发平台币名为JPC,但JPC流通性极低。警方指出,有报案人被游说购买JPC,以作类似定期存款作用,再在到期后获取极高但不合理的回报,JPEX会要求客户提供加密货币的私钥以作保管,JPEX因此基本上控制用户的资产。证监会发出警告后,JPEX将提款上限设定为1000美元,手续费提高至999美元,变相限制用户提取款项,随后更是下架所有理财交易。
此外,香港证监会金融科技組主管黄乐欣在记者会上表示,若公开正申请的虚拟资产交易平台名单,这反而可能令人误以为这些平台会受监管,会维持只公布已获取牌照虚拟资产交易平台的安排。黄乐欣拒披露目前已收到多少宗虚拟资产交易(虚拟资产交易)平台牌照申请,而场外找换店在现有制度上并未受证监会监管。
上市公司紧急公告
据南方财经,记者注意到,三家港股上市公司分别于2021年、2022年、2023年发布公告,宣布与JPEX平台所属公司开展合作曾计划,但后续纷纷公告了停止合作。其中最快的一家,仅仅时隔一个月左右就喊停。
9月13日,香港证监会发布前述警告后,协同通信集团有限公司(01613.HK,下称“协同通信”)在港交所发布自愿公告称,注意到证监会对JPEX平台发布的警告,称该公司未曾以任何方式参与JPEX平台的运营。
今年6月13日,协同通信在另一份自愿公告中称,鉴于近年来虚拟资产相关活动大幅增加,该公司决定抓紧机遇,订立一间合营企业,运营虚拟资产交易平台。
协同通信宣布,该公司直接全资附属公司Radio World Holding Limited与JPEX平台所关联的JPEX Holdings Limited、凤凰国际集团控股有限公司,已于6月13日订立认购及股东协议,将共同运营合营企业Jade Power Lab Technology Group Limited(下称“Jade Power”),三家公司分别持股51%、25%及24%。
其中,JPEX将以向Jade Power提供技术服务,以清偿其全部认购款项。Jade Power初步唯一业务是在香港提供虚拟资产交易服务,并已自2023年5月起在香港运营,称“拟向香港证监会申请经营牌照”。
而到了9月13日,协同通信则发布公告称,由于完成上述协议的若干先决条件未于6月30日或各其他各订约方协定的其他日期前完成,该协议已于6月30日失效,意味着上述合作告吹。
2022年3月,另一家港股上市公司中国天弓控股有限公司(00428.HK,下称“中国天弓控股”)宣布,与JPEX订立不具法律约束力的谅解备忘录,JPEX将与该公司寻求利用其人工智能软件交易及套利交易技术,应用于证券买卖及其他形式之交易,双方目标为探索投资不多于一千万美元有关区块链技术的不同领域,包括但不限于非同质化代币、交易市场平台、分散式自治组织及其他。
但仅仅时隔一个月左右,中国天弓控股宣布:“现阶段並非开展建议合作的最佳时机。因此,董事会決定停止进行建议合作。”
hmvod视频有限公司(08103.HK)则是于2022年5月发布公告称,此前寻求与JPEX所属公司合作,以为其提供DAPP Wallet 及IAIA等软件及系统,用于处理加密货币及非同质化代币 (NFT)。但该公司进一步考虑后,认为现阶段不需要上述软件及系统,决定取消与其于2021年9合作签订的备忘录。












