石河子农村合作银行及两分支被罚150万:因内控管理失效等
发布时间:2023-09-21 文章来源:中国网
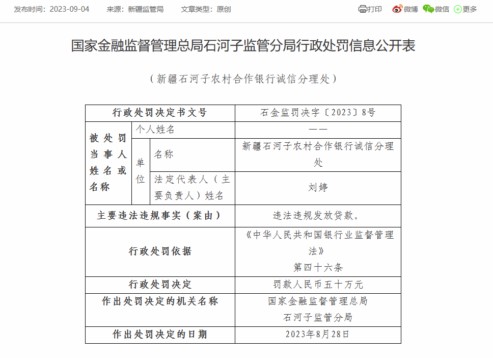
近日,国家金融监督管理总局石河子监管分局先后披露行政处罚信息公开表显示,新疆石河子农村合作银行及旗下两分支机构因内控管理失效等合计被罚款150万元。
具体来看,新疆石河子农村合作银行因内控管理失效,案防工作流于形式,被罚款50万元;作出处罚决定的日期为2023年8月25日。新疆石河子农村合作银行诚信分理处因违法违规发放贷款,被罚款50万元;作出处罚决定的日期为2023年8月28日;新疆石河子农村合作银行下野地支行因违法违规发放贷款,被罚款50万元;作出处罚决定的日期均为2023年8月28日。



【声明:登载此文出于传递更多信息之目的,文章内容仅供参考,不构成投资建议。】












