遭打假被官方立案调查 食品界网红“彩虹星球”还能翻身吗?
近日,某平台大V博主“铁头惩恶扬善”(下称“铁头”)打假有机食品界网红品牌“彩虹星球”,认为该公司疑存在虚假宣传等问题。西安曲江市场监管分局发布通报称,初步认定该公司涉嫌虚假宣传,并决定正式立案调查。通报发出后,某单平台粉丝超200万的“彩虹星球”陷入空前信任危机。
10月10日,铁头接受极目新闻记者采访时表示,他向相关机构举报该企业,是因为有充分的证据,举报并没有受人指使,也没有收他人钱财。
目前,截至记者发稿,彩虹星球合作社官方旗舰店某平台账号仍在正常直播。但面对紧追不舍的大V和官方的调查,“彩虹星球”还有机会挽回信任么?
因“盐田虾”而起的打假
9月26日至27日,铁头在某平台发布了三个有关“盐田虾”的视频作品。
视频中,铁头通过实地走访盐田虾基地、购买虾品对比等方式,拿出一系列证据,证明“彩虹星球”涉嫌虚假宣传:该公司在山东一大型盐田虾基地拍摄捕捞等视频并在账号发布宣传,但在直播间销售的,却是河北一家水产公司的产品。

铁头对比两种产品(来源:网络)
“这个事情,是王海的助理跟我说的,当时我就到山东去看了下。”10月10日,铁头告诉极目新闻记者,得到相关信息后,9月23日他到山东这家水产企业基地实地探访,对“彩虹星球”的行为进行了核实。在基地他很快确认,“彩虹星球”用了在该企业拍摄的视频,但是没有卖该企业的虾。
探访结束后,铁头买来双方的虾,开箱对比。对比视频中,彩虹星球的虾品质明显不如山东公司的产品。
铁头说,当天他将两种产品煮过之后对比,“彩虹”的虾肉质一般,大小规格也与宣传的不符,他当时就决定要去“彩虹星球”所在的西安打假。
“彩虹星球”的多次回应
对于铁头所发布视频内容,9月27日,“彩虹星球”负责人通过视频回应称,他们在盐田虾上架之前考察了5个产地,并将所有产地寻味过程做成了视频来发布。发布该视频,只是为了记录该过程,并向消费者表达透明真实的记录,而他们没有选择山东这家公司的虾来售卖,是因为其虾内重金属检测超过定量限。
不过,针对此说法,山东公司也拿出相关检测报告予以否认。

“彩虹星球”工作人员在养殖基地(来源:网络)
9月30日,“彩虹星球”再次发布视频进行回应。视频中,工作人员来到了“彩虹星球”在河北的合作基地,现场见证捕捞,视频中还提供了虾的检测报告,并称面对他人的刻意抹黑诋毁,“彩虹星球”会拿起法律武器维护自己的权益。
10月1日晚,铁头从杭州飞抵西安,2日他来到西安彩虹星球文化科技有限公司所在地现场维权,但被拒之门外。随后,铁头提供手头的证据,向当地市场监管部门举报了相关情况。
10月3日,在执法人员的协助下,铁头和“彩虹星球”工作人员进行了协商。铁头要求“彩虹星球”对自己购买的商品退一赔三,同时在其账号发布道歉视频并置顶7天,并下架盐田虾的销售。
铁头否认收钱打假
“彩虹星球”主播曾在直播间声称,是王海花钱找的铁头。铁头告诉极目新闻记者,这是诽谤。
“盐田虾这个事情我没有收王海或者山东这家水产公司一分钱,就是我自己看不惯了,想做这件事。”铁头称,举报、打假“彩虹星球”是因为手里有确凿的证据,而且“看不下去了。”
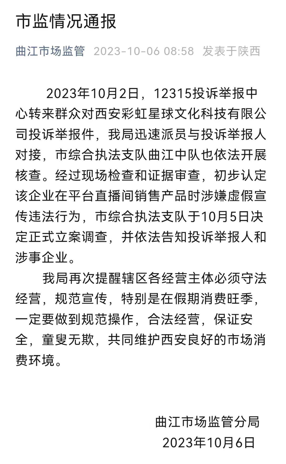
10月6日,在铁头向市场监管部门举报并提交相关证据3天后,西安曲江市场监管分局就此事发布了《市监情况通报》。

通报原文(来源:网络)
通报称,2023年10月2日,12315投诉举报中心转来群众对西安彩虹星球文化科技有限公司投诉举报件,该局迅速派员与投诉举报人对接,市综合执法支队曲江中队也依法开展核查。经过现场检查和证据审查,初步认定该企业在平台直播间销售产品时涉嫌虚假宣传违法行为,综合执法支队于10月5日决定正式立案调查,并依法告知投诉举报人和涉事企业。
10月10日,极目新闻记者从西安市市场监管部门了解到,西安市场监管综合执法支队已经成立专班,对相关案件进行调查。
商品以“有机”为卖点
10日上午11时许,某平台上,有210.8万粉丝的彩虹星球合作社官方旗舰店仍然在直播。直播间介绍售卖的产品为一款有机蓝莓原浆野生蓝莓汁,有700余人在线观看。
截至10月10日,该店铺经营时长显示已持续经营1211天,店铺目前有85款商品在售,主要为食品以及日化产品。其中,一款贴有中国有机产品标志的“林地散养有机认证”鸡蛋,12盒360枚,售价1308元,平均每个鸡蛋售价3.6元;主播在直播间售卖的有机糯玉米,79元8根。
另外,所有商品中,部分挂有“中国有机产品”标志,另有部分商品标注为“生态方式种植”。

彩虹星球店面(图源:网络)
在账号的视频评论区,都有大量的网友对其商品提出质疑,质疑商品的价格、宣传的真实性,以及品质。
根据其账号简介,“彩虹星球合作社”创立于2015年,以“改善食品安全现状,助力生态文明发展”为使命。账号内的视频以介绍农产品为主,视频内都会强调无添加、有机等特性,这些产品都附有多项指标合格的检测结果。有网友认为,该账号的视频及直播中,有不少营销的话术。
目前,“彩虹星球”跟前述相关盐田虾的视频已经被删除。另外,彩虹星球合作社官方旗舰店内,也已经没有盐田虾销售。
记者注意到,西安官方发布立案调查的情况通报后,“彩虹星球”账号尚未发布新的视频。
10月10日,记者联系西安彩虹星球文化科技有限公司,电话一直无人接听。
难以挽回的信任危机
早在“盐田虾”事件之前,知名打假人王海曾经多次发文,称“彩虹星球”存在制造焦虑、检测报告存疑等问题。在其公开的信息中,显示不少对“彩虹星球”的举报已经被立案。
目前,有公众质疑,虽然市场监管部门已经对“彩虹星球”立案调查,但其直播间依然每天开播,并没有被关停。
有市场监管部门执法人员向极目新闻记者解释,立案只是行政机关开始调查的第一步,并非一个定性的行为,待调查确认其违法,可以责令其停止违法行为。

彩虹星球直播间(图源:网络)
湖北鸣伸律师事务所律师叶桢认为,如果商家故意进行虚假宣传,就有违《消费者权益保护法》《反不正当竞争法》《广告法》等有关法律规定。另外,根据《反不正当竞争法》,对其商品作虚假或者引人误解的商业宣传,或者通过组织虚假交易等方式帮助其他经营者进行虚假或者引人误解的商业宣传的,由监督检查部门责令停止违法行为,处二十万元以上一百万元以下的罚款;情节严重的,处一百万元以上二百万元以下的罚款,可以吊销营业执照。












