潞城农商行为仨90后“神速”贷款897万元 被提现后去向不明
贷款当天即放款,放款后马上便被提现,提现后巨款去向不明……12月11日,山西长治市的冀某群向指尖客户端记者提起3年前的经历时,仍然觉得有些不可思议。
2020年12月31日,1993年出生的冀某群和另外2名90后小伙为了帮朋友忙,来到了山西长治市潞城农村商业银行股份有限公司(以下称潞城农商行)。在很多文件上签了名字后,3个人便离开了银行。过了一段时间后,他们才知道每个人当天都从潞城农商行得到了299万元的贷款,而且那笔钱当天便被提现,只不过他们根本没见过那笔钱,也并不清楚钱的去向……
仨90后工薪族帮忙贷款后背“巨债”
冀某群告诉指尖客户端记者,当天他们3个都是为了帮朋友李某溪的忙才去的银行。据李某溪介绍,因为与潞城农商行有贷款业务往来,他认识了当时潞城农商行的董事长马泽军。2020年12月,马泽军让他找人帮忙贷款,并称贷款得到的钱可以入股潞城农商行,股金落在李某溪名下,这样李某溪可以用股金分红来支付贷款利息,时间最多半年。于是,李某溪分别找到了1993年出生的冀某群、1994年出生的秦某男和1998年出生的魏某洋来帮忙。
2020年12月31日,三个90后小伙到达潞城农商行后,经时任行长李永红审批,公司部负责人直接经办,在没有告知贷款合同具体内容的情况下引导秦某男、冀某群、魏某洋三人作为借款人分别签订了《最高额贷款合同》,贷款金额均各为人民币299万元,贷款期限2020年12月31日至2021年12月30日。就在签订贷款合同的当天,那笔贷款便被放款,而且还在当天被提现。但是3个小伙根本没有看到那笔钱,也不知道钱的去向。

△银行明细显示299万元当天入账当天提现(当事人供图)
2021年3月,在听说马泽军被纪检部门带走调查后,李某溪第一时间找到李永红行长沟通股金问题,得到的答复是需等待。在李永红行长调离后,他又多次找现任董事长李绍峰反映沟通股金及贷款问题,李绍峰董事长明确告知无法处理。截至2023年11月20日,李某溪已经代为偿还利息157万余元,先前承诺的可覆盖利息的分红一分钱也没拿到,承诺的股金证也从未见过。在此情况下,秦某男、冀某群、魏某洋三人迫于征信逾期的压力,只能无奈地配合银行进行续贷,截至到投诉前他们已经历经两次续贷,而马上就将面临第三次续贷。
潞城农商行“神速”放贷涉嫌多项违规
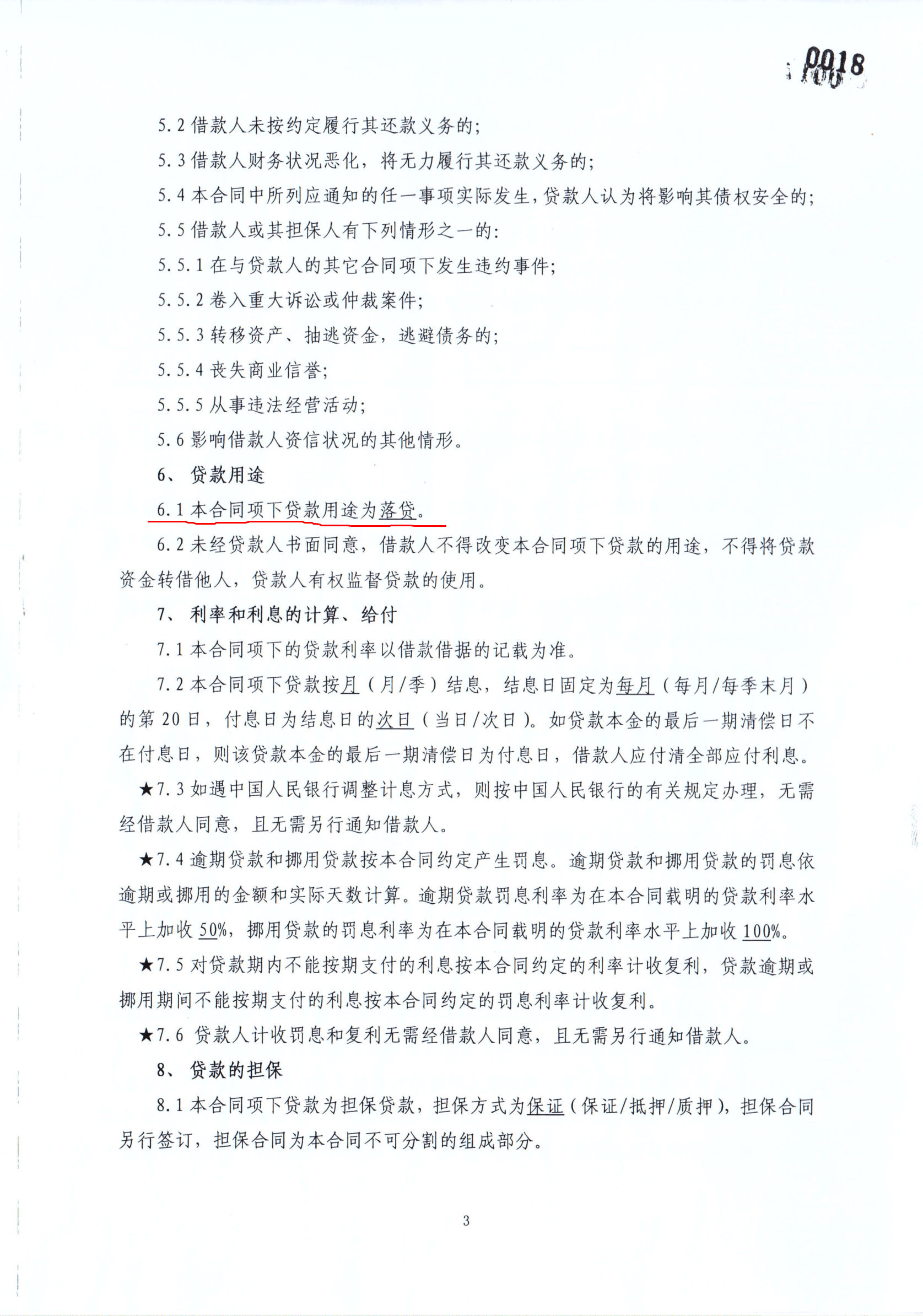
冀某群等3人签订贷款合同的当天,并没有拿到贷款合同,他们在事后拿到贷款合同后发现,合同中的贷款用途为“落贷”,他们始终没有弄清楚这个“落贷”是什么意思。

△贷款合同中写明贷款用途为“落贷”(当事人供图)
冀某群告诉指尖客户端记者,在贷款时他只是一名普通的工薪族,月薪只有3000元,另外2个人跟他也差不多。他们的银行流水根本达不到能贷款299万元的标准,也没有还款能力。因此,他们认为潞城农商行在放贷前未履行尽责调查职责,在三人不具有贷款条件和还款能力的情况下依然发放了贷款。冀某群在2022年12月份,征信已出现多次连续逾期,明显不具备贷款条件,但银行还是为他办理了续贷。
此外,他们查询到根据中国银行业监督管理委员会令2010年第2号《个人贷款管理暂行办法》的规定,如借款人要求的贷款金额超过30万元的,必须采用贷款人受托支付的方式进行放款,不能直接进行现金支取,但实际上贷款刚到三个人的账户中,就立即在银行工作人员的引导下全部进行了现金支取,支取后现金去向不明。

△冀某群的微信显示贷款当天便被提现299万元(当事人供图)
除此之外,三个人还认为潞城农商行没有进行贷后管理,没有根据规定采取有效措施对贷款资金使用、借款人的信用及担保情况进行跟踪。并且潞城农商行也没有对贷款去向进行监督和留存相关记录资金流向的凭证。
山西农商行表示12月15日会出处理意见
发现被欺骗后,为了彻底摆脱这笔“巨债”带来的沉重负担,几名贷款人于2023年11月27日找到了长治银保监分局,对方表示需先落实一下,15个工作日内回复,但至今未得到任何答复。因贷款即将于2023年12月15日到期,他们只好又找到山西农商行驻长治审计中心。
12月11日晚,李某溪向指尖客户端记者反馈称,山西农商行驻长治审计中心工作人员称会帮他们妥善处理此事,但是还需要一定的时间。
潞城农商行为何会如此“神速”放贷?是否违规?12月12日,指尖客户端记者首先与办理贷款时的潞城农商行时任行长李永红取得了联系,但记者表明身份并提出问题后,对方直接挂断了电话,并且没有回复记者的采访短信。记者又与潞城农商行现任董事长李绍峰进行联系,但对方没有接听记者的电话,也没有回复记者的采访短信。记者又联系到举报人所称时任潞城农商行公司部的负责人韩康,但韩康表示办理那笔贷款时他已经调离了原岗位,那笔贷款他并未经手。随后,记者联系到潞城农商行现任公司部负责人李志云,李志云表示他们银行有专人接待媒体采访,他会与相关部门沟通后给记者回电话,但截至发稿前,记者并未接到潞城农商行的反馈电话。
当天下午,记者与负责处理此事的山西农商行驻长治审计中心工作人员陈强取得了联系。陈强表示目前正在调查落实此事,已经要求潞城农商行在12月15日前拿出处理意见。
对于此事进展,指尖客户端还将继续予以关注。












